今年,东莞市教育局将开展系列人才招引活动,其中,3月份在武汉设点面向全国毕业生公开招聘664名编制教师。
本次招聘岗位涵盖了小学、初中、普高、中职和特殊教育学段。包括语文、数学、英语、物理、化学、生物、历史、政治(道德与法治)、地理、科学、信息技术、美术、音乐、体育、心理健康、通用技术、综合实践、特殊教育等学科,以及交通运输(轨道交通供电)、经济管理(电子商务)、美术(工艺美术)、信息技术(大数据技术应用、数字媒体技术)、装备制造(人工智能)等中职专业课。
招聘对象有以下要求:国内普通高校统一招生计划,且2024年1月1日—2025年8月31日期间毕业的具有普通高等院校本科学历及学士学位(含)以上的毕业生(非在职);2024年1月1日—2025年2月期间毕业的国(境)外院校本科学历及学士学位(含)以上的毕业生(非在职);博士研究生40周岁以下,其他人员30周岁及以下。服务基层项目人员(服务期满且考核合格后2年内)可报考,高校毕业生士兵退役一年内视同应届毕业生。
东莞市教育局下属公办学校属公益一类事业单位,经费由财政全额核拨,被聘用者为事业单位编制内人员,享受国家政策规定的薪酬待遇,工资福利待遇由财政保障。
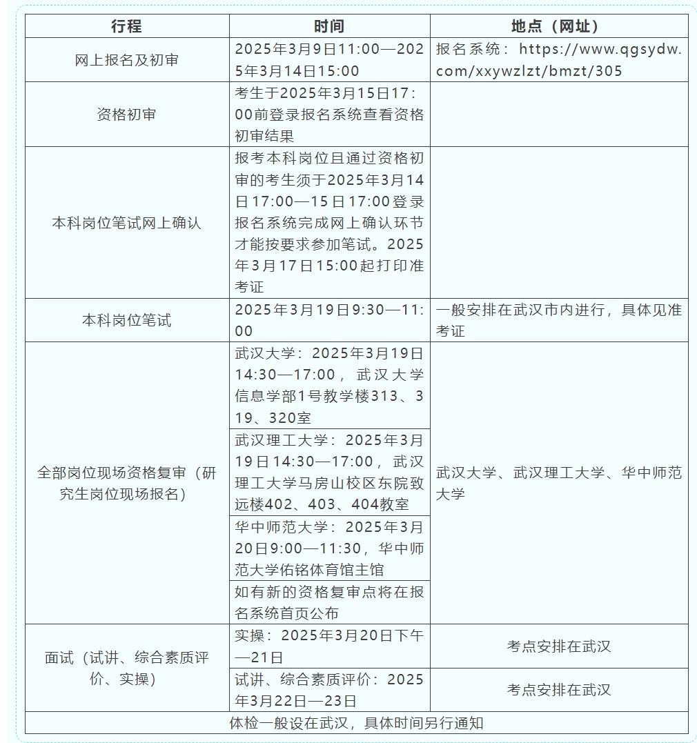
报名时间:
3月9日11:00—3月14日15:00线上报名;研究生岗位增设现场报名(每人限报1个岗位)。
考试方式:
本科岗位为笔试+面试;研究生岗位为面试。面试形式包括试讲、综合素质评价、实操等,考点设在武汉。其中音乐、体育、美术、信息技术、心理、通用技术和中职专业课教师需实操。
招聘流程:

文/广州日报新花城记者:李直建























































