第四届粤港澳大湾区文化艺术节系列活动之——第三届“红棉杯”广州市青年舞者才艺展演活动暨颁奖仪式11月24日在广东省文化馆剧场举行。

精彩的展演瞬间
活动由广州市文联指导,广东省文化馆、广州市舞蹈家协会主办,广州市文化馆、广州歌舞剧院承办。南京师范大学音乐学院副院长、江苏省舞蹈家协会副主席吴凝,北京师范大学艺术与传媒学院舞蹈系副教授苏鹏,香港舞蹈团导师柯志勇,广东省舞蹈家协会副主席、广州市舞蹈家协会副主席李晓燕,广州市舞蹈家协会副主席陈华、孙鹏鹏、寇祖权担任本次展演的评委。
广州市舞蹈家协会主席石泉在致辞中表示,在市委宣传部和市文联的指导下,市舞协积极推动“红棉杯”系列舞蹈赛事活动,致力为广大舞者提供展示才华、交流技艺、追逐梦想的卓越平台。全市广大舞蹈工作者以本次展演为契机推出一批思想精深、艺术精湛、制作精良的舞蹈作品。今后,市舞协将努力不断提高“红棉杯”在粤港澳大湾区的影响力,力争将“广州红棉”办成“湾区红棉”。
“红棉杯”广州市青年舞者才艺展演已连续两次入选“粤港澳大湾区文化艺术节”,本届展演共征集到舞蹈作品103部。经组委会组织专家评委团进行严格把关和筛选,最终评审出27部进行展演。展演作品以独舞、双人舞、三人舞以及群舞的形式展示舞蹈的魅力,舞蹈涵盖多种舞蹈形式。

舞者风采迷人 魅力无限
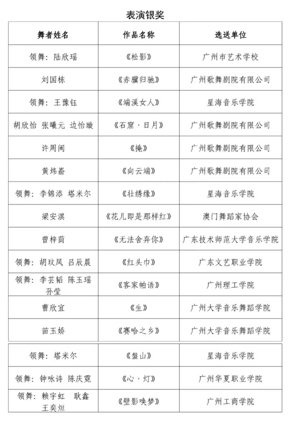
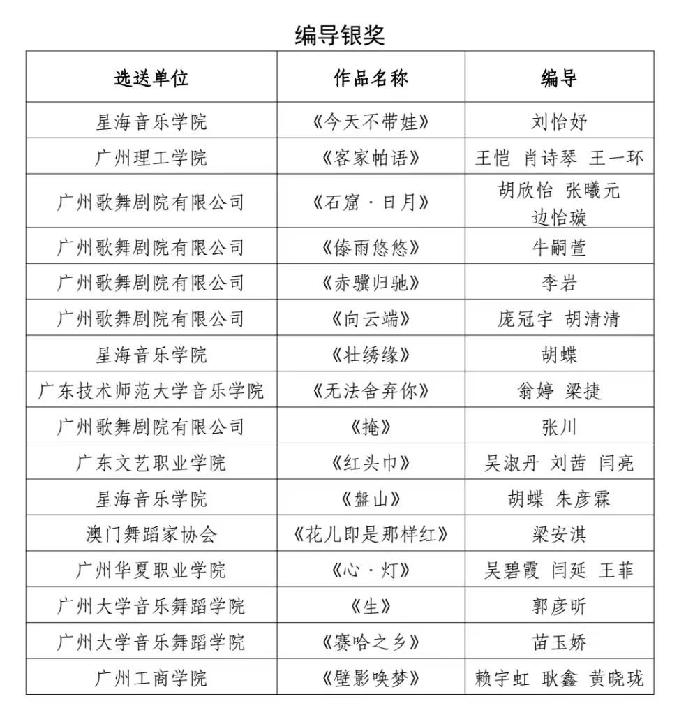
活动当晚,经过三个多小时的激烈角逐,评委组现场打分,评选出《平芜尽处》等5个作品荣获“作品金奖”;《溯·月》等10个作品荣获“表演金奖”,《松影》等16个作品荣获“表演银奖”;《让我看见晨曦的微光》等10个作品荣获编导“编导金奖”,《今天不带娃》等16个作品荣获“编导银奖”;周钰婧等荣获“园丁奖”;广州歌舞剧院有限公司等5家单位荣获“优秀组织奖”。
评委柯志勇表示,感受到湾区青年舞者们展示出其创新作品的多样与魅力及新生代对舞蹈艺术的追求与热爱。希望未来的“红棉杯”能为湾区青年舞蹈人才搭建高规格、专业化、机制性的展示平台,筑就新时代舞蹈新高地。
由澳门舞蹈家协会推选的澳门舞者梁安淇是首次参加“红棉杯”展演。她觉得这次舞蹈艺术的交流盛会对她本人意义非凡,更为粤港澳的青年舞者搭建了很好的桥梁,使湾区众多优秀的青年舞者有机会通过精湛的舞技和深情的演绎展示才华,为观众呈现一场视觉与心灵双重享受的舞蹈盛宴。
记者了解到,近年来,广州市舞协通过大力开展少儿、青年和中老年舞蹈作品的创作展演活动,积极推荐、选送舞蹈人才和优秀作品参加全国和省级舞蹈比赛及节展活动等,培养了一大批优秀舞蹈人才。“红棉杯”少儿、青年、老年舞蹈展演系列活动已逐渐成为湾区舞蹈工作者才艺集中展示的舞台。
2024第三届“红棉杯”广州市青年舞者才艺展演获奖名单







文/广州日报新花城记者卜松竹
图/广州市舞蹈家协会提供
广州日报新花城编辑:谢育芬


























































