10月25日起,广东城际实施新版运行图,上线8.1折优惠票。优惠票怎么购买,乘车有哪些新变化,怎么接驳地铁?针对市民的一系列问题,广东城际推出乘车问答百科。
1.乘坐广东城际为什么要实名认证?
为保障铁路旅客生命财产安全,维护旅客运输秩序,根据《中华人民共和国反恐怖主义法》《铁路安全管理条例》等法律、行政法规,2022年交通运输部发布了《铁路旅客车票实名制管理办法》(中华人民共和国交通运输部令2022年第39号)(以下简称《办法》),珠三角城际铁路需要执行该办法。
2.启用新版运行图后,有哪些交路?
启用新版运行图后,广东城际全天将开行“飞霞-竹料”“花都-东莞西”“白云机场北-佛山西”“肇庆-惠州北”等四条“站站停”交路,以及“(清远)飞霞-花都”“花都-肇庆”“花都-惠州北” “白云机场北-佛山西”“肇庆-惠州北”“番禺-惠州北”等六条大站快车、特快列车交路。

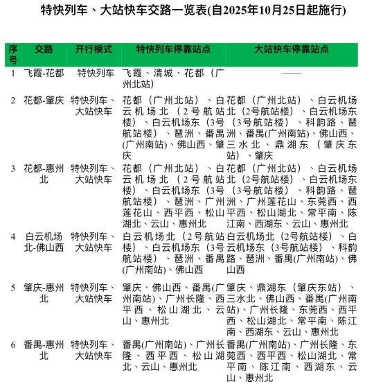
3.有哪些大站快车停靠站点?以及特快列车停靠站点?

4.为什么要调图?
为满足各城市核心区与交通枢纽间的快速直达,根据客流情况,结合旅客反映的候车与乘车时间情况,广东城际将通过调整长距离交路、优化列车停站时间,进一步提升运输效率。
5.如何查询线路、时刻表?
运行图调整后,列车开行时间将相应有所调整,旅客可通过“广东城际”微信公众号、12306等提前了解列车发车时间。
6.如何购票?
广东城际均支持“12306+城际铁路公交化多元支付”双票务系统,旅客搭乘城际铁路可选择12306或者城际铁路公交化多元支付票务系统或者进行购票,也可通过线下车站人工售票窗口和自动售票机购买车票。城际铁路公交化多元支付票务系统,全线支持普通羊城通、岭南通、全国交通一卡通、广州地铁乘车码,可提供电子发票。
旅客首次使用城际铁路公交化多元支付票务系统需提前完成实名注册,可选择在广州地铁APP上通过实名认证后使用城际乘车码经红色闸机核验人脸后进站乘车及出站;也可以前往广惠、广肇、广清、广州东环和琶莲城际铁路任一车站的自助客服中心,凭本人居民身份证(年满14周岁)通过实名制验证后绑定实体票卡后通过红色闸机核验人脸后进站乘车及出站。
7.“城际铁路公交化票务系统”如何进行实名认证?

8.有哪些优惠票?如何购买优惠票?
目前,广东城际全线网执行9折票价,在此基础上同步推出“城际铁路公交化多元支付票务系统”全线网优惠票,旅客可享受8.1折乘车优惠。优惠票包括20次“计次票”和30日“定期票”,“计次票”购买后90日内可乘坐20次指定发到站范围内的往返列车;“定期票”购买后30日内可乘坐42次指定发到站范围内的往返列车。
如何购买?打开广州地铁官方APP-乘车码-城际乘车码,点击右上角“+”即可按提示购买,也可点选右下角“卡包”-“去购买”进行购买。两种优惠票仅向已在广州地铁官方APP通过实名认证并开通城际乘车服务的用户开放,优惠票仅限本人使用。



9.广东城际哪些站点可以换乘地铁、国铁,如何换乘?


文、图/广州日报新花城记者:李天研 苏赞 杨朝露 通讯员:吴思慧、陈哲、钟靖民



















































