流感进入流行季。为保障儿童就医和健康需求,今天,广州市卫生健康委官网公布广州市提供儿科诊疗(含夜间门诊、周末门诊)服务、流感等疫苗接种服务的妇幼保健机构名单及信息。
温馨提示:公示信息将根据妇幼保健机构服务能力调整动态变化,详情请拨打医院电话咨询。
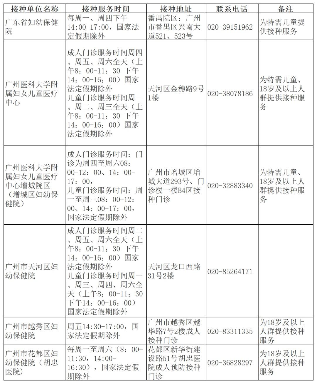
广州市提供儿科诊疗服务的妇幼保健机构名单

广州市提供流感等疫苗接种服务的妇幼保健机构名单

文/广州日报新花城记者:伍仞 通讯员:穗卫健宣
流感进入流行季。为保障儿童就医和健康需求,今天,广州市卫生健康委官网公布广州市提供儿科诊疗(含夜间门诊、周末门诊)服务、流感等疫苗接种服务的妇幼保健机构名单及信息。
温馨提示:公示信息将根据妇幼保健机构服务能力调整动态变化,详情请拨打医院电话咨询。
广州市提供儿科诊疗服务的妇幼保健机构名单

广州市提供流感等疫苗接种服务的妇幼保健机构名单

文/广州日报新花城记者:伍仞 通讯员:穗卫健宣
今日,备受瞩目的残特奥会将迎来告别时刻,但赛场内外充盈的温暖与感动将延续不息。
据广州市消防救援支队通报,2025年12月18日03时06分,支队指挥中心接报白云区江高镇泉溪村江源货场路一仓库发生火灾。支队立即调派辖区消防救援力量赶赴现场处置。05时34分,现场火势已被控制。起火建筑为仓库,主要燃烧物为碎布料、食品包装箱、废品等。现场无人员伤亡。
老旧小区没人管,城中村流动人口多难管,商品房小区业委会、物业、居委会扯不清——这是不少大城市都会遇到的基层治理难题。与此同时,近年来,全国各地都在探索社会创新新路径,想办法激活基层治理活力,以此回应城市发展在“存量时期”产生的需求和痛点,但有个问题始终摆在那里:社区与社区之间差异太大,怎么因地制宜?
“听到提名消息时,我们正在荔枝林里给新剧勘景,所有人都愣住了,然后就是欢呼!”高州本土导演吴亚春的声音里仍带着兴奋。
12月16日,由中央广播电视总台财经节目中心与工业和信息化部工业文化发展中心联合主办的“2025中国产业地理盛典”在广东省东莞市举行。
广东省人民政府新闻办公室定于12月18日上午10时在深圳市民中心B区一楼多功能厅召开“‘十四五’广东成就”深圳专场新闻发布会。
近日,国家知识产权局印发了《关于公布小站稻等54个国家地理标志保护示范区的通知》,广东省广东(罗定)、化橘红两个国家地理标志产品示范区顺利通过国家知识产权局验收,粤西地区再添两张国家级“品质名片”。这标志着广东省在地理标志保护与产业融合发展领域取得突破性进展,为乡村振兴注入强劲动力。
广东省首个聚焦佛港澳政协委员群体的纪实MV《无悔当下》,12月16日在中国澳门正式发布。该片由佛山全体港澳政协委员共同参与演唱与摄制,以音乐与影像庆祝澳门回归祖国26周年,传递携手推进粤港澳大湾区建设“同根同源、同心同缘、同梦同圆”的坚定信念。
昨日,广州日报记者从广东省“百县千镇万村高质量发展工程”指挥部办公室获悉,《关于促进农文旅融合高质量发展的若干措施》(以下简称《措施》)已于近日印发。《措施》从规划引领、业态融合、场景创新、品牌塑造等九大方面提出27项具体举措,明确提出广东要建设全国领先、世界知名的农文旅深度融合高质量发展先行地,打造广东特色鲜明、岭南韵味彰显、文旅产业强劲的全国农文旅融合发展样板。
12月17日,历时三年多踏遍山海,羊城晚报融媒栏目《大美岭南》作品结集成书。这部以镜头定格时光、用脚步丈量南粤的影像志,既是对岭南风物的深情凝视,更是献给“百千万工程”的一封最美情书。
国务委员谌贻琴近日在广东调研足球和残疾人工作。她强调,要以习近平新时代中国特色社会主义思想为指导,认真落实中央经济工作会议精神,按照党中央、国务院决策部署,加快推进足球青训体系建设,着力提升残疾人民生保障水平。
12月17日,信银金融资产投资有限公司(简称“信银金投”)开业仪式在广州举行。省委副书记、省长孟凡利,中信集团党委书记、董事长奚国华,省委常委、广州市委书记郭永航,中信集团副总经理、中信银行董事长方合英共同为信银金投揭牌,并见证信银金投与一批科技金融、智能制造、绿色能源等领域战略客户签约。副省长李运出席开业仪式。
12月17日,省委副书记、省长孟凡利主持召开旅游平台企业座谈会,深入学习贯彻习近平总书记关于旅游发展的重要论述,广泛听取来自全国各地的30家著名宣传推广渠道平台、在线旅游服务平台和重点旅游企业的意见建议,集思广益、群策群力,研究推动广东旅游、消费和服务业高质量发展工作。
近日,媒体报道南京博物院馆藏名画现身拍卖市场,引发关注。
不久前,四川成都警方成功打掉一个伪装成住房租赁公司的“套路贷”犯罪团伙,5名核心嫌疑人悉数落网。这起刚刚告破的案件,揭开了一个令人震惊的债务陷阱:被害人借款13万元,不到1年半的时间,债务竟然利滚利到将近1300万元,名下近千万的房产也被迫抵押。
近日,一份文字显示为深圳某高中发布的处分通告在网上流传并引发热议。通告显示,该校高一13班多名学生因受悬疑小说启发,协同破解班级手机保险箱密码、传播密码并取走手机,受到校方纪律处分。
近日,山东烟台公安机关网安部门工作中掌握:有人在网上发布“本地商厦发现某传染病患者,组织全员进行体检”的信息,引发网民关注和讨论,造成当地居民恐慌,给该企业带来了极大的负面影响,扰乱公共秩序。
四匹骏马齐亮相,骐骥驰骋踏新程!12月18日,中央广播电视总台《2026年春节联欢晚会》发布吉祥物形象。“骐骐”“骥骥”“驰驰”“骋骋”四匹骏马,活泼可爱、意气风发,与晚会主题“骐骥驰骋 势不可挡”一脉相承、相得益彰。
中国疾控中心最新监测数据显示,2025年第50周(2025年12月8日至12月14日)北方省份流感病毒检测阳性率延续上一周的下降趋势;南方部分省份流感病毒检测阳性率也出现下降。
2026年全国硕士研究生招生考试在即。为严肃考风考纪,严厉打击涉考违法违规行为,维护国家教育考试公平和考生合法权益,国家教育统一考试工作部际联席会议有关成员单位联合部署,综合治理考试环境。
今明天(12月18日至19日),我国中东部地区持续回暖,各地气温将陆续达到近期高点,长江中下游最高气温会普遍升至20℃或以上,温暖程度同期少见。大回暖的同时还酝酿着强降温过程,本周末随着冷空气的到来,中东部自北向南又将迎来降温,冷暖反差大。此外,今明天东北地区、内蒙古东北部等地雨雪天气增多、增强,公众外出需注意防范。
据网络平台实时数据,截至7月30日18时35分 ,2024年暑期档(6月-8月)档期总票房(含预售)突破75亿!《抓娃娃》《默杀》《云边有个小卖部》暂列档期票房榜前三位。
7月25日,俞敏洪在微信公号发布《致东方甄选股东朋友的一封公开信》。
近日有消息称,人身险产品预定利率将再度“降档”。其中,传统型人身险产品的预定利率或将从3%下调至2.5%,这距离预定利率3.5%下调至3.0%还不足1年。
7月25日,在岸、离岸人民币对美元汇率上涨,且涨势盘中进一步扩大,均升破7.21关口,当日在岸人民币对美元涨超680个基点,离岸人民币对美元涨超580个基点,创下5月初以来的新高。
今天(25日),财政部率先披露2023年度部门决算,随后各中央部门将陆续公开2023年度决算情况,这是中央部门连续第14年向社会公开部门决算。
在16日举行的日本国会参议院预算委员会会议上,国会参议员广田一就日本首相高市早苗涉台错误言论对其进行连番质询。
2025“中国有约”国际媒体采访团打卡天津,沉浸式体验评剧与相声的东方魅力。
海南自由贸易港全岛封关运作18日正式启动。多国人士表示,海南自贸港封关运作为国际贸易和投资提供了更加便利的环境,也为各国企业深化对华合作拓展了现实路径,有望为深化国际经贸合作注入新动能。
12月2日,日本招聘平台“云工作”(Cloud Works)上的一则招聘信息引发广泛争议。该招聘委托制作所谓“日本称赞系、技术系、中国批判系(嫌中系)”YouTube视频,每条报酬2000日元至4000日元(约合人民币91元到182元),内容包括突出日本技术、文化优越性,同时强调“中国人的无礼行为、道德缺失导致自食其果”等虚构情节,明确要求应聘者“热爱日本”。
就近期个别议员的冒犯性言论道歉。芬兰驻中国、韩国、日本大使馆在社交媒体账号分别以三国语言发布了奥尔波的声明。声明没有明确道歉对象。
日本国会16日就首相高市早苗此前的涉台错误言论展开激烈辩论。针对在野党议员提出的问题,高市在答辩中屡次以模糊表述敷衍搪塞,引发在野党方面强烈不满,会场数次出现速记暂停、直播音频中断的情况。
据中国驻美国大使馆微信公众号消息,近日,多名在美中国公民向驻美国使馆反映,接到显示为“外交部全球领事保护与服务应急热线”的来电(来电号码为+86-10-12308或+86-10-65612308,简称12308热线),被告知“你在境外有违法记录,需马上回国配合调查”、“国内某地边检机关查到有人携带你的护照出境,你的身份信息被盗用”等。
日本首相高市早苗近期发表涉台错误言论引发日本国内持续抗议浪潮。而日本防卫支出屡创历史新高,也引发民众的警惕和反对。17日晚,日本社民党党首福岛瑞穗、参议院议员山添拓以及部分民众在东京闹市区举行集会,反对扩充军备,要求高市早苗撤回涉台错误言论。
近日,日本政府在安全政策上持续推进扩军举措,不断强化“安保三文件”等防务部署,引发日本国内各界人士和市民团体的强烈担忧。日本律师表示,这些动向与日本宪法第九条的和平原则相悖。
12月15日,全国第十二届残疾人运动会暨第九届特殊奥林匹克运动会已落下帷幕。
15日晚,2025-2026赛季中国男子篮球职业联赛(CBA)常规赛第二轮,辽宁男篮迎来新赛季首个主场比赛,迎战卫冕冠军浙江男篮。最终,辽宁队以95比79战胜浙江队。
12月15日,中国残联和全国第十二届残运会暨第九届特奥会组委会在深圳市召开新闻发布会,邀请广东、香港、澳门赛区相关负责人介绍残特奥会办赛、参赛总体情况。
12月15日,中国残联和全国第十二届残运会暨第九届特奥会组委会在深圳市召开新闻发布会,邀请广东、香港、澳门赛区相关负责人介绍残特奥会办赛、参赛总体情况。
近日,46岁蒋女士的身后事,引发社会关注。据报道,由于其父母早逝、未婚、无子女,蒋女士身故后,在没有监护人和继承人的情况下,其遗产将依法由民政部门接收。
不久前,国家数据局综合司印发《关于在国家数据基础设施建设先行先试中加强场景应用的实施方案》,提出强化场景应用对国家数据基础设施建设的牵引作用,将数据基础设施潜能转化为实际效能。这一政策导向,有助于推动公共数据赋能相关产业发展,以场景培育和开放实现数据要素价值释放。
日前召开的中央经济工作会议强调,各地区各部门结合实际、因地制宜,全面落实党中央关于明年经济工作的思路、任务、政策。
近日,网曝陕西铜川高新实验学校一老师在百人群内公然咒骂班上孩子全得甲流,引发不少群友质疑。16日,该校招生办老师回应称,该老师是一年级老师。当地教育局工作人员表示,涉事教师已被停职,后续还在进一步处理中。
花上万元订购景区“快通套餐”,却跟着导游满园奔跑;支付“优速通”“尊享卡”费用,热门项目仍要苦等1小时……近期,多地景区被曝出“快通”消费陷阱。这些行为本质上是商家利用信息差设计的文字游戏,不仅让游客权益受损,更侵蚀着旅游市场的诚信根基。
近日,中国国家语言资源监测与研究中心发布“2025年度十大新词语”,依次为:苏超、票根经济、杭州六小龙、现代化人民城市、育儿补贴、跨境支付通、对等关税、新大众文艺、轻体、拉布布。
国家安全部近期发文提醒“手机App非必要不授予位置权限”,这一警示直指数字时代的隐忧。
习近平总书记强调,统计是诚信、诚实的职业。2025年,国家统计局广州调查队深入学习贯彻习近平总书记关于统计工作的重要讲话和重要指示批示精神,按照国家统计局部署扎实开展教育活动,将统计职业道德建设融入统计文化建设、干部队伍思想建设和日常教育管理之中,守牢统计数据质量生命线,以统计职业道德长远建设推动统计现代化事业行稳致远。
澎湃新闻昨天曝了个“大瓜”:有主播在直播间吆喝卖“名家”字画,拍着胸脯承诺“一年到期高价回收”,狠狠地割了一批中老年人的韭菜——有人狂砸50万元!一年时间过去了,主播人不见了,大量购买字画的人傻眼了。
12月18日,在2025年中国数字文娱大会上,作为全国数字文化产业核心集聚区,广州市天河区发布了促进数字文化产业高质量发展的政策措施,包括《广州市天河区促进文化产业园区和游戏电竞产业高质量发展的若干政策措施》《广州市天河区促进文旅体产业高质量发展的若干政策措施》,通过精准扶持,推动数字技术与文化产业深度融合、创新发展。
[详细]12月18日,2025年中国数字文娱大会在广州天河正式开幕。在主论坛现场上,天河区发布了2026年天河区系列音乐演艺活动。
[详细]12月20日,广州科技创新创业大赛(广州双创大赛)2025总决赛暨INNO+大湾区科创嘉年华将在广州归谷科技园启幕。活动由广州市科技局主办,澳门经济及科技发展局支持,作为2025大湾区科学论坛特色活动,回顾十年办赛历程,超50家投融资机构、30余家海内外媒体、数百名科创精英齐聚,为大湾区科技创新与产业升级注入新动能。这场“科创狂欢”千万不要错过!
[详细]携手为盟,共护老城风华;同心筑梦,传承千年文脉。2025年11月,广州市创设的“老城新生”伙伴计划共同缔造新模式入选住房城乡建设部第二批可复制经验清单,向全国推广。
[详细]你或许不知道荔湾区多宝街道,但一定听说过广州永庆坊。广州最热门景区之一、2024年吸引超2000万人次到访的永庆坊,就坐落于此。
[详细]截至2025年12月17日,白云机场年旅客吞吐量首次突破8000万人次,其中国际旅客超1660万人次。
[详细]12月17日上午,广州市天河区正式开启2026年迎春花市档位第一轮线上竞价。352个涵盖花卉、年货、工艺品等品类的档位通过“天河迎春花市”微信小程序接受公开竞标,打响2026年迎春花市“第一炮”。
[详细]