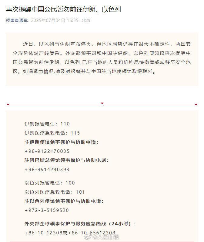
据外交部领事司微信公号7月4日消息,近日,以色列与伊朗宣布停火,但地区局势仍存在很大不确定性,两国安全形势依然严峻复杂。外交部领事司和中国驻伊朗、以色列使领馆再次提醒中国公民暂勿前往伊朗、以色列,已在当地的人员和机构尽快撤离或转移至安全地区。如遇紧急情况,请及时报警并与中国驻当地使领馆取得联系。
伊朗报警电话:110
伊朗医疗急救电话:115
驻伊朗使馆领事保护与协助电话:
+98-9122176035
驻阿巴斯总领馆领事保护与协助电话:
+98-9914240393
以色列报警电话:100
以色列医疗急救电话:101
驻以色列使馆领事保护与协助电话:
+972-3-5459520
外交部全球领事保护与服务应急热线(24小时):
+86-10-12308或+86-10-65612308



















































