近日,广东省市场监管局(知识产权局)发布公告,公布广东建设的19个商标业务受理窗口和21个香港特别行政区知识产权问询点地址、电话等相关信息。与2021年相比,商标业务受理窗口和香港知识产权问询点分别增加7个和9个。
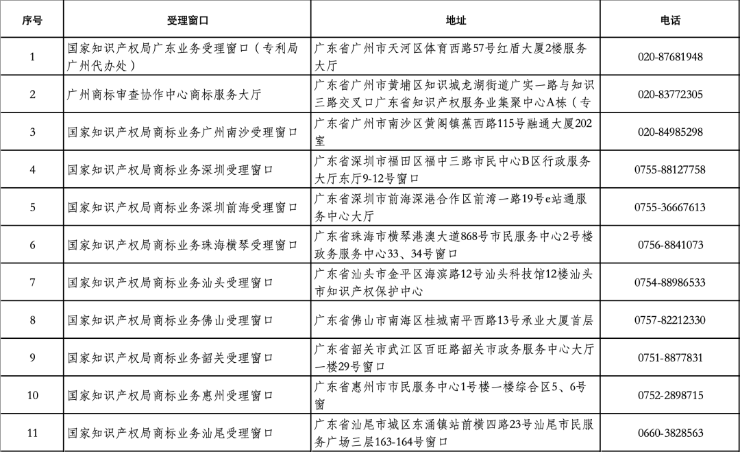
各商标业务受理窗口主要负责本地商标注册申请受理,商标变更、转让、续展等后续业务申请受理,马德里商标国际注册申请受理,注册商标专用权质权登记申请受理,商标受理业务咨询等工作。
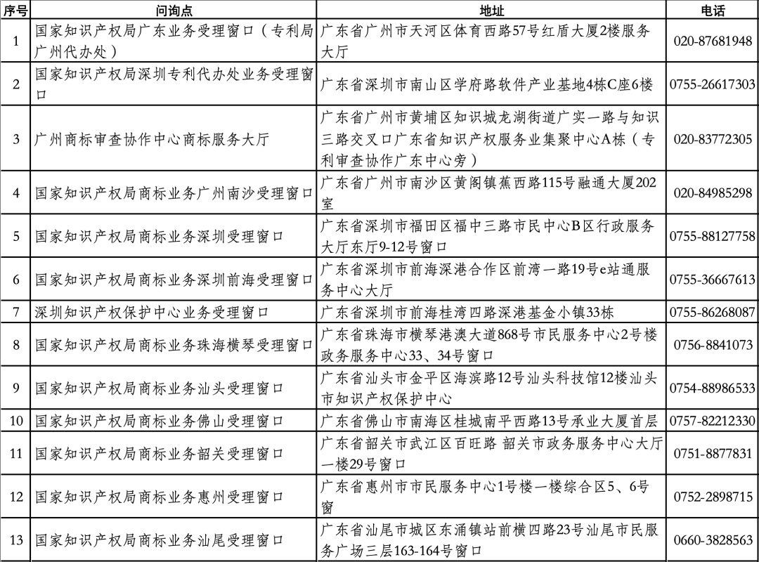
香港特别行政区知识产权问询点可向社会公众提供香港特别行政区申请商标注册、批予专利、外观设计注册等相关业务咨询等服务。
近年来,为积极推进大湾区知识产权协同发展,广东依托省内知识产权政务服务窗口设立香港特别行政区知识产权问询点,充分满足创新主体和社会公众对香港特别行政区知识产权公共服务的需求,社会公众和创新主体不必专程赴港即可了解香港知识产权一般性业务办理流程和相关资讯服务。
附:
广东商标业务受理窗口

香港特别行政区知识产权问询点


文/广州日报新花城记者:赵越 通讯员:粤市监
广州日报新花城编辑:莫丽平















































