3月1日起
2024年度个税汇算正式开始
不少人又可以领到
国家的退税“红包”了
但你知道吗
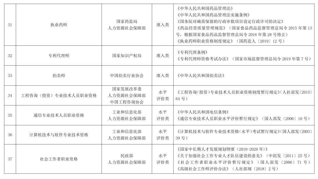
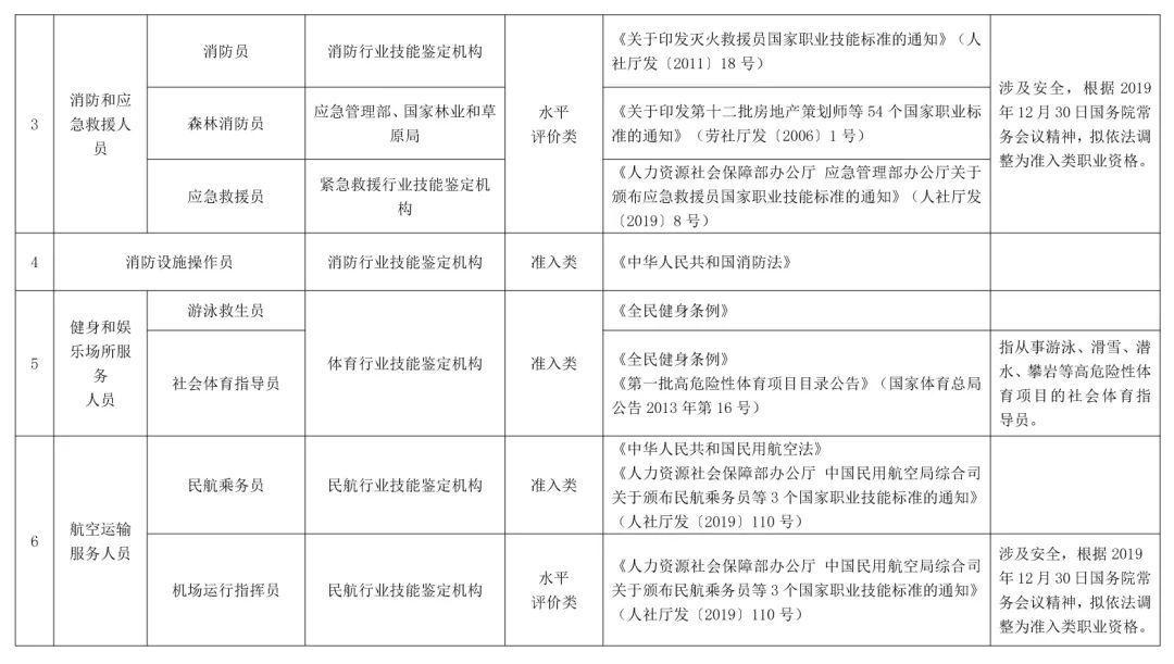
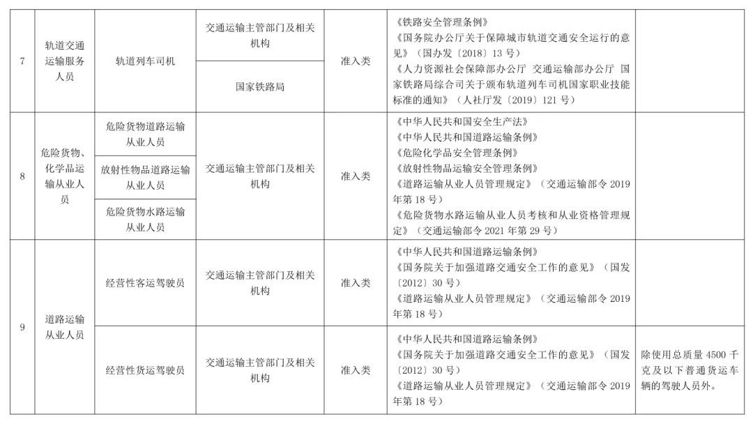
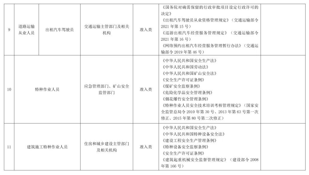
取得职业资格证书
可以享受继续教育专项附加扣除




















3月1日起
2024年度个税汇算正式开始
不少人又可以领到
国家的退税“红包”了
但你知道吗
取得职业资格证书
可以享受继续教育专项附加扣除




















记者今日获悉,2026年1月的广州职工大学堂课程已出炉。新一期广州职工大学堂增设《新春巧手纳福》《新春氛围绘画》专题,将于2025年12月24日13时起开放报名。
为进一步打通高技能人才和专业技术人才职业发展通道,构建双向互通、全面覆盖的人才评价体系,广州市人力资源和社会保障局于12月22日印发了《高技能人才与专业技术人才职业融合发展试点实施方案》。
12月23日,广东省公安厅上线“广东民声热线”节目就市民群众关注的热点问题进行了回应。现场,广东省公安厅党委副书记、副厅长郭向阳就身份证办理和换领、出入境服务、钱袋子安全、春运返乡发布公安机关的服务保障措施。
《百千万 见成效》特别报道典藏版
一缕柔纱,千年脉络。2025年12月22日至24日22点,由佛山传媒文旅集团视频中心承制的大型人文纪录片《大地云纱》将在央视中文国际频道(CCTV-4)《走遍中国》栏目全球首播。
12月22日,广东省人民政府新闻办公室举行“‘十四五’广东成就”河源专场新闻发布会。
12月20日,2025中国公共关系发展大会在北京举行,揭晓了80个年度优秀公共关系案例。其中,广东打造的“十五运会”城市体育性格IP成功入选政府类别优秀案例,成为全国赛事公关创新的标杆范本。这场由粤港澳三地联合承办的体育盛会,不仅让运动热潮席卷大湾区,更用21座城市的特色体育名片,走出了一条“体育+品牌+民生”的发展新路。
记者23日从市场监管总局新闻发布会上获悉,直播电商经营者落实食品安全主体责任监督管理规定将于近期发布实施,加强对直播电商经营者落实食品安全主体责任的严格监管,对直播卖食品划出“红线”。
今天(12月23日),全球首艘三文鱼养殖工船“苏海1号”在连云港赣榆首次投放三文鱼苗,即将展开深远海养殖。首批经过严格筛选的三文鱼苗通过转运箱和专用管道,从岸上“乔迁”至“苏海1号”船舱内。
《行政执法监督条例》发布,2026年2月1日起施行
11月14日,女婴“小洛熙”在宁波大学附属妇女儿童医院接受心脏手术后不幸离世,连日来牵动着很多人的心,引发社会关注。
12月22日晚,众多网友反映快手直播间出现大量色情内容,包括播放淫秽影片、主播擦边低俗表演等,有的直播间直播观看人数上万。截至发稿,红星新闻记者注意到不少直播间已被封禁。
今天,记者从国家文物局获悉,国家文物局成立工作组,就南京博物院文物管理中的有关情况开展核查。
今天(12月23日),中东部的雨雪天气将继续发展,东北地区将现强降雪,黄淮及其以南大部阴雨持续。此外,未来三天中东部大部将现明显降温,东北、江南多地将创气温新低,需及时添衣。
昨日,全国机器人租赁生态峰会暨擎天租平台发布会在上海举行。会上重磅发布了首个机器人租赁平台“擎天租”。该平台汇聚用户、租赁商、内容开发者与本体设备商等多方力量,定义RaaS(Robot as a Service)新时代,将高门槛的机器人使用场景转化为类似共享充电宝的便捷租赁模式,让企业和用户能按需便捷租用机器人。
2026年度个人所得税专项附加扣除信息确认将在2025年12月31日截止,符合条件的居民个人,请及时通过个人所得税App进行信息确认。
据网络平台实时数据,截至7月30日18时35分 ,2024年暑期档(6月-8月)档期总票房(含预售)突破75亿!《抓娃娃》《默杀》《云边有个小卖部》暂列档期票房榜前三位。
7月25日,俞敏洪在微信公号发布《致东方甄选股东朋友的一封公开信》。
近日有消息称,人身险产品预定利率将再度“降档”。其中,传统型人身险产品的预定利率或将从3%下调至2.5%,这距离预定利率3.5%下调至3.0%还不足1年。
7月25日,在岸、离岸人民币对美元汇率上涨,且涨势盘中进一步扩大,均升破7.21关口,当日在岸人民币对美元涨超680个基点,离岸人民币对美元涨超580个基点,创下5月初以来的新高。
今天(25日),财政部率先披露2023年度部门决算,随后各中央部门将陆续公开2023年度决算情况,这是中央部门连续第14年向社会公开部门决算。
日右翼正在将日本经济拖入泥潭
当地时间23日,日本正在报废施工的核反应堆“普贤”发生含放射性水泄漏事件,可能有数人遭辐射。
2025年,“中国有约”国际媒体采访活动以“与中国同行,与机遇同行”为主题,邀请美国、德国、意大利、俄罗斯、哈萨克斯坦、委内瑞拉等多国媒体记者、网络名人、专家学者,与中国记者和自媒体人组成国际采访团,分赴山西、深圳、天津三地开展“沉浸式”参访。
据日本媒体22日报道,日本新潟县议会当天批准了有关补充预算,将重启因地震于2012年关闭的日本最大的核电站——新潟县柏崎刈羽核电站。
近日,中央档案馆公布了一批俄罗斯转交的苏联审讯日本731部队的解密档案材料,再次证实侵华日军实施细菌战是有组织、有预谋、自上而下成体系的国家犯罪。日本爱知学院大学文学部历史学科副教授广中一成日前在接受新华社记者专访时表示,日本侵华罪行不容辩驳,此次公布的档案对于进一步揭露731部队的罪行具有重要意义。
针对日本首相高市早苗日前发表的涉台错误言论,一些日本政界人士表示强烈不满和批评。
“禁止掉头”,是历史用无数惨痛代价立下的警示牌。道路不会宽恕逆行者,只会让他们翻车。殷鉴不远,谁开历史倒车,谁就会跌下悬崖,最终自取灭亡。
日本首相官邸一名负责安全保障政策的高官18日扬言“日本应拥有核武器”,引发多方批评。
2020年12月13日,在广州马拉松赛中,中国选手丁常琴以2小时35分21秒的成绩夺得国内女子组冠军。
国际网球诚信机构(ITIA)20日确认,中国网球运动员逄仁龙因操纵或企图操纵比赛,被处以禁赛12年并罚款11万美元(其中7万美元暂缓执行)的处罚。
今天,中国乒乓球协会在官网发布《中国乒乓球协会关于举行洛杉矶奥运周期国家乒乓球队教练员竞聘的通知》,正式启动新周期国家队教练员公开竞聘工作。
2025年中央经济工作会议恰逢“十四五”圆满收官与“十五五”开篇布局的历史交汇点,为确保“十五五”开好局、起好步指明了努力方向、提供了根本遵循。广州日报《理论周刊》特邀三位专家学者展开解读。
当今社会,个人信用作为一种无形资产,已是美好生活的“通行证”。随着个人信用的重要性日益凸显,信用修复也成为公众普遍关注的问题。22日,中国人民银行发布通知,实施一次性信用修复政策,支持信用受损但积极还款的个人高效便捷重塑信用。
“没有人会对一捧土产生情感,直到自己亲手垒起了一座。”
萤萤之光,可照旷野。
中央党校(国家行政学院)习近平新时代中国特色社会主义思想研究中心研究员、中国式现代化研究中心主任张占斌近日在《经济日报》撰文指出:扩大开放合作优势,是经济韧性的全球延伸。
习近平总书记指出,做好美育工作,要坚持立德树人,扎根时代生活,遵循美育特点,弘扬中华美育精神,让祖国青年一代身心都健康成长。艺术教育作为美育的核心组成部分,不仅关乎学生艺术素养与审美能力的培育,更承载着塑造健全人格、培养时代新人的重要使命。
随着经济全球化深入发展,以物联网、大数据、人工智能为代表的数字技术正深刻重塑全球产业格局与供应链生态。与此同时,构建新发展格局也为民营企业带来了新的发展机遇。为提升供应链的效率、韧性和响应速度,走在前沿的民营企业往往需要对现有供应链网络进行全方位优化和升级,这种升级是内外诸多因素共同驱动的必然结果。
近日《焦点访谈》曝光的社保补缴骗局,涉案金额过亿元,上千人受害。
“你都不懂你怎么去管人家?我们干部就是‘多面手’,干部就要当‘万金油’,什么问题都能解决。”在日前召开的一个会议上,拉萨市委书记肖友才这句话引发广泛共鸣。
日前,央视“财经调查”曝光,一些宣称卖“新品样衣”“大牌尾货”的直播间,其实是在大量低价销售二手旧衣服。商家用“微脏”“微瑕”的话术销售,只字不提二手属性。而这些旧衣的主要来源是城市小区的旧衣回收箱。
冷空气正在厉兵秣马,后天(12月25日)起带给广州4~6℃降温。降温前的广州还会有些燥热,甚至因为锋前增温显得比今天更热。后天降温时伴有零星小雨,或许会带来些许湿冷体感。一热一冷之间,大家要注意适时增减衣物。
[详细]近日广东省南粤交通广中江高速公路管理处发布消息:因狮子洋通道与广中江高速公路衔接段项目跨东新高速桥梁拆除施工需要,拟对S39东新高速部分路段进行交通管制,具体交通管制通告如下:
[详细]珠江潮涌,盛会相逢。过去两个月,十五运会和残特奥会在人们记忆里留下了一幕幕鲜活的场景与瞬间。在这幅画卷中,一群被亲切称为“小海豚”的青年志愿者,以情绪高涨、能量满满的“青春显眼包”形象,成为这场体育盛事中最温暖、最动人的底色。
[详细]12月23日起,备受关注的广州聚龙湾太古里一期逐步开放!作为白鹅潭打造世界级商圈过程中首个开放的地标商业,同时也是粤港澳大湾区首座太古里项目,一座融合了自然、人文与艺术的世界级滨水商业地标正在揭开其神秘的面纱。
[详细]12月22日,海珠区2025年文商旅融合发展大会暨数字文娱产业招商推介会在国际媒体港东塔举行。大会重点推介了2026年广州海珠迎春花市项目。
[详细]12月22日,在由广州市住房和城乡建设局主办、广州市房地产行业协会承办的“幸福广州·共筑未来”——广州市房票政策宣传与市民互动活动中,广州市土地开发中心透露的数据显示,相比去年,今年房票安置工作取得突破性进展。
[详细]22日下午,广州安居集团“悦享·梦想家”骑楼焕新改造竣工活动在海珠区南华西路134号举行,标志着南华西、同福西两处骑楼改造示范项目顺利完工。
[详细]