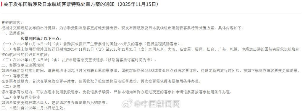
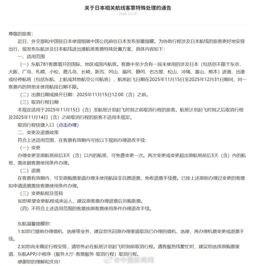
15日,中国南方航空股份有限公司发布《关于日本航线客票特殊处理的通知》,中国国际航空股份有限公司发布《关于发布国航涉及日本航线客票特殊处置方案的通知》,中国东方航空股份有限公司发布《关于日本相关航线客票特殊处理的通告》。



15日,中国南方航空股份有限公司发布《关于日本航线客票特殊处理的通知》,中国国际航空股份有限公司发布《关于发布国航涉及日本航线客票特殊处置方案的通知》,中国东方航空股份有限公司发布《关于日本相关航线客票特殊处理的通告》。



同一天内成立两大集团,广州国资在下一盘怎样的“棋”?3月25日,广州国资在民生保障领域再落关键两子——广州康养集团与广州农业发展集团同日揭牌成立,标志着广州在深化国企改革、推动国有资本“三个集中”方面迈出新的步伐。
“如果没有广州新机场,巴夫洛还会选择高明吗?”
3月25日下午,广州市市长孙志洋会见韩国现代汽车集团副会长张在勋一行。
3月25日下午,广州市市长孙志洋在市政府与香港科技大学(广州)全球战略顾问委员会主席吉姆·麦克唐纳爵士一行座谈交流。
3月24日,省教育考试院发布《关于做好2026年重点高校招生专项计划工作的通知》,明确2026年重点高校招生专项计划(含高校专项计划和地方专项计划)的报考条件、时间安排及政策变化。
昨天,广州新机场开工活动举行。当这座世界级航空枢纽的第一铲土落下,原本偏居广佛西翼的佛山高明,就此站上粤港澳大湾区的发展风口,也开启了一场以临空经济驱动高质量发展的耐心长跑。
去年11月,习近平总书记亲临广东视察,寄望广东走在前、作示范、挑大梁,增创新优势、实现新突破,明确要求广东把“百县千镇万村高质量发展工程”(以下简称“百千万工程”)持续抓下去。今年是“十五五”开局之年,如何纵深推进“百千万工程”、如何让县域成为高质量发展的新引擎,这是省委、省政府高度关注的重大战略课题,也是全省社科界必须回答好的广东发展之问。
赛学一体,以赛促学。广东十大群众赛事活动今日正式向社会发布。
近日,21支广东省城市篮球联赛(粤BA)参赛队的队徽正式亮相。这些队徽设计各藏巧思,方寸之间尽显各地独特的在地文化。
赛学一体,以赛促学。广东十大群众赛事活动今日正式向社会发布。
以赛促学,学以致用,用以促长。今天,广东正式发布2026十大群众赛事活动,赛事覆盖全民、活动贯穿全年,内容涵盖思政教育、技能提升、文化素养、乐龄学习四大板块,具体设置广东国防素养大赛、广东全民普法大赛、广东职业技能竞赛、全民AI创作大赛、新质影像大赛、广东全民经典阅读大赛、广东合唱大赛、粤语经典歌曲大赛、广东全民科普大赛、广东全民健康知识竞赛等十大群众赛事,诚邀广大市民群众踊跃报名参赛。
3月25日上午,广州新机场在佛山市高明区正式开工建设。省委书记黄坤明宣布项目开工并看望慰问参建单位代表,省委副书记、省长孟凡利出席活动并致辞。
3月25日,省委书记黄坤明,省委副书记、省长孟凡利到佛山市高明区,走进乡村和特色文化街区,就深入学习贯彻习近平总书记对广东系列重要讲话和重要指示精神,全面落实党的二十届四中全会和全国两会部署,抓好一季度和上半年各项工作进行调研。
它会在你走近时,自动感应翻盖;起夜时分,以图书馆级别的静音冲水,温柔守护全家人的安睡时光。它懂小户型的局促,巧妙压缩身形且不牺牲舒适;也懂长辈的不便,设置适老化的一键操作。这些充满温度与想象力的场景,在“中国瓷都”潮州,触手可及。
3月26日,千万粉丝大V留几手微博账号被禁止关注。
一股“养龙虾”热潮,让Token的概念进入大众视野。
近日,上海的潘先生向记者报料称,他在山姆会员商店购买的“茗茶风味曲奇礼盒”,存在配料表漏标、错标问题。
3月26日0:11,“张雪峰老师”微博发布追悼会通知。
国务院新闻办公室今天(3月26日)上午举行新闻发布会,介绍加快建立长期护理保险制度有关情况。
据“网信上饶”微信公众号消息,3月20日,有网民在某平台发布视频,称“上山扫墓的时候,自己三岁小孩不小心踩到捕兽夹”,引发部分媒体和网民关注并转发。
4月1日将至,又到了一年一度的“纪念张国荣”话题日。各大售票平台在这段时间会陆续推出各种以“纪念张国荣”为名的演唱会、音乐会等。
近日,有网民在短视频平台发布“重庆武隆堰塘村出现老虎”的相关视频,引发网民关注与担忧。经武隆区林业局专业人员现场鉴定,视频中所谓“老虎爪印”并非老虎足迹,该内容纯属谣言。
清明将至,出行高峰即将到来。不少旅客在收拾行李时都会犯难:祭扫用品到底能不能带上火车?哪些物品属于禁止携带的违禁品?为了让您的清明出行更顺畅,这份携带指南请收好,出发前对照检查,避免在安检口“卡壳”。
据网络平台实时数据,截至7月30日18时35分 ,2024年暑期档(6月-8月)档期总票房(含预售)突破75亿!《抓娃娃》《默杀》《云边有个小卖部》暂列档期票房榜前三位。
7月25日,俞敏洪在微信公号发布《致东方甄选股东朋友的一封公开信》。
近日有消息称,人身险产品预定利率将再度“降档”。其中,传统型人身险产品的预定利率或将从3%下调至2.5%,这距离预定利率3.5%下调至3.0%还不足1年。
7月25日,在岸、离岸人民币对美元汇率上涨,且涨势盘中进一步扩大,均升破7.21关口,当日在岸人民币对美元涨超680个基点,离岸人民币对美元涨超580个基点,创下5月初以来的新高。
今天(25日),财政部率先披露2023年度部门决算,随后各中央部门将陆续公开2023年度决算情况,这是中央部门连续第14年向社会公开部门决算。
“海外华人既是‘他乡’的主人,又是‘故土’的文化承载者,声音更能直抵海外社会之‘耳’。”在博鳌亚洲论坛2026年年会华商领袖与华人智库圆桌会议上,美国西方学院教授尹晓煌的一席话,道出了海外华商在复杂国际环境中独特的桥梁价值。
西班牙首相桑切斯25日呼吁中东地区停火止战,并说这是一场“非法、荒谬、残忍”的战争。
出席博鳌亚洲论坛2026年年会的英国48家集团俱乐部主席杰克·佩里日前在接受新华社记者专访时表示,中国重视高质量发展和高水平对外开放,坚持为技术发展与创新打造安全、稳定环境,在全球未来产业发展中处于领先地位。
一段时间以来,日本高市早苗政府推动修宪、增加防卫预算等危险政策动向不断抬头,引发日本国内多方担忧与批评。
博鳌亚洲论坛2026年年会于24日至27日在中国海南博鳌举行。出席论坛年会的芬兰前总理埃斯科 · 阿霍在接受总台环球资讯记者采访时表示,本届论坛年会的举办极具现实意义。他还表示,期待芬中两国在“十五五”期间深化多领域合作。
日本东京警视厅今天(3月26日)表示,以涉嫌非法侵入建筑物为由,将强行闯入中国驻日本大使馆的陆上自卫队嫌疑人、三等陆尉村田晃大送交检方。
两名美国政府高级官员25日向媒体披露,美方正设法安排本周末在巴基斯坦举行一场会议,讨论结束美国对伊朗战事的“退出方案”。
美国知名商业期刊《财富》网站3月24日刊登文章,分析中东地区军事冲突对美元霸权地位的影响。文章说,上世纪70年代建立起的“石油美元”体系,正受到中东地区战火的严重威胁,全球“去美元化”进程正在加速。
3月24日,博鳌亚洲论坛2026年年会新闻发布会暨旗舰报告发布会在海南博鳌举行。会上发布的《亚洲经济前景及一体化进程2026年度报告》《可持续发展的亚洲与世界2026年度报告》显示,亚洲经济呈现强劲韧性和向好趋势,为世界经济和可持续发展作出重要贡献。与会嘉宾认为,亚洲区域合作具有重大意义和巨大潜力,各方应坚定合作信心、携手应对挑战,为动荡的世界注入更多确定性和正能量。
集结!21支粤BA球队之队旗、队徽、口号、队歌上线
21城公布粤BA队徽,快来看你的主队“头像”!
2026广东省城市篮球联赛(粤BA)21支参赛球队专属队旗、队徽、口号已经全新亮相。各支球队视觉标识与口号,深度融合广东各地市文化底蕴、城市特色与篮球竞技精神。
3月22日,2026广东省城市篮球联赛(粤BA)首轮展开了除揭幕战外余下比赛的角逐,九场比赛在九座城市全面铺开。
见字如面,见面开打!广东多地“花式喊话”!今晚,粤BA赛场见真章→
这些揭幕战名场面太炸了!今晚“粤BA”继续约!
3月25日,广州新机场在佛山高明正式开工。这座写着“广州”之名的新机场,不只是空间意义上的扩容,更是发展格局的一次重塑。
广州市林业和园林局近日将《广州市公园建设与保护专项规划(2025—2035年)》(以下简称《征求意见稿》)向社会公开征求意见。《征求意见稿》提出,大力推动体育公园建设,加快体育设施进公园,构建体育公园体系。各区按实际条件建设至少1个体育公园。
“词元”,这个源自英文“Token”的官方中文名,正成为解码我国AI发展的最新密码。
近日,浙江杭州建德网友晒出随手拍下的政务服务窗口“办不成事专窗”走红网络,登上热搜。据报道,该窗口提供兜底服务,主要受理在公安政务服务中因政策、历史遗留、材料受理、办事程序等原因未能办成的“疑难杂症”。专窗自2018年设立以来,已为企业和群众化解各类“疑难杂症”3914件。
近日,话题#北理工化妆品课火了##我在大学课堂做口红面膜#登上微博热搜。这门名为《化妆品中的化学》的通识课,不仅屡获学生高口碑推荐,还引发了网友“求开网课”的热潮。
“成本15万元AI漫剧5天收益1200万元”上了昨天的热搜。“九派新闻”采访了一家智能科技公司,公司负责人表示,订单已经排到2027年了,一个月生产1000部漫剧都不是问题,这种效率革命源于公司自主研发的AI智能体。
大学毕业后,对刚走出校园、初入“新手区”的我而言,职场完全是个陌生的环境。再加上性格慢热,在很长一段时间里,我都很难找到融入感。正是在这段最手足无措的日子里,我遇见了几位珍贵的“职场搭子”,大家年纪相仿、境遇相似,一起摸索业务、加班赶稿、吃瓜吐槽、互促成长。工作之余,也常凑一块儿约饭、逛街、旅游,关系远超一般同事。
在近日落幕的2026年中国家电及消费电子博览会上,越来越多的人形机器人“走下擂台”“走进厅堂”。
日前,话题#大疆起诉影石创新#冲上微博热搜。据《经济参考报》报道,近日,深圳市大疆创新科技有限公司(以下简称“大疆”)在深圳市中级人民法院正式起诉影石创新。该案涉及6项专利权属纠纷,多名前大疆核心研发人员被指参与。目前,法院已正式立案。
3月25日,广州新机场在佛山市高明区正式开工。市民在为重大项目顺利推进点赞的同时,也聚焦到两个问题,那便是:广州新机场为何建在佛山以及广州新机场的“新”体现在哪些方面。
同一天内成立两大集团,广州国资在下一盘怎样的“棋”?3月25日,广州国资在民生保障领域再落关键两子——广州康养集团与广州农业发展集团同日揭牌成立,标志着广州在深化国企改革、推动国有资本“三个集中”方面迈出新的步伐。
[详细]3月25日,广州国际旅游展览会(GITF)2026系列活动——“兰庭叙新章”交流分享会举办,正式揭晓2026年展会核心亮点。
[详细]千吨甜蔗免费进校园,还把人才引进的“甜蜜攻势”打到了年轻人心坎里,如今这波热度刮到了北方~
[详细]为切实维护殡葬领域市场价格秩序与群众合法权益,3月25日,广州市市场监管局发布提醒告诫函。
[详细]晴暖模式即将下线,雨水套餐陆续上线。气象部门预计,未来一周广州阳光渐少,雷雨趋于明显。3月30日起受高空槽、切变线和冷空气影响,广州将有一轮较明显降水伴强对流天气过程。
[详细]春季气温回升,雨水增多,广州白云山、帽峰山、六片山等地各种野生菌类进入快速生长旺盛期,误采误食中毒风险显著升高。
[详细]广州南沙港湾街的浪漫山海藏着哪些惊喜?羊城新八景“南沙旭日”究竟有多美?现在,你不仅能跟着记者解锁这片滨海热土的全部魅力,更能以旋律为笔谱写山海深情!
[详细]