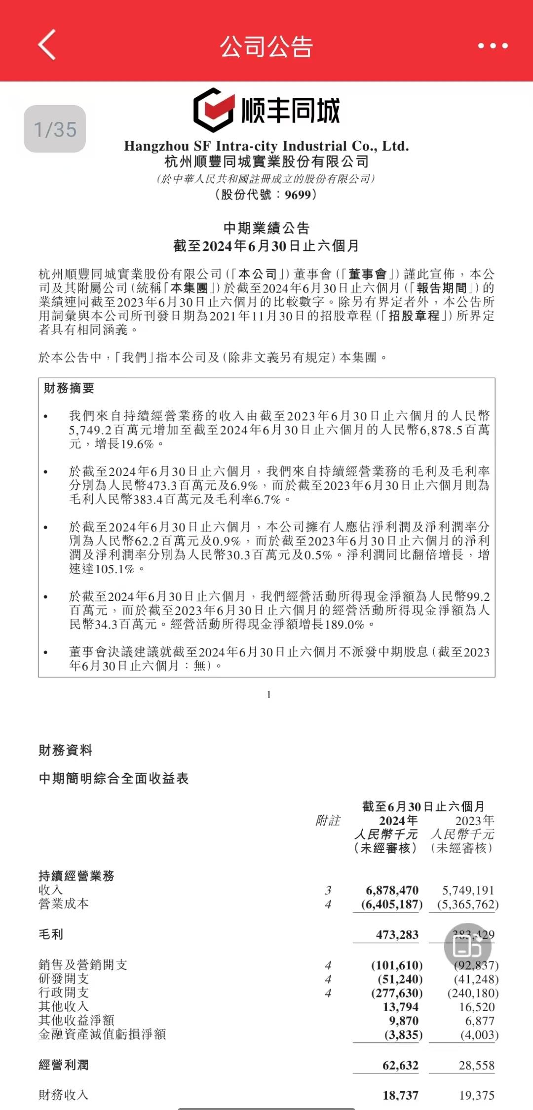
8月28日,顺丰同城(09699.HK)公布2024年中期业绩,上半年收入近68.8亿元(人民币·下同),同比增长19.6%,总单量同比增长超过三成;公司拥有人应占的净利润创历史新高至约6217万元,同比大增105.1%,已超过2023年全年水平,毛利约4.73亿元,毛利率进一步创新高提升至6.9%。另外,实现经营性现金流9919万元,同比大增189%,期内现金储备达23.7亿元。该股将于9月9日正式纳入恒生综合指数,符合纳入港股通条件,有望最快9月被纳入港股通。

顺丰同城是中国最大的第三方即时配送服务商,采用全场景业务模式,覆盖各类产品和服务的配送需求。公司服务涵盖成熟场景例如餐饮外卖,以及增量场景例如同城零售、近场电商及近场服务,综合物流底盘能力能有效满足各类商家及消费者需求。上半年公司同城配送服务收入同比上升19.2%,至40.38亿元。
同城配送服务主要面向商家及消费者,上半年面向商家的收入部分同比增长18.8%,至约28.74亿元。期内新增合作门店逾6,000家,平台上年度活跃商家规模同比增长45%,至55万。面向消费者的同城配送服务上半年收入同比增长20.1%,至近11.64亿元。
顺丰同城已于多个城市投产无人车配送试点,围绕“最后一公里”业务,重点探索无人车在同城接驳和网点集散的运营模式,长远目标希望无人配送能力能成为现有骑手网络的有效补充,提升配送网络效率。
文、图/广州日报新花城记者:张露
广州日报新花城编辑:麦晓颖

























































