
6月24日,由广州市财政局主办、广州交易集团承办的“汇资融新·聚势共赢”国有“三资”盘活项目推介会成功举办,通过搭建政企高效对接平台,集中推介首批优质国有资产项目。
记者注意到,首批优质项目共有12个,总规模超176万平方米,涵盖交通枢纽、科技创新、文旅消费等多个高成长性领域,现场多个推介项目达成初步合作意向。
首批项目聚焦高成长性领域,多个项目达成初步合作意向
记者注意到,本次推介会精心筛选的首批12个优质项目业态丰富、特色鲜明,精准聚焦交通枢纽能级跃升、科创产业加速集聚、文旅消费深度融合、公共服务优化升级等高成长性领域,匹配广州现代化产业体系构建与城市能级提升的战略方向,是挖掘存量价值、激发市场活力、共创湾区未来的重要载体。
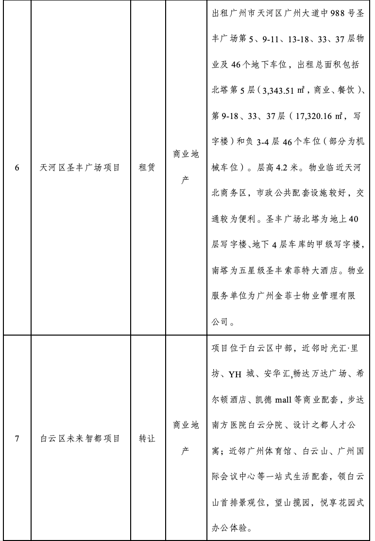
其中,广州南站核心区释放超8万平方米优质地块,着力升级网约车充电与停车接驳功能,以完善配套深度释放枢纽经济活力;黄埔云领科技城锚定低空经济与航空航天产业前沿,全力打造集研发、制造于一体的全链条产业基地,加速推动高端产业集群化发展;白云山叹花楼片区依托得天独厚的自然景观,创新构建融合游乐、餐饮与艺术氛围的山麓艺术体验区,匠心打造引领潮流的新文旅消费场景;少年宫剧院活化运营项目则通过对城市文化空间的焕新升级,为市民提供更加丰富多元的精神文化生活选择。
推介会现场,多家投资机构与项目业主方达成初步合作意向。作为服务要素资源市场化配置的核心平台,广州交易集团构建了“全域宣传、交易智联、长效赋能”模式。下一步,将通过产权交易所平台持续推出国有“三资”盘活项目,并建立动态项目储备库。
广州交易集团负责人表示,接下来,将从强化平台枢纽作用、深化专业赋能、拓宽创新服务边界、持续完善全流程风险防控体系等方面持续深化服务,为全市“三资”盘活大局注入强劲动能。
市场化运作,实现国有资产与社会资本双赢
国有“三资”盘活,是从原来的闲置物业盘活转变为系统性资产资源的统筹盘活;突破传统领域局限,以创新视角审视资产资源价值,重新定位功能用途,实现资源价值的创造性转化。如何盘活国有企业存量资源、资产、资金,是推动国资国企高质量发展的重要课题。
“盘活国有‘三资’,既是广州应对当前复杂经济形势的重要举措,也是立足长远、利市利企的战略决策。”广州市财政局有关负责人表示,国有“三资”盘活,是从原来的闲置物业盘活转变为系统性资产资源的统筹盘活。通过市场化专业化运作,一方面推动行政事业性资产市场化运营和处置,另一方面推动国有资产提升管理效能,加快国有资本从非主业非优势领域有序退出。
广州市国有“三资”规模总量可观、空间大,盘活就是要将低效资源转变为高效引擎,腾挪出宝贵的空间和要素,使其发挥更高价值、创造更大效益,共同支撑更符合广州市产业导向、更具发展前景的新兴产业和重大项目。
为打好此次盘活“攻坚战”,广州市成立了国有“三资”盘活实体化工作专班,一方面坚持效益最大化,围绕产业链延伸、新业态发展等领域,聚焦国企土地、公共场馆经营权等重点领域,开展拉网式梳理,深度挖掘潜力项目;另一方面创新运作模式,坚持市场化运作核心,通过引入社会资本,创新投融资机制的融合方式,不断打造新的增长点、突破点,实现国有资产与社会资本双赢。
明源不动产研究院院长黄乐认为,当下处于新时代新周期、高质量发展风口,叠加政策红利,为资产盘活提供了非常好的契机。广州有相当好的城市基础、营商环境,政府部门重视程度前所未有,应结合自身“城脉”“文脉”“商脉”等资源禀赋,挖掘矿产、林业、水利、能源、土地、数据等资源价值,让“资源变资产”,让“资产生资金,实现”三资高效联动。





文/广州日报新花城记者:赵方圆
图/广州日报新花城记者:赵方圆
视频//广州日报新花城记者:赵方圆
广州日报新花城编辑:龙嘉丽





















































