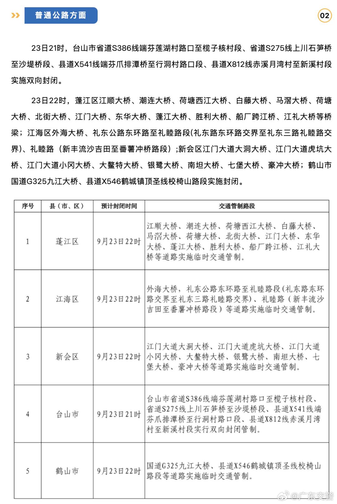
9月23日,记者从广东交警获悉,受台风影响,江门全市高速公路主线将渐次封闭沿线收费站双向只出不进,辖区内部分普通道路、桥梁将实施临时交通管制。


文、图/广州日报新花城记者:丁雄、叶作林 通讯员:粤交警
9月23日,记者从广东交警获悉,受台风影响,江门全市高速公路主线将渐次封闭沿线收费站双向只出不进,辖区内部分普通道路、桥梁将实施临时交通管制。


文、图/广州日报新花城记者:丁雄、叶作林 通讯员:粤交警
在诈骗团伙使用的“黑话”中,防骗意识薄弱的未成年人往往被称作待宰的“鱼”。记者3月26日从广州警方获悉,荔湾警方近期重拳出击,成功侦破一起针对未成年人的游戏道具交易诈骗案,捣毁一个分工明确的“杀鱼”诈骗团伙,抓获12名犯罪嫌疑人。
为深入贯彻落实《南沙方案》有关要求,紧扣南沙“立足湾区、协同港澳、面向世界”的战略定位,助力全面系统推进“五港联动”发展策略,实现临港经济提效增速与港产城融合发展,3月26日上午,南沙国际贸易创新示范基地项目(首期)开工仪式在龙穴岛集卡之家顺利举行。
近日,位于广州市天河区黄村街的奥体OBI商场项目在完成各项法定程序并经公示无异议后,顺利领取了不动产权证书。这一搁置长达二十余年的历史遗留问题画上了圆满句号。
“花城四季新彩广州”。当前广州正以“大科创”体系为引领,系统推动新质生产力的发展。3月26日,在“科技广州新观察”系列采访活动中,广州日报记者来到广汽集团,亲身感受广汽自动驾驶技术带来的丝滑体验。
近日,《广东省推动制造业与服务业协同融合发展2026年行动方案》(简称《行动方案》)正式印发。
3月25日,广州新机场项目开工活动在佛山市高明区举行。这座服务珠江西岸、辐射粤西地区、赋能粤港澳大湾区高质量发展的现代化国际航空枢纽,正式从蓝图迈入建设阶段,为粤港澳大湾区世界级城市群建设提供支撑,开启了区域航空协同发展的全新篇章。
3月26日,2026年广东十大群众赛事活动正式发布,以赛事为纽带、以平台为载体,全面激活全民终身学习热潮,为构建服务全民的终身学习体系注入强劲动能。
新华社消息|德企在华最大独资单体项目巴斯夫(广东)一体化基地项目全面投产
3月26日下午,广东省人大代表工作会议在广州举行。会议宣布2025年度全省人大代表建议办理工作优秀案例、全省人大代表履职优秀案例等,并为相关单位和个人颁发证书及牌匾。
3月25日,佛山市住房公积金管理中心发布了《关于调整个人住房公积金贷款有关事项的通知(征求意见稿)》,拟将首套公积金最高贷款额度上调至120万元,二套上调至100万元,并扩大最高贷款额度上浮的适用范围,新增支持“以旧换新”购房职工。
日前,广东省应急管理厅官网发布《梅大高速茶阳路段“5·1”塌方灾害整改措施落实情况的评估报告》。
3月26日,湛江东海岛海风徐徐,巨型装置巍然矗立,银色管道蜿蜒交错。随着启动按钮被按下,我国首个外商独资重化工项目——巴斯夫(广东)一体化基地项目宣布全面建成投产。
3月25日,广州新机场项目开工活动在佛山市高明区举行。本期工程将建设2条远距平行跑道、建筑面积约26万平方米航站楼、94个机位以及相应配套设施,预计可满足年旅客吞吐量3000万人次、货邮吞吐量50万吨、飞机起降26万架次的运营需求。
3月26日,安徽六安市公安局裕安分局发布警情通报。
3月25日,在中国驻外使馆和境外相关执法部门的大力协助下,我公安机关将涉嫌骗取贷款犯罪的嫌疑人张某从境外押解回国。
在今天国新办举办的新闻发布会上,针对“长护险群众怎样享受待遇,能够享受哪些待遇”的问题,国家医保局待遇保障司副司长张西凡表示,群众最关心的就是谁能享受、享受什么、享受多少、在哪儿享受,这也是政策设计的重中之重。
3月26日,千万粉丝大V留几手微博账号被禁止关注。
一股“养龙虾”热潮,让Token的概念进入大众视野。
近日,上海的潘先生向记者报料称,他在山姆会员商店购买的“茗茶风味曲奇礼盒”,存在配料表漏标、错标问题。
3月26日0:11,“张雪峰老师”微博发布追悼会通知。
据网络平台实时数据,截至7月30日18时35分 ,2024年暑期档(6月-8月)档期总票房(含预售)突破75亿!《抓娃娃》《默杀》《云边有个小卖部》暂列档期票房榜前三位。
7月25日,俞敏洪在微信公号发布《致东方甄选股东朋友的一封公开信》。
近日有消息称,人身险产品预定利率将再度“降档”。其中,传统型人身险产品的预定利率或将从3%下调至2.5%,这距离预定利率3.5%下调至3.0%还不足1年。
7月25日,在岸、离岸人民币对美元汇率上涨,且涨势盘中进一步扩大,均升破7.21关口,当日在岸人民币对美元涨超680个基点,离岸人民币对美元涨超580个基点,创下5月初以来的新高。
今天(25日),财政部率先披露2023年度部门决算,随后各中央部门将陆续公开2023年度决算情况,这是中央部门连续第14年向社会公开部门决算。
近段时间以来,日本社会治安不靖,针对中国公民违法犯罪案件多发,在日本中国公民面临的安全环境持续恶化。
总台记者自以色列方面获悉,当地时间26日,一名负责封锁霍尔木兹海峡的伊朗伊斯兰革命卫队海军指挥官在阿巴斯港遇袭身亡。
据日本广播协会(NHK)报道,当地时间26日16时37分左右,日本青森县以东海域发生4.7级地震,最大震感为震度3,震源深度40公里。
对美国总统特朗普表示将于5月中旬访华,外交部发言人林剑3月26日在例行记者会上答问时表示,元首外交对中美关系发挥着不可替代的战略引领作用,中美双方就特朗普总统访华事保持着沟通。
美国《华尔街日报》25日报道,美国总统特朗普近日向其顾问表示,他希望“快速”结束对伊朗战争,力争“在未来数周”终结战事。
“海外华人既是‘他乡’的主人,又是‘故土’的文化承载者,声音更能直抵海外社会之‘耳’。”在博鳌亚洲论坛2026年年会华商领袖与华人智库圆桌会议上,美国西方学院教授尹晓煌的一席话,道出了海外华商在复杂国际环境中独特的桥梁价值。
西班牙首相桑切斯25日呼吁中东地区停火止战,并说这是一场“非法、荒谬、残忍”的战争。
出席博鳌亚洲论坛2026年年会的英国48家集团俱乐部主席杰克·佩里日前在接受新华社记者专访时表示,中国重视高质量发展和高水平对外开放,坚持为技术发展与创新打造安全、稳定环境,在全球未来产业发展中处于领先地位。
一段时间以来,日本高市早苗政府推动修宪、增加防卫预算等危险政策动向不断抬头,引发日本国内多方担忧与批评。
集结!21支粤BA球队之队旗、队徽、口号、队歌上线
21城公布粤BA队徽,快来看你的主队“头像”!
2026广东省城市篮球联赛(粤BA)21支参赛球队专属队旗、队徽、口号已经全新亮相。各支球队视觉标识与口号,深度融合广东各地市文化底蕴、城市特色与篮球竞技精神。
3月22日,2026广东省城市篮球联赛(粤BA)首轮展开了除揭幕战外余下比赛的角逐,九场比赛在九座城市全面铺开。
见字如面,见面开打!广东多地“花式喊话”!今晚,粤BA赛场见真章→
这些揭幕战名场面太炸了!今晚“粤BA”继续约!
总投资约87亿欧元的巴斯夫(广东)一体化基地项目26日在广东省湛江市全面投产。
3月25日,广州新机场在佛山高明正式开工。这座写着“广州”之名的新机场,不只是空间意义上的扩容,更是发展格局的一次重塑。
广州市林业和园林局近日将《广州市公园建设与保护专项规划(2025—2035年)》(以下简称《征求意见稿》)向社会公开征求意见。《征求意见稿》提出,大力推动体育公园建设,加快体育设施进公园,构建体育公园体系。各区按实际条件建设至少1个体育公园。
“词元”,这个源自英文“Token”的官方中文名,正成为解码我国AI发展的最新密码。
近日,浙江杭州建德网友晒出随手拍下的政务服务窗口“办不成事专窗”走红网络,登上热搜。据报道,该窗口提供兜底服务,主要受理在公安政务服务中因政策、历史遗留、材料受理、办事程序等原因未能办成的“疑难杂症”。专窗自2018年设立以来,已为企业和群众化解各类“疑难杂症”3914件。
近日,话题#北理工化妆品课火了##我在大学课堂做口红面膜#登上微博热搜。这门名为《化妆品中的化学》的通识课,不仅屡获学生高口碑推荐,还引发了网友“求开网课”的热潮。
“成本15万元AI漫剧5天收益1200万元”上了昨天的热搜。“九派新闻”采访了一家智能科技公司,公司负责人表示,订单已经排到2027年了,一个月生产1000部漫剧都不是问题,这种效率革命源于公司自主研发的AI智能体。
大学毕业后,对刚走出校园、初入“新手区”的我而言,职场完全是个陌生的环境。再加上性格慢热,在很长一段时间里,我都很难找到融入感。正是在这段最手足无措的日子里,我遇见了几位珍贵的“职场搭子”,大家年纪相仿、境遇相似,一起摸索业务、加班赶稿、吃瓜吐槽、互促成长。工作之余,也常凑一块儿约饭、逛街、旅游,关系远超一般同事。
在近日落幕的2026年中国家电及消费电子博览会上,越来越多的人形机器人“走下擂台”“走进厅堂”。
日前,话题#大疆起诉影石创新#冲上微博热搜。据《经济参考报》报道,近日,深圳市大疆创新科技有限公司(以下简称“大疆”)在深圳市中级人民法院正式起诉影石创新。该案涉及6项专利权属纠纷,多名前大疆核心研发人员被指参与。目前,法院已正式立案。
为进一步严厉打击电动自行车经营者从事电动自行车非法改装等违法行为,织密社会共同监管网络,落实《广州市电动自行车管理规定》第十二条第二款规定要求,3月26日,广州市市场监管局发布有关举报奖励事宜公告。
[详细]广州入夏官宣在即,雨水也按捺不住登台的冲动。未来三天广州的降雨以雷阵雨和分散雷阵雨为主,下周可能有一次比较明显的降雨过程。
[详细]为深入贯彻落实《南沙方案》有关要求,紧扣南沙“立足湾区、协同港澳、面向世界”的战略定位,助力全面系统推进“五港联动”发展策略,实现临港经济提效增速与港产城融合发展,3月26日上午,南沙国际贸易创新示范基地项目(首期)开工仪式在龙穴岛集卡之家顺利举行。
[详细]近日,广州市增城区首宗完善集体土地转用、征收手续的项目——增城区小楼金海汽车空调设备厂改造项目正式动工。
[详细]近日,随着最后一方混凝土浇筑完成,在建的地铁十二号线中段、地铁十三号线二期换乘站——建设六马路站换乘节点主体结构顺利实现封顶,为车站下一步机电装修施工进场创造了良好条件。
[详细]海河之畔,春意正浓,人潮涌动,机遇满满。
[详细]创新有扶持,技改有奖补,用地有保障!3月26日,记者从广州市白云区获悉,白云区最新出台《广州市白云区推进工业经济高质量发展若干措施》,围绕工业企业创新发展、转型升级、提质增效、要素保障等核心需求,系统推出四大板块、17条精准举措,打出一套含金量十足的“组合拳”,持续筑牢工业根基,推动先进制造业与现代服务业深度融合,坚持工商并举,为区域经济高质量发展塑造新动能、构筑新优势。
[详细]