需要参加白云区2024年积分制入学的
家长们请注意时间节点!
针对近日大家咨询的
积分制入学问题,
我们进行了梳理解答,
希望帮助大家顺利填报申请资料。
马上学习收藏起来吧!
01.今年白云区积分制入学什么时候开始申报?
答:白云区2024年积分制入学申请报名时间为5月15日—5月22日18:00。
02.白云区积分制入学的申请网址在哪里?
答:
方法一:直接登录“广州市来穗人员积分制服务管理信息统”(https://djf.lsj.gz.gov.cn/bjfpublic/#/home)—点击“积分制入学”—“白云区”—进入“广州市白云区教育局积分制入学网上办理中心”。
方法二:搜索“广州市人力资源社保保障局”门户网站—“业务专题”—“就业创业(更多)”—“积分制服务”点击“积分制入学”—“白云区”—进入“广州市白云区教育局积分制入学网上办理中心”。
03.申请白云区积分制入学需要什么条件?
答:申请人同时符合以下三个条件且已经在“广州市来穗人员积分制服务管理信息系统”核定有效积分、不在积分异议或积分调整流程中。
申请人条件:1.申请人及其子女均为非广州市户籍。2.申请人持有在广州市办理(申领或签注)的在有效期内的《广东省居住证》满1年。居住证年限的计算参照《广州市来穗人员服务管理局关于印发广州市来穗人员积分制服务管理规定实施细则的通知》(穗来穗规字〔2021〕1号)执行,计算截止时间为报读当年8月31日。3.申请人在白云区稳定居住或在白云区稳定就业(创业)或在白云区缴纳社会保险其中一个险种(申请时为在缴状态)或申请人子女具有白云区小学六年级学籍。
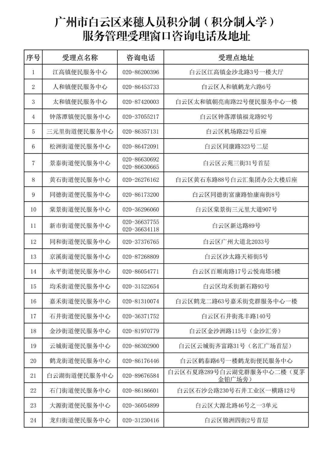
04.白云区积分制入学受理窗口咨询电话及地址如何查询?
答:可通过电话咨询了解更多政策信息。

05.如何查阅白云区2024年积分制入学实施办法?
答:您可通过“广州市白云区人民政府”门户网站,或者关注“白云政法”“白云教育”微信公众号查询相关政策信息。























































