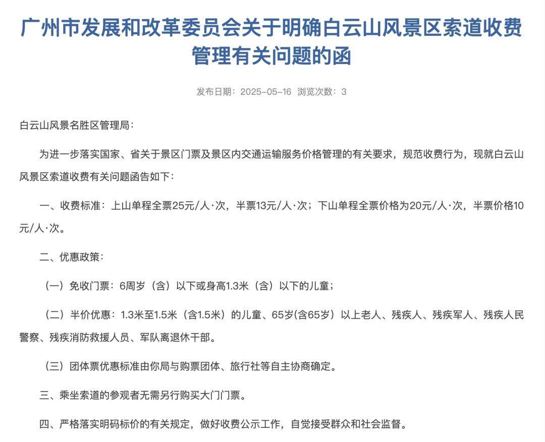
5月16日,广州市发展和改革委员会官网发布《关于明确白云山风景区索道收费管理有关问题的函》,明确白云山风景区索道新收费标准。白云山索道上山单程全票25元/人·次,半票13元/人·次;下山单程全票价格为20元/人·次,半票价格10元/人·次。
根据新标准,白云山索道上山和下山票价不变,扩大了票价优惠范围。在优惠政策方面,6周岁(含)以下或身高1.3米(含)(此前标准为1.2米)以下的儿童免收门票;1.3米至1.5米(含1.5米)的儿童、65岁(含65岁)以上老人(不再仅限本地)、残疾人、残疾军人、残疾人民警察、残疾消防救援人员、军队离退休干部实行半价优惠。团体票优惠标准由你局与购票团体、旅行社等自主协商确定。
此外,乘坐索道的参观者无需另行购买大门门票。

广州市发展和改革委员会《关于白云山索道票价问题的复函》(穗价函〔2004〕313号)、《关于调整白云山风景区索道票价的复函》(穗价函〔2012〕220号)及《广州市发展改革委关于白云山索道票价有关问题的复函》(穗价函〔2016〕38号)同时废止。

文/广州日报新花城记者:刘春林
图/广州日报新花城记者:陈忧子























































