近日,有市民游客反映在广州公园里遇到“蛇出没”。6月6日,越秀公园发布公开信,提示市民游客近期蛇类活动进入了活跃期,务必提高警惕。同时,园方表示,如果不幸被蛇咬伤,要迅速拨打急救电话120寻求帮助。6月6日,广州市卫健委也发布了广州可打抗蛇毒血清医院名录(部分),方便市民对症寻医。

来源:广东发布
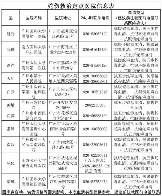
广州可打抗蛇毒血清医院名录(部分)
(以各医院实际情况为准)

公园“蛇出没”引重视
实行联勤联动 加强巡查驱蛇
早在5月初,有市民游客反映在越秀公园遇到“蛇出没”,引起社会公众关注和热议。当时园方高度重视,提示市民游客注意,同时回应表示“公园也会定期抓蛇”“施放了适量的硫磺等驱蛇药剂”。

5月31日,广州市林业园林义务监督员在越秀公园园道发现“蛇出没”,从照片看到,蛇体身长有一米多。
越秀公园负责人回应,由于越秀公园地形以山体为主,植被茂密,生物多样性丰富,多种野生动物在此栖息,“随着夏季来临,气温逐渐升高,蛇类结束冬眠,开始活动。”近期,公园持续采取管理措施,进一步做好相关的宣传,以及对游客的防护措施。市民游客们见到蛇不必过度惊慌,只需保持距离、绕开远离即可。
6月6日,越秀公园在其公众号发布《致市民游客——逛公园,警惕“蛇出没”!》的公开信,提醒市民游客注意,雷雨前后是蛇类活动的高峰时段,务必提高警惕。同时,如果不幸被蛇咬伤,请保持镇定,立即原地休息,避免剧烈运动,并迅速拨打急救电话120寻求帮助。同时,尽量记住蛇的外形特征,以便医疗机构准确判断和进行针对性治疗。园方还特别指出,不小心被蛇咬后,最有效的处理措施是尽快到医院进行规范化的治疗。

值得留意的是,针对有市民担忧和猜测有人在公园范围“非法放生蛇类”,园方公开回应表示,已全面加强安全巡查,充分发挥园内多个高清视频监控点位的作用,并与越秀公园派出所24小时实行联勤联动,防止发生“非法放生蛇类”和“非法捕捉蛇类”等违规行为。
专家说法:
4-10月是蛇类活动旺季
被咬须注射抗蛇毒血清
事实上,5月份以来,广东多个公园和绿地都有“蛇出没”。为什么最近这么多“蛇出没”呢?广东省科学院动物研究所标本馆蛇类专家张亮表示,一般来说,每年南方地区4-10月都是蛇类的活动期,所以最近的“蛇出没”是属于正常的自然现象。
“目前公园建设令城市生态环境越来越好,生态廊道将原本孤立的生态系统形成一个整体,为生物活动提供了更广阔的生存空间和迁徙通道。”张亮认为,公园良好的生态环境和生态廊道,成为了蛇类天然的活动场所,进入5、6月份,广州气温在25℃至30℃左右,这样的温度条件使得蛇类的新陈代谢加快,活动能力增强,它们会频繁外出觅食、繁殖。
广州动物园动物学专家黄志宏博士也认为,近期随着气温升高,蛇类活动也活跃了。另外,随着气温升高,各种小动物、昆虫、老鼠也外出活动频繁,为蛇类提供了丰富的食物来源,这也吸引蛇类频繁外出捕食。
张亮指出,最近出现在公园和绿地的蛇类,以带有剧毒的眼镜蛇为主,市民游客对此还是不能掉以轻心。“一旦被蛇咬到,尽快到医院注射抗蛇毒血清,是有效的保命方式。”他说,市民游客要留意目前能打抗蛇毒血清的医院,以防意外之需。
广州市卫健委也在公众号发布相关提示称,研究表明,被蛇咬伤后2小时内使用抗蛇毒血清效果最佳,而乱用偏方等错误救助方式,极易导致病情延误,甚至致残、致死。
据统计,广东共有蛇类6科50属93种,其中毒蛇有33种,最为常见的有竹叶青、银环蛇、眼镜蛇、眼镜王蛇、五步蛇等。不小心被蛇咬后,最有效的处理措施是尽快到医院进行规范化的治疗。

广州动物园,小朋友们亲近温顺的蛇。
如何防蛇
专家建议
▼
1. 雷雨前后是蛇类活动的高峰时段,务必提高警惕。
2. 切勿踏入园内茂密的草丛和山林区域,避免践踏草地,同时请照看好您身边的小孩和老人。
3. 避免独自行走于园内偏僻的小路,建议穿着长裤与合脚、防护性较好的鞋子游园,以降低潜在风险。
4. 若发现蛇类出没,请务必保持冷静,不要靠近、惊扰或尝试捕捉,特别要避免震动地面。请缓慢后退至安全地带,并立即拨打公园联系电话020-86661950,告知具体位置和情况。
5. 如果不幸被蛇咬伤,请保持镇定,立即原地休息,避免剧烈运动,并迅速拨打急救电话120寻求帮助。同时,尽量记住蛇的外形特征,以便医疗机构准确判断和进行针对性治疗。
被蛇咬后
请按照四步法处理
▼
1. 缓步撤离
尽量保持冷静,限制被咬伤部位活动,第一时间缓步离开现场,快跑会加快毒素扩散。
2. 记住特征
尽量记住蛇的基本特征,包括蛇形、舌头、花纹、颜色,最好可以拍照,以便医生精准用药。不要去捕捉或追打蛇,以免二次被咬。毒蛇的咬痕一般表现为1—4个出血点,多数情况为2个;无毒蛇为两排细小牙痕。
3. 及时取下配饰
去除被咬部位的手镯、戒指、鞋子等受限物,防止肿胀加重后导致进一步伤害。
4. 固定并清理伤口
用绷带(最好是弹力绷带)对患肢进行绑扎,减缓蛇毒的扩散。同时用夹板或树枝对伤肢进行固定。
伤口处请用流动水清洗,一边清洗一边挤出血液,可以借助流动水将残留表皮和真皮的蛇毒清除。 使用浸湿的干净布料轻轻擦拭伤口,去除污渍。清理干净后,再用另一块干净的布覆盖伤口,等待救援。
简单处理后,及时拨打120,或者用交通工具送去医院。如果没有交通工具,最好由人背着,送医院治疗。

小朋友观察蛇的活动。
这些处理方法
错误或无效
▼
奔跑(加速扩散)
吸出毒液(注意二次中毒)
火烧伤口(加剧坏死)
过度切割伤口(二次伤害)
饮酒(加速扩散)
自行截肢
文/广州日报新花城记者:全杰
图/广州日报新花城记者:全杰、陈忧子、杨耀烨

























































