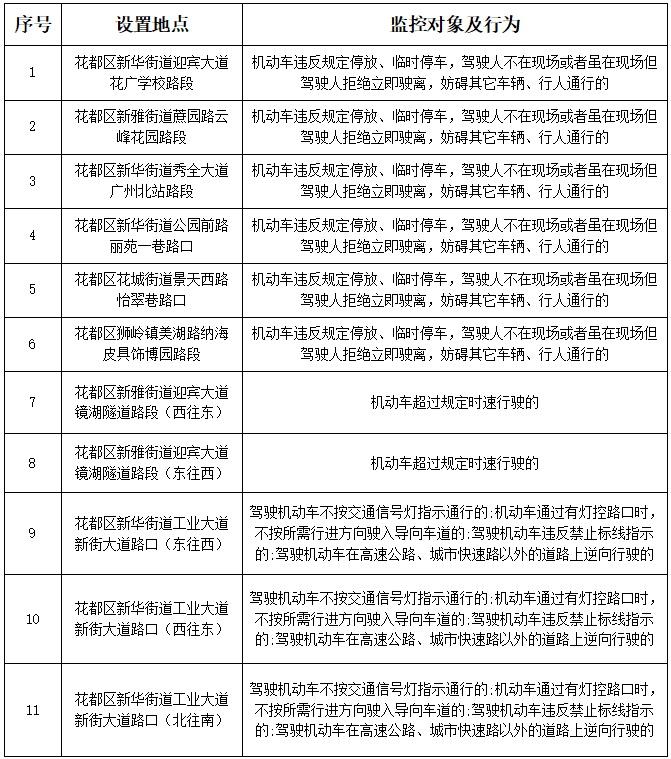
记者从广州花都警方获悉,交警部门新增了11套交通技术监控设备,设置地点涉及花都区迎宾大道花广学校路段、秀全大道广州北站路段、迎宾大道镜湖隧道路段、工业大道新街大道路口等,并将于2025年7月3日开始投入使用。

该批交通技术监控设备中,6套执法类别涉及“机动车违反规定停放、临时停车,驾驶人不在现场或者虽在现场但驾驶人拒绝立即驶离,妨碍其它车辆、行人通行的”;2套抓拍“机动车超过规定时速行驶的”;3套涉及“驾驶机动车不按交通信号灯指示通行的;机动车通过有灯控路口时,不按所需行进方向驶入导向车道的;驾驶机动车违反禁止标线指示的;驾驶机动车在高速公路、城市快速路以外的道路上逆向行驶的”。
届时,交警部门将依法对有交通违法行为的车辆进行拍摄取证并予以执法,请广大驾驶人守法出行、安全驾驶。

文/广州日报新花城记者:张丹羊
图/广州日报新花城记者:邱伟荣





















































