10月16日,广州市交通运输局发布《关于调整公共汽车181路等线路的公示》,拟停运公共汽车181、旅游公交3线、481、488路等4条公交线路。
原文如下:
关于调整公共汽车181路等线路的公示
为优化公交线网布局,公共汽车181、旅游公交3线、481、488路计划暂停运营。根据《广州市公共汽车电车客运管理条例》相关规定,现将上述线路调整方案进行公示征求意见,广大市民可于2025年11月16日前通过广州市交通运输局网站—互动交流—领导信箱栏目提出宝贵意见和建议。
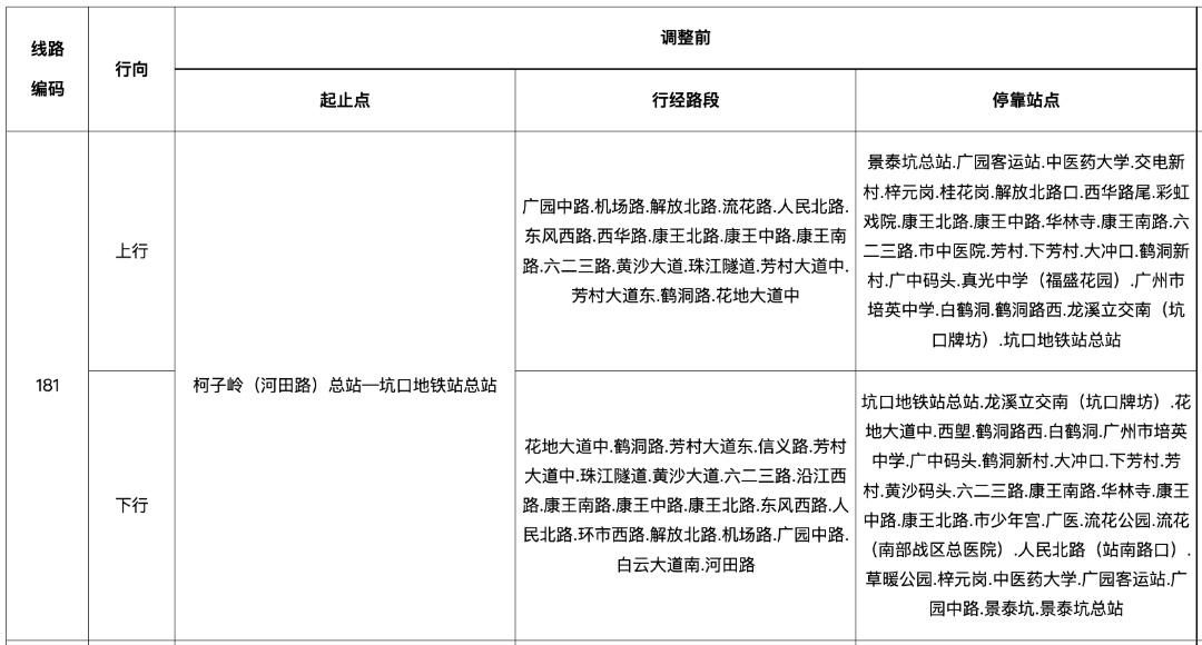
公交路线调整前情况(点击表格可放大查看)


181路起止点为:柯子岭(河田路)总站——坑口地铁站总站。停运原因为:地铁十一号线开通后,线路需求大幅下降,线路停运后,广园中路、机场路至西华路、芳村大道区域市民可乘坐地铁十一号线出行,康王路、鹤洞路、花地大道等区域市民可乘坐地铁八号线、广佛线、一号线等线路出行。
旅游公交3线起止点为:中成路总站——琶洲石基村(黄埔古港)总站。停运原因为:近年来线路需求大幅下降,中成路总站场地计划征收改造,线路停运后,琶洲石基村、新港东路至冼村路、体育中心、火车东站区域的市民可乘坐地铁八号线或公共汽车229路、262路换乘地铁三号线、十八号线或公共汽车11路、45路等线路出行;沙太北路、广州大道北至火车东站、体育中心区域市民可乘坐地铁三号线或公共汽车241路、791路、B6路换乘APM线出行。
481路为广州大学(桂花岗校区)总站环线,停运原因为:线路客流逐年下降,目前平均每班次客流约6人次;现总站位置位于学校门口占道经营,校方提出该位置存在较大安全隐患,且周边无合适场地安置。线路停运后,飞鹅路、政民路区域市民可选择地铁十一号线出行。
488路为逸景西路(珠江国际纺织城)总站环线,停运原因为:地铁十一号线开通后,线路需求大幅下降,线路停运后,逸景路区域市民可乘坐地铁十一号线或公共汽车8路、182路等线路出行。
来源/广州市交通运输局官网、信息时报
图/广州日报新花城记者:高鹤涛























































