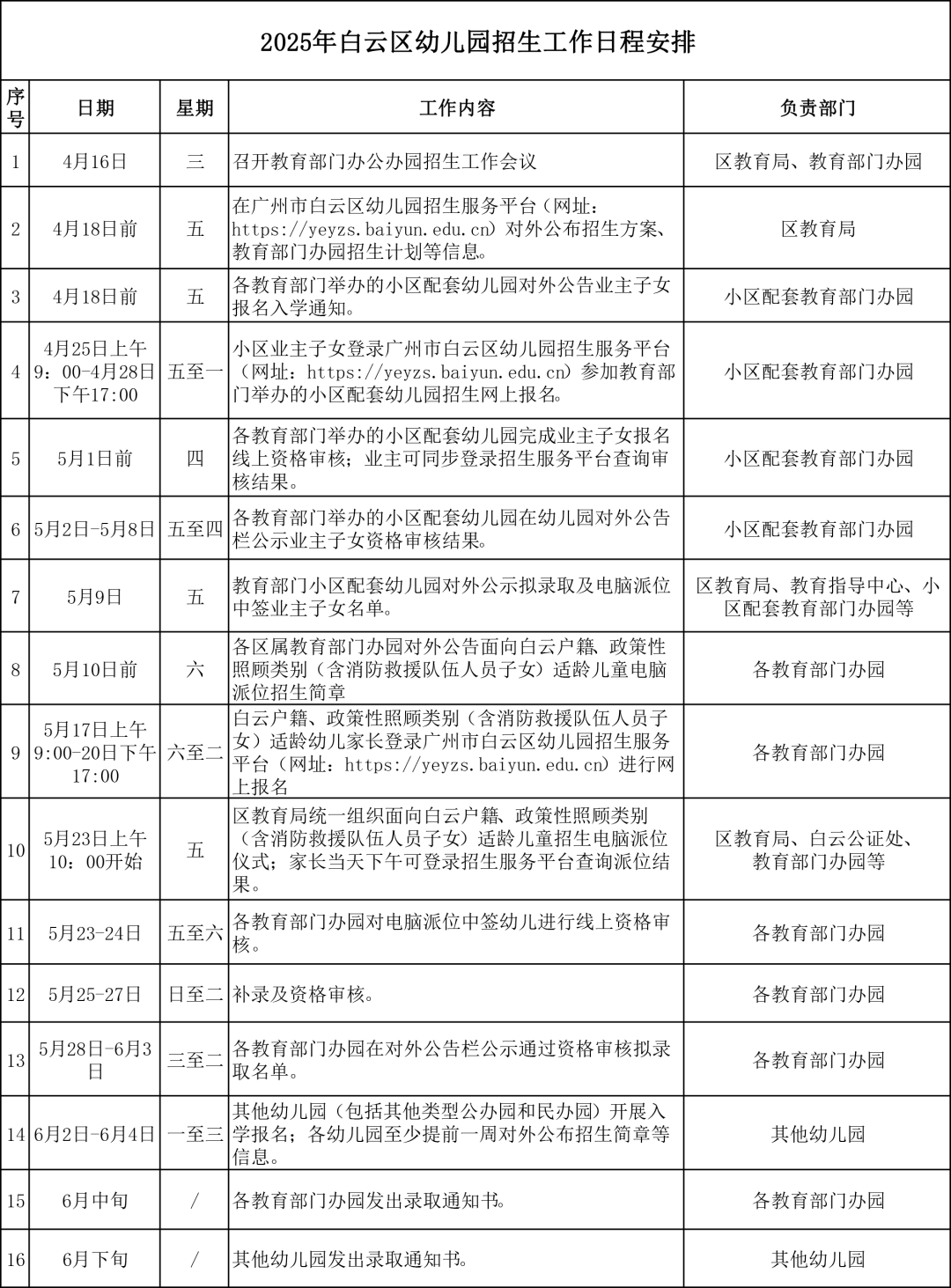
4月17日,广州市白云区教育局发布“关于做好2025年幼儿园招生工作的通知”(以下简称《通知》)。《通知》指出,教育部门举办的小区配套幼儿园,业主子女网上报名时间为4月25日至4月28日。
招生对象
幼儿园优先满足适龄幼儿的入园需求,2025年秋季小班新生入园年龄为3周岁,即2021年9月1日-2022年8月31日期间出生的幼儿。
2025年白云区教育部门办公办园对应小区住宅范围表

招生时间和安排
教育部门举办的小区配套幼儿园,业主子女网上报名时间为4月25日至4月28日期间(星期五至星期一),由幼儿父(母)或其他法定监护人,在规定时间内登录广州市白云区幼儿园招生服务平台(网址:https://yeyzs.baiyun.edu.cn),进行实名制注册后完成网上报名。
白云户籍和符合政策性照顾类别适龄儿童,参加区属教育部门办幼儿园电脑派位网上报名时间为5月17日至5月20日(星期六至星期二)。由幼儿父(母)或其他法定监护人,在规定时间内登录广州市白云区幼儿园招生服务平台(网址:https://yeyzs.baiyun.edu.cn),进行实名制注册后完成网上报名。
不具备网上报名条件的家庭,其父母或其他法定监护人可向拟报名的幼儿园提出申请,由幼儿园提供网上报名服务。
其他幼儿园入学报名时间为6月2日至6月4日(星期一至星期三)。


扫描下方二维码
查看《通知》详情并下载相关附件

文、图/广州日报新花城记者:汤南 通讯员:白云教育、陈若兰、叶飞晴
广州日报新花城编辑:何瑞琪














































