你听说过“瘦身咖啡”吗?
有消费者网购一种“瘦身咖啡”
服用后出现了身体不适
经查,该“瘦身咖啡”竟含有
国家明令禁止的“西布曲明”成分
长期服用“西布曲明”有副作用
甚至有中风、死亡的风险!
1月10日
四川甘孜州新龙县公安局对外披露
该局历时近一年侦查
破获了这起生产、销售有毒有害食品案
此案一经破获
立即登上热搜,引发热议

网购“瘦身咖啡”
引身体不适送检发现含西布曲明
2023年,四川甘孜州新龙县有群众网购“咖咖瘦燃脂咖啡”,服用后出现身体不适症状,随即向市场监管部门反映。工作人员将该产品送检后发现,其中含有国家明令禁止的“西布曲明”成分。

△警方查获的“瘦身咖啡”(图源:红星新闻)
长期服用“西布曲明”有何危害?
据介绍,“西布曲明”是一种中枢神经抑制药物,它的作用是抑制食欲中枢,使人胃部的饱胀感增强,食欲下降,长期服用会出现口干、失眠、心率加快、四肢抽搐等不良反应,严重时可导致中风甚至死亡。
早在2010年,我国就正式发布通知,要求停止生产、销售和使用“西布曲明”制剂及原料药。
警方介入调查发现,这是一个组织严密、层级清晰,采取商业运作模式,利用网络制售有毒有害减肥产品的犯罪组织。
夫妻俩在自家别墅里制作咖啡
还有人以身试“毒”
2024年6月,民警先后将肖某、穆某抓获归案,在穆某家中起获藏匿的“咖咖瘦燃脂咖啡”12000余袋,又在阎某、张某自家别墅将两人抓获归案,并查获大量制作毒咖啡的机械设备和原料。其中,含有“西布曲明”的各类原材料多达数百公斤,已包装好的减肥咖啡制品1万余袋,每袋10克。

△警方查获的作案工具(图源:红星新闻)
经调查,阎某、张某是一对年逾五旬的夫妻,家庭殷实,但为了牟取更多非法利益铤而走险。肖某有固定收入,曾因销售有毒有害食品被打击处理,却仍不知悔改。穆某明知产品有毒有害,为测试效果仍长时间以身试“毒”,落网时年仅40岁的她已颜面浮肿,疾病缠身。

△犯罪嫌疑人指认犯罪现场(图源:红星新闻)
2024年12月18日,新龙县人民法院作出一审判决,以生产、销售有毒、有害食品罪判处阎某、张某、肖某、穆某有期徒刑1年4个月至2年不等。同时,四人被终身禁止从事食品生产经营管理工作,也不得担任食品生产经营企业食品安全管理人员。
近年来
“特效减肥药”“网红减肥药”
相关案例报道屡见不鲜
这些减肥产品中多含有违禁成分
一旦大剂量使用
可能诱发高血压、心悸
心动过速、心力衰竭
那么
在我国究竟有哪些
获批用于治疗超重肥胖的药物?
怎样减肥才更科学?
往下看,一同了解↓
我国5种获批的“减肥药”
真的适合你吗?
目前,我国只有5种药物(奥利司他、利拉鲁肽、贝那鲁肽、司美格鲁肽及替尔泊肽)获得国家药监局批准,用于成年原发性肥胖症患者减重治疗。很多网络上销售的减肥“神药”,添加违禁成分“西布曲明”,还有国家管制类的“咖啡因”“芬特明”等,这些药物可能有毒又有害。

需注意的是,药物减肥并非适用于所有人。BMI指数大于28且经过3~6个月的生活方式干预仍不能减重5%,或BMI指数大于24且合并高血压、高血糖症、高脂血症、代谢功能障碍相关性脂肪性肝病、体重相关骨关节疾病、睡眠呼吸暂停综合征等并发症的成人患者,才可考虑在综合生活方式干预的基础上加用药物治疗。
什么是BMI?
体重指数(BMI)是衡量人体胖瘦程度的标准。
BMI=体重(kg)/身高(m)²
我国健康成年人的BMI正常范围在18.5至24之间。
BMI在24至28之间被定义为超重。
达到或超过28就是肥胖。其中,又根据BMI分为轻度肥胖、中度肥胖、重度肥胖以及极重度肥胖。

此外,使用药物减肥还存在不同程度的副作用。比如早期使用时会出现胃肠道不适,主要表现为恶心、呕吐、腹泻、厌食等。

专家表示,如果仅凭药物来控制体重,一旦停药后,体重会快速反弹。
“管住嘴”“迈开腿”
减肥误区还有很多人不知道
目前,大家公认减肥的办法是“管住嘴”。“轻断食”“戒晚餐”“断碳水”等减肥方式真的管用吗?快拿小本本记下来。
过度节食减肥到底科不科学?
从医学上说,营养治疗是肥胖症综合治疗的基础疗法,主要包括限能量饮食、高蛋白饮食、轻断食、低碳水化合物饮食等方式,其中就有轻断食的“选项”。专家表示,轻断食不代表不吃饭,过度节食是不科学的。

北京友谊医院减重与代谢外科主任张鹏介绍,需要用科学适度的节食方法,保证每天蛋白质、不饱和脂肪酸、微量元素、维生素以及水分摄入的前提下,根据体重控制热卡摄入即可。
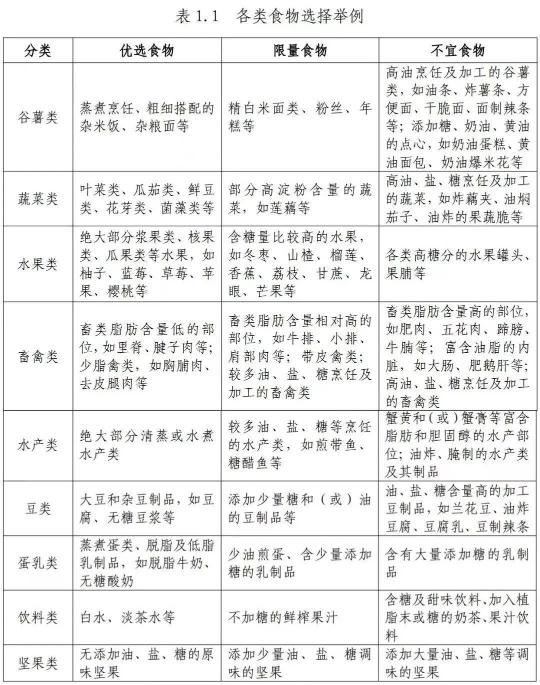
减肥期间到底吃啥?
一张表说清楚!记得保存↓

△图源:央视一套
“管住嘴”不是“关住嘴”!
不吃晚餐不会瘦
专家表示,不吃晚餐其实并不能达到减肥的目的。若长期不吃晚餐,早餐、午餐吃的食物热量会自动转化为脂肪,反而导致体重增加。一旦恢复晚餐的摄入,体重反弹的速度会非常快。
断碳水减肥法就是不吃主食?
这里说的碳水,实际指的是碳水化合物。大家通常认为碳水化合物主要集中在主食里,但事实上,一些水果、蔬菜、肉类、蛋类等食材当中也含有碳水化合物。
专家表示,断碳水的方法减肥虽然能让人在短时间内掉秤,但难以持久,同时会带来一些副作用。比如,脑细胞主要靠葡萄糖供能,长期断碳水可能导致大脑细胞葡萄糖供给不足,进而引发记忆力下降。

消费者在购买减肥产品时
需擦亮双眼仔细甄别
避免购买“三无产品”
切勿听信不法商家对产品功效的虚假宣传
在购买到不合格产品时
应积极向相关部门举报

































































