近日,一份名为《如厕管理规范》的文件在网上流传,文件标明的发布者为佛山市顺德区三兄弟机械制造有限公司,发布时间为2月11日。
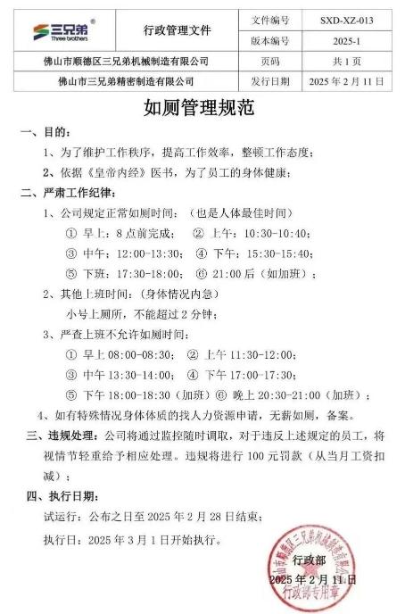
通知称,该公司规定员工每日仅可在8:00前、10:30-10:40、12:00-13:30、15:30-15:40、17:30-18:00、21:00后这六个时段如厕,其他上班时间(身体情况内急)小号上厕所不能超过2分钟。通知还规定了严查上班不允许如厕的时间,并注明如有特殊情况找人力资源申请无薪如厕,违规者将被处以100元罚款。

▲网传《如厕管理规范》
有网友评论,“现在公司太难为员工了,连上厕所都要管。”还有的网友怀疑,此规定已经违法了劳动法。
天眼查显示,涉事公司主要从事设备研发制造销售、通用零部件销售以及技术服务与开发。有媒体13日报道,涉事公司工作人员回应称,文件是真实存在的,目前只是试行,但本意是让大家在合适的时间上厕所,不是强制。
2月16日,记者从佛山市有关职能部门获悉,此事引起关注后,相关部门已到现场了解情况。经核查,该公司内部管理存在问题,已对企业负责人进行约谈教育。目前,公司如厕规定已被叫停撤销。
该公司的“如厕管理规范”是否合法?河南泽槿律师事务所律师付建介绍,公司没有罚款的权利,罚款是行政机关的专属权力,公司擅自罚款违反劳动法规定。“如果公司规章制度符合法律规定,罚款制度经法定程序制定并公示,是可行的,但罚款标准不超过员工当月工资的20%,扣除罚款后工资不低于当地最低工资标准。”
陕西恒达律师事务所高级合伙人赵良善律师指出,涉事公司监控员工如厕,无疑是侵犯了员工的隐私权,也是对如厕员工人格尊严的冒犯。民法典规定,自然人享有隐私权。任何组织或者个人不得以刺探、侵扰、泄露、公开等方式侵害他人的隐私权。“据此,涉事公司或构成民事侵权,需承担停止侵权、赔礼道歉、赔偿损失等民事责任。”
赵良善介绍,若情节严重,尚不构成犯罪的,可依据治安管理处罚法对涉事公司负责人处以行政处罚。
上述两位律师均表示,员工正常如厕被罚款,有权与公司协商要求撤销罚款,也可向劳动行政部门投诉或者向劳动仲裁委员会申请仲裁。“此事也给广大企业提了个醒,员工的身心健康权不容侵犯、不容轻忽。企业理应放弃过于严苛的、非人性化的企业管理,把上厕所的自由还给员工。”赵良善说。

























































