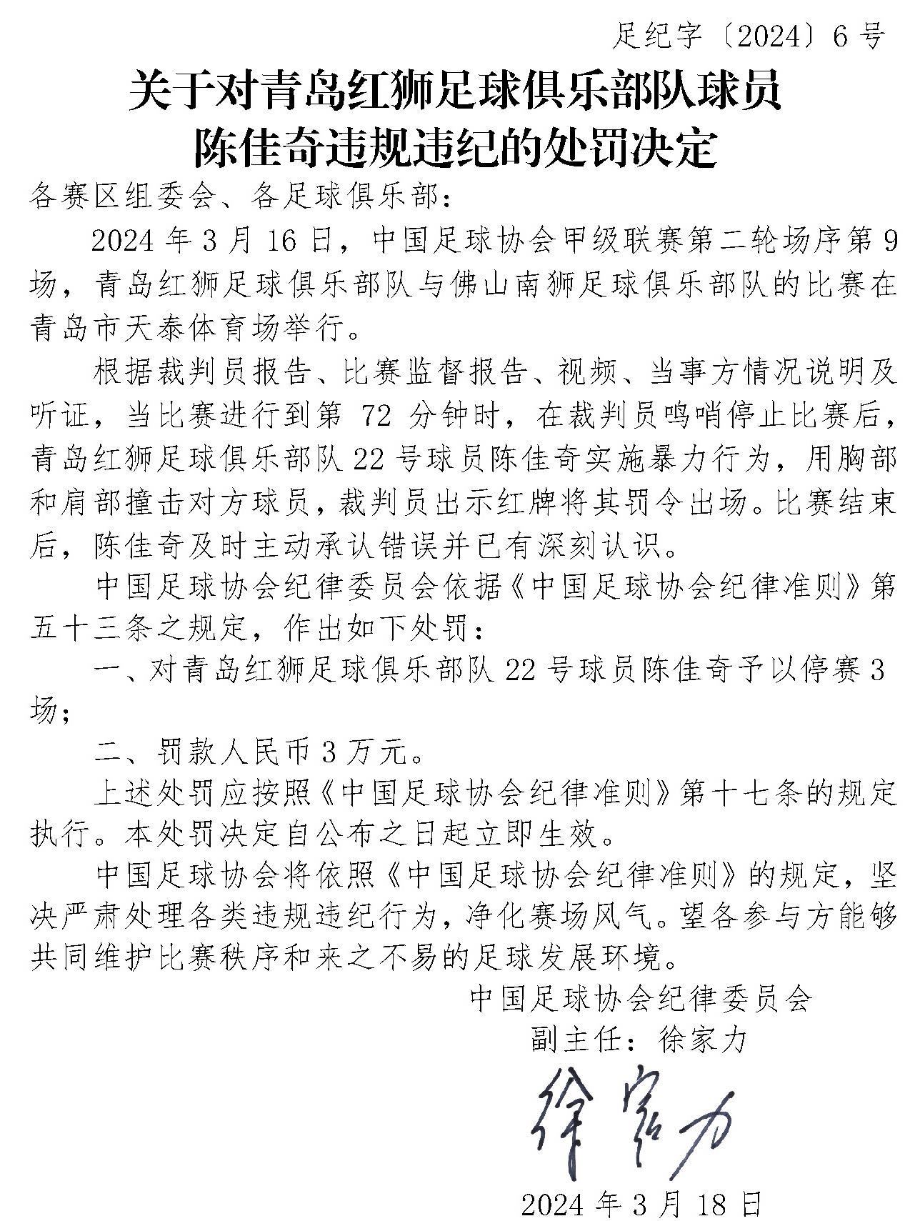
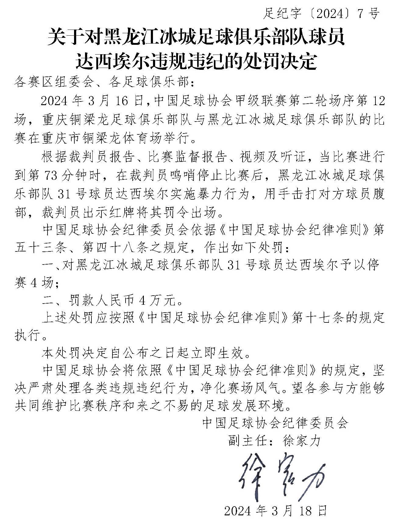
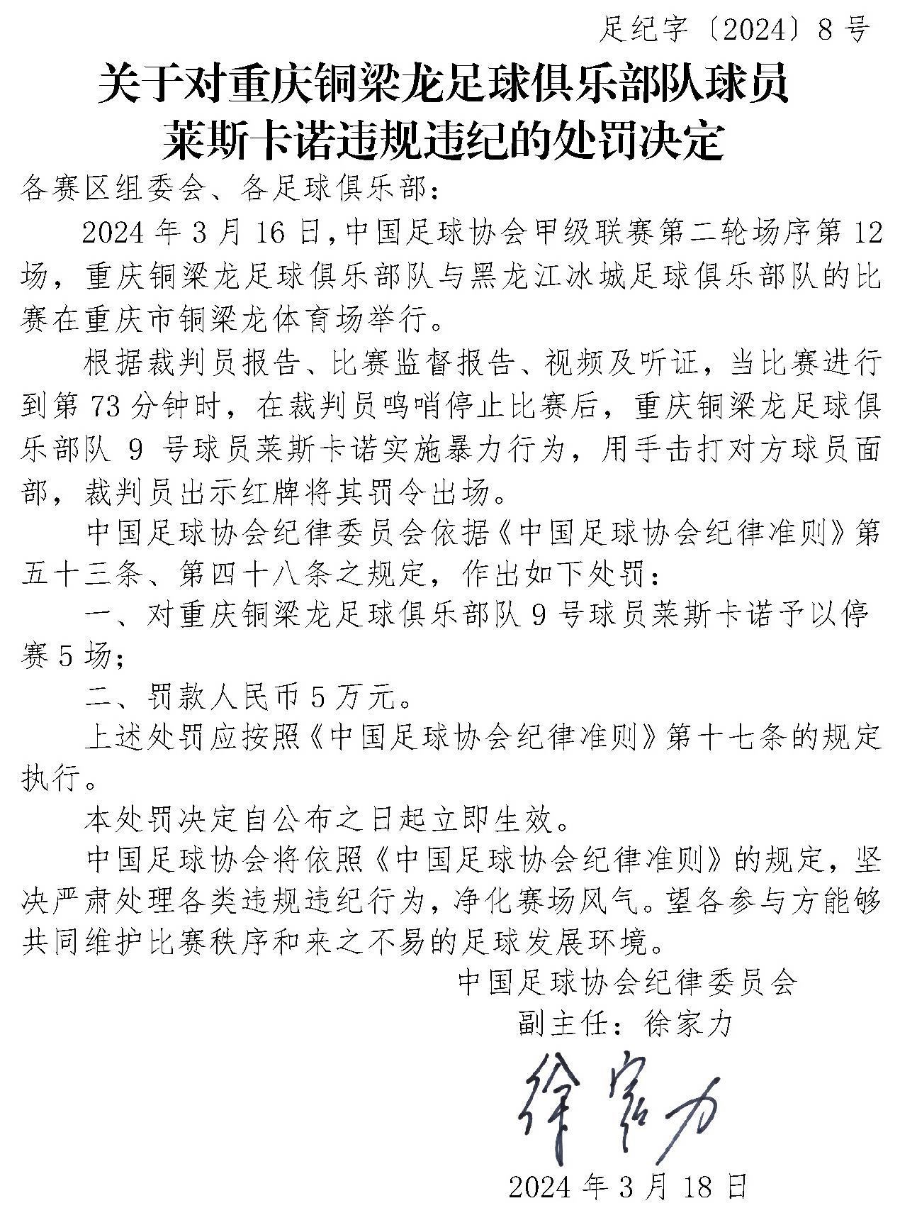
针对三场比赛,出现实施暴力行为,中国足协开出三张罚单!涉及青岛、黑龙江、重庆三家俱乐部球员,相关球员受到停赛、罚款处罚。
关于对青岛红狮足球俱乐部队球员陈佳奇违规违纪的处罚决定

关于对黑龙江冰城足球俱乐部队球员达西埃尔违规违纪的处罚决定

关于对重庆铜梁龙足球俱乐部队球员莱斯卡诺违规违纪的处罚决定

(来源:北京日报客户端)
针对三场比赛,出现实施暴力行为,中国足协开出三张罚单!涉及青岛、黑龙江、重庆三家俱乐部球员,相关球员受到停赛、罚款处罚。
关于对青岛红狮足球俱乐部队球员陈佳奇违规违纪的处罚决定

关于对黑龙江冰城足球俱乐部队球员达西埃尔违规违纪的处罚决定

关于对重庆铜梁龙足球俱乐部队球员莱斯卡诺违规违纪的处罚决定

(来源:北京日报客户端)
12月25日,在首届粤港澳大湾区低空经济高质量发展大会上,全球通用航空制造巨头——万丰飞机工业有限公司与广州签署合作协议。公司董事长刘剑平现场宣布,其主力机型钻石DA62飞机即将引进到广州落地生产。此举标志着广州在吸引高端低空制造领域取得关键突破,向着“世界领先的低空经济产业高地”目标迈出坚实一步。
第二十四届“流溪梅花节”将于12月27日在广州市流溪河国家森林公园南山梅园生态旅游区启动。广州市公安局从化分局交通管理大队12月25日发布通告称,为确保活动期间道路交通安全、畅通、有序,根据相关规定,需对良口镇流溪环湖街实施临时交通管制。
12月25日,2025粤港澳大湾区低空经济高质量发展大会在广州举行。展馆内,从全球首款可自动收纳的飞行汽车,到续航6小时的吨级氢动力无人机,再到统管全省低空飞行的“数字大脑”,各种“黑科技”令人目不暇接。这不仅仅是产品的展示,更是区域产业实力与雄心的一次集中检阅。
25日,紫燕百味鸡发布致歉声明。
市场监管总局(国家认监委)近日发布实施认证认可行业标准《强制性产品认证电商平台联网核查技术应用规范》。这是我国首部规范电商平台实施网售产品资质核验工作的行业标准。
2025年9月13日23时25分许,绍兴市轨道交通2号线一返场维修的空载列车,在檀渎站开往豆姜站下行区间与4名保洁人员发生碰撞,造成3人死亡、1人重伤。12月25日, 浙江绍兴“9·13”轨道交通2号线列车撞击事故调查报告发布。
最近的气温进入了起起伏伏的循环当中,冷空气来了降温,冷空气走了又大反弹,循环往复……
近日,中国煤科北京中煤项目团队在新疆完成一项令人惊叹的工程——成功实施1500米埋深输水隧洞注浆工程,创下地表注浆世界最大埋深纪录!这项工程不仅突破技术极限,更在该领域实现了里程碑式的首次突破。
辽宁省盘锦市大洼区人民法院25日一审公开宣判被告人张某虐待被看护人案,对被告人张某以虐待被看护人罪判处有期徒刑二年,同时禁止其从事密切接触未成年人的工作。
据网络平台实时数据,截至7月30日18时35分 ,2024年暑期档(6月-8月)档期总票房(含预售)突破75亿!《抓娃娃》《默杀》《云边有个小卖部》暂列档期票房榜前三位。
7月25日,俞敏洪在微信公号发布《致东方甄选股东朋友的一封公开信》。
近日有消息称,人身险产品预定利率将再度“降档”。其中,传统型人身险产品的预定利率或将从3%下调至2.5%,这距离预定利率3.5%下调至3.0%还不足1年。
7月25日,在岸、离岸人民币对美元汇率上涨,且涨势盘中进一步扩大,均升破7.21关口,当日在岸人民币对美元涨超680个基点,离岸人民币对美元涨超580个基点,创下5月初以来的新高。
今天(25日),财政部率先披露2023年度部门决算,随后各中央部门将陆续公开2023年度决算情况,这是中央部门连续第14年向社会公开部门决算。
当地时间25日,乌克兰武装部队总参谋部发布通报称,乌军使用“风暴阴影”巡航导弹对俄罗斯联邦罗斯托夫州新沙赫京斯克炼油厂实施了精准打击,现场记录到多次剧烈爆炸,确认目标已被击中。目前,相关损失规模仍在进一步评估中。
美国国务卿鲁比奥近日表示,美方愿稳固美日同盟,同时寻求对华务实合作。这是自日本首相高市早苗发表涉台错误言论以来鲁比奥首次就中日关系发表评论,日媒认为其“显然没有明确选边站”。
日本首相官邸一名高官近日公然声称“日本应拥有核武器”,这一言论迅速引发日本国内外强烈反响。专家指出,此类拥核言论实为向美国打“核牌”,意在牵制中美关系走近,反映了高市内阁内部的战略倾向与政策考量。
12月1日起,俄罗斯对华免签政策正式开始实施,有效期至2026年9月14日。结合之前中方试行的俄罗斯公民来华免签政策,中俄实现互免签证。俄罗斯旅游运营商协会副会长亚历山大·穆西欣(Alexander Musikhin)认为,俄中赴对方国家旅行的游客数量将大幅增长,尤其是个人旅行和商务旅行。
非洲多国媒体近期刊文表示,中国在“十四五”时期取得了令人瞩目的发展成就,“十五五”规划建议为中国未来五年的发展绘就蓝图,为非洲发展提供重要机遇,并提供有益经验。
“十四五”收官在即,“十五五”新程待启。2025年,海外华商凭借融通中外的优势,与中国同行、与机遇同行。多位海外华商接受中新社记者采访时表示,期待在共享发展红利中书写合作新篇章。
12月25日,针对美方将“2026财年国防授权法案”签署成法,全国人大外事委员会发言人许东发表谈话。
受风暴侵袭,美国加利福尼亚州南部24日遭遇强降雨,引发大范围洪涝灾害,地面和空中交通受影响。本次风暴由“大气河”现象引发。“大气河”是出现在约1.5千米高空的大气水汽密集输送带,宽可达数百公里,长可绵延数千公里。
据多家日媒爆料,日本首相高市早苗极有可能在12月26日这一天参拜靖国神社。这引发了周边国家及国际社会的高度警惕。因为这不仅是彻底与历史正义为敌,也无疑会将日本带入充满风险对抗的危险境地,破坏东亚地区来之不易的互信基础,加剧地区安全焦虑。
2025年12月24日,湖北省荆州市中级人民法院对中国足球协会纪律委员会原主任王小平受贿案二审公开宣判,裁定驳回上诉,维持原判。
2020年12月13日,在广州马拉松赛中,中国选手丁常琴以2小时35分21秒的成绩夺得国内女子组冠军。
“准社交”最近火了——不是因为它是什么新发明,而是因为它被《剑桥词典》选为2025年度词汇。这个词描述了一种熟悉又陌生的关系:你觉得自己和某个明星、网红,甚至一个AI聊天机器人“很熟”,但对方可能根本不知道你的存在。这就是准社交——一场虚实交织却只向一边延伸的情感联结。
中国第一经济大省,何以继续走在前列?
近日,上海市徐汇区市场监管局针对网红餐饮店展开执法检查,检查了一家叫“明呈黄鱼面馆”的网红店,并且公布了执法过程,相关视频引发广泛关注。
清晨看智能手表了解睡眠数据,日间用计时App规划学习工作,傍晚查看社交媒体上的步数排行……不知从何时起,年轻人中掀起了一股“量化生活热”。
你有过这样的网购经历吗?想看看产品的合格证、3C证书,结果翻半天,不是找不到,就是看不清楚。
近日,在德国纽伦堡落幕的第77届纽伦堡国际发明展(iENA)上,南方电网广东广州供电局自主研发的基于氢动力系统的具身智能电力巡检机器人班组——“氢立方”成果一举斩获金奖,该成果以“电氢融合混合动力系统”的创新突破,向全球展现了中国绿色能源装备的硬核实力。广州供电局也成为本届中国代表团电力类成果唯一获金奖的单位。
[详细]冷空气一来,广州气温下降明显,以最高气温来看,比昨天大幅下降了12~14℃。明天气温还会继续下降,广州最低气温预计只有8℃左右,后天最低气温仍在10℃以下。
[详细]第二十四届“流溪梅花节”将于12月27日在广州市流溪河国家森林公园南山梅园生态旅游区启动。广州市公安局从化分局交通管理大队12月25日发布通告称,为确保活动期间道路交通安全、畅通、有序,根据相关规定,需对良口镇流溪环湖街实施临时交通管制。
[详细]近日,由中铁广州工程局承建的广州南沙横沥岛尖54班九年一贯制学校项目(正式学校名待定)现场机械轰鸣、车辆穿梭,项目建设者们争分夺秒抢抓施工大好时节,全力推进预应力混凝土管桩施工建设。
[详细]12月24日,由中铁六局承建的广州市番禺区第五人民医院易地新建项目迎来关键节点——2号楼(感染性疾病科楼)完成主体结构封顶,标志着这项重大民生工程建设取得阶段性重大进展,为项目按计划于2027年投入运营迈出关键一步。
[详细]近日,由中铁六局广州公司承建的番禺区化龙镇复甦新村安置区A区项目已全面进入验收阶段,标志着这一总建筑面积约16.7万平方米的民生工程进入交付倒计时。项目涵盖13栋住宅楼、36班小学、18班幼儿园及风雨球场等配套设施,建成后将满足1253户回迁居民的安居需求,为广州城乡一体化建设注入新动能。
[详细]近日,广州南站东广场网约车上客区全面升级智慧引导系统,通过科技赋能优化出行体验,实现服务精准化升级。
[详细]