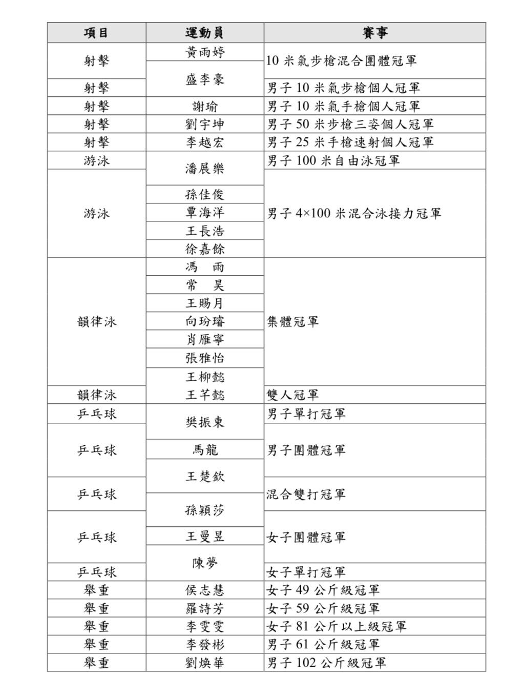
香港特区政府文化体育及旅游局8月23日下午公布,于8月29日至31日到香港访问的2024年巴黎奥运会内地奥运健儿代表团,将包括来自16个运动项目共65名运动员和8名教练。全红婵、潘展乐、樊振东、张雨霏等运动员都将赴港。具体名单见下表。
由团长、国家体育总局局长高志丹及副团长、国家体育总局副局长周进强率领的代表团抵港后将展开一连三日访问活动,包括出席由特区政府举行的欢迎会和晚宴,亦会到访香港体育学院,与香港运动员交流。代表团成员将出席三场公开活动,包括8月30日晚上于伊利沙伯体育馆举行的“奥运健儿大汇演”,以及8月31日上午分别于伊利沙伯体育馆和维多利亚公园游泳池举行的两场“内地奥运健儿展风采”运动项目示范。
代表团将于8月31日下午离开香港。



文/广州日报港澳记者站记者:廖靖文、曹景荣、陈希























































