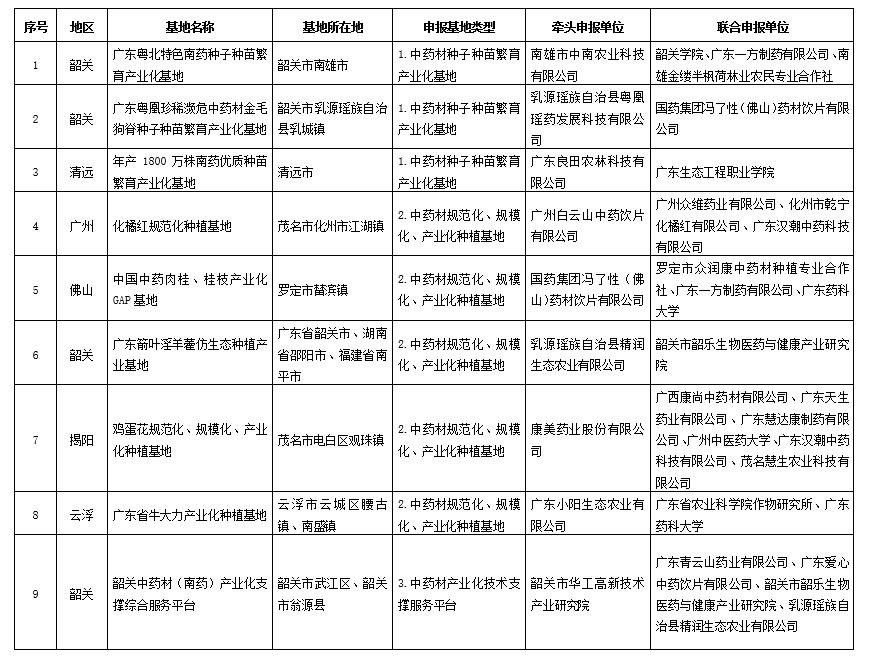
4月16日,广东省工业和信息化厅、广东省农业农村厅、广东省林业局、广东省中医药局公布第三批广东省中药材产业化基地名单。第三批9家广东省中药材产业化基地包括中药材种子种苗繁育产业化基地3家;中药材规范化、规模化、产业化种植基地5家;中药材产业化技术支撑服务平台1家。
根据2023年广东省工业和信息化厅等四部门印发的《广东省中药材产业化基地培育建设管理办法(试行)》,中药材产业化基地可分为三类,即中药材种子种苗繁育产业化基地,中药材规范化、规模化、产业化种植(养殖)基地和中药材产业化技术支撑服务平台。其中,中药材种子种苗繁育产业化基地是由中医药企业、农业科技企业等单位牵头建设,以开展道地、大宗及濒危珍稀南药种质资源保存与鉴评、优良品种选育、良种繁育工作为重点的基地。通过中药材品种优选、种子种苗繁育,为产业化推广种植提供资源储备和种苗支持,保证中药材种子的基原可靠。
中药材规范化、规模化、产业化种植(养殖)基地是由骨干中医药企业根据自身需要或者市场需求,选择中药材品种自建或联合其他单位建设的,具备一定规模的中药材种植(养殖)产业化基地。
中药材产业化技术支撑服务平台则是在药材主产区和重要集散地由具备相应条件的单位建立的,集检测、初加工、贮存、配送等必备功能为一体,为中药材产业提供成熟共性技术研发推广和中试服务等药材供应保障服务的平台。平台需在三年内为药材生产企业等提供100次以上生产技术培训、推广和应用案例,为超过50家企业提供中药材生产共性技术障碍可行解决方案。
第三批广东省中药材产业化基地具体名单如下:

文/广州日报新花城记者:徐雯雯
图/广州日报·新花城记者:杨耀烨 通讯员 林荫(图文无关)























































