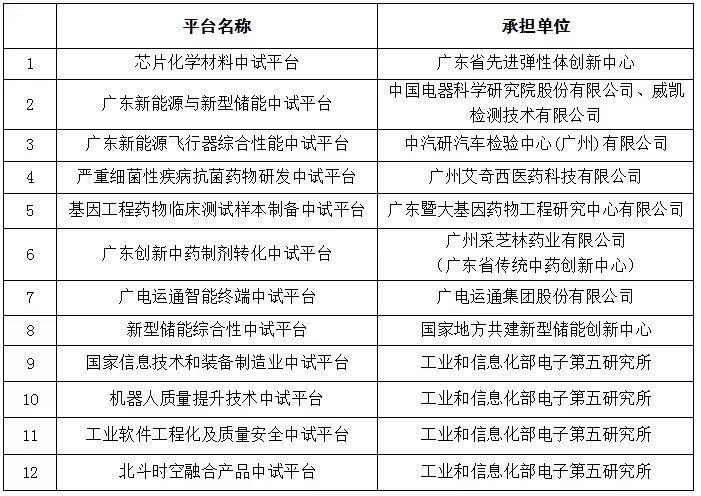
近日,工业和信息化部公示首批重点培育中试平台初步名单,广州市芯片化学材料中试平台、基因工程药物临床测试样本制备中试平台等12家平台入选。

中试平台是针对科技成果中间试验环节,对小试科技成果进行放大和熟化的实体平台,是连接实验室研究与工业化生产的关键桥梁,能够为科技成果转化提供重要支撑,是创新产品开展技术可行性验证、生产工艺优化、质量提升、加速成果转化必要的一环。此次入选的首批工业和信息化部重点培育中试平台初步名单,涵盖新材料、装备制造、电子信息技术、新能源和传统中药等相关领域,体现了广州市产业体系特点和多领域的中试服务能力。
市工信局相关负责人表示,下一步将重点推动建设开放共享的中试平台,按照开放共享、利益共享的理念,构建集科研项目发布、验证实施、分析检测、投融资、项目建设管理为一体的全流程科技成果转化体系,为科学家提供一站式成果转化服务,为企业发展壮大落地提供资源支撑。
文、图/广州日报新花城记者:丁雄

























































