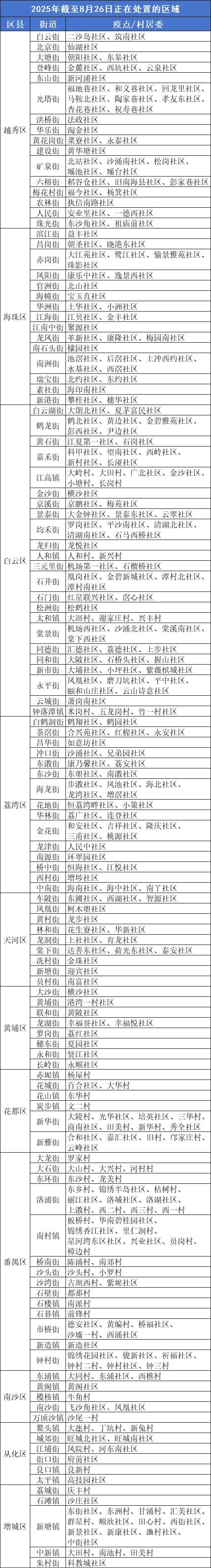
当前已进入登革热等蚊媒传染病流行季节。广州疾控最新提醒,截至8月26日,市内以下区域正在开展蚊媒传染病疫情处置,存在传播风险,请市民注意防蚊灭蚊。
蚊媒传染病通过蚊子叮咬传播。广州疾控呼吁市民们,为了自己和家人的健康,积极参与防控做好防蚊灭蚊。
1.请在上述区域生活、工作或活动的市民朋友们注意做好个人防蚊灭蚊,外出建议穿长衣长裤或喷洒驱蚊水;积极行动,清理住家及周围积水,清除或倒置各种闲置可积水容器,保持环境整洁。家中建议使用灭蚊片、驱蚊水、电蚊拍、喷雾罐、杀虫剂等,并使用纱门纱窗。一旦出现发热、皮疹、肌肉关节痛等相关症状应及时就医,主动说明居住在处置区,并配合开展相关检测。
2.请上述区域及周边的机团单位、物业小区、公园和公共外环境管理单位加强环境卫生治理,及时清理卫生死角,清运各类垃圾杂物,全面清除各类积水,减少蚊虫栖息和孳生的条件。定期开展灭蚊工作,将蚊媒密度控制在安全水平。
3.请各医疗机构,特别是上述区域周边医疗机构加强门诊预检分诊和发热/关节痛/皮疹病例监测,发现疑似症状及时开展相关检测排查,做到病例早诊断、早报告、早隔离、早治疗。
文/广州日报新花城记者:伍仞 通讯员:穗疾控

























































