近日,广州市海珠区教育局发布公告称,海珠区梅园西路小学、新民六街小学的招生服务地段有微调整。
公告显示,位于广州市海珠区龙凤街道革新路原广船机械厂厂区北面的公建教育配套学校将于2024年9月独立开办为公办性质小学。根据相关文件要求,结合地理状况、人口分布、学校规模和布局等,经征求属地街道、社区及居民代表意见,邀请教育专家审慎论证等,海珠区教育局决定进行以下微调整:
一、将原属于海珠区梅园西路小学的以下招生服务地段,即龙凤街道金沙社区的金沙路单门牌、蛟腾小区,微调整至上述配套小学。新的招生服务地段从2024年小学一年级招生起正式实施。梅园西路小学其余招生服务地段与2023年保持不变。
二、将原属于海珠区新民六街小学的以下招生服务地段,即龙凤街道新民社区的鹅潭街、富泽一街、富泽二街、富泽三街、金湾街,龙凤街道金沙社区的天鹅街、革新路122-138号双门牌、革新路137-141号单门牌,微调整至上述配套小学。新的招生服务地段从2024年小学一年级招生起正式实施。新民六街小学其余招生服务地段与2023年保持不变。
根据2023年海珠区公办小学招生服务地段表,梅园西路小学去年的招生服务地段为:龙凤街①荔福社区;②凤凰社区;③梅园南社区;④富力社区;⑤金沙社区的部分;⑥昌盛社区的部分。新民六街小学去年的招生服务地段为:龙凤街①新民社区;②革新社区;③金沙社区的部分。
新学校办学规模如何?
这所将于今年9月新开学的公办小学建设规模如何?记者搜索广州市规划和自然资源局官网信息了解到,广州市海珠区广船机械厂出让地块配套小学建设工程,建设位置位于海珠区龙凤街革新路原广船机械厂厂区新建住宅小区北面,总用地面积12026平方米,建设规模包括1幢5层的综合楼、1幢5层的科技楼、1幢小学用房附属配套厨房等。

广州市规划和自然资源局官网公布的批后公布图
广州市海珠区发展和改革局2021年4月发布的《关于广州市海珠区广船机械厂出让地块配套小学建设工程项目建议书的复函》显示,这所新学校规模为18个教学班,每个教学班45人,合计810人(以最终建设情况为准)。

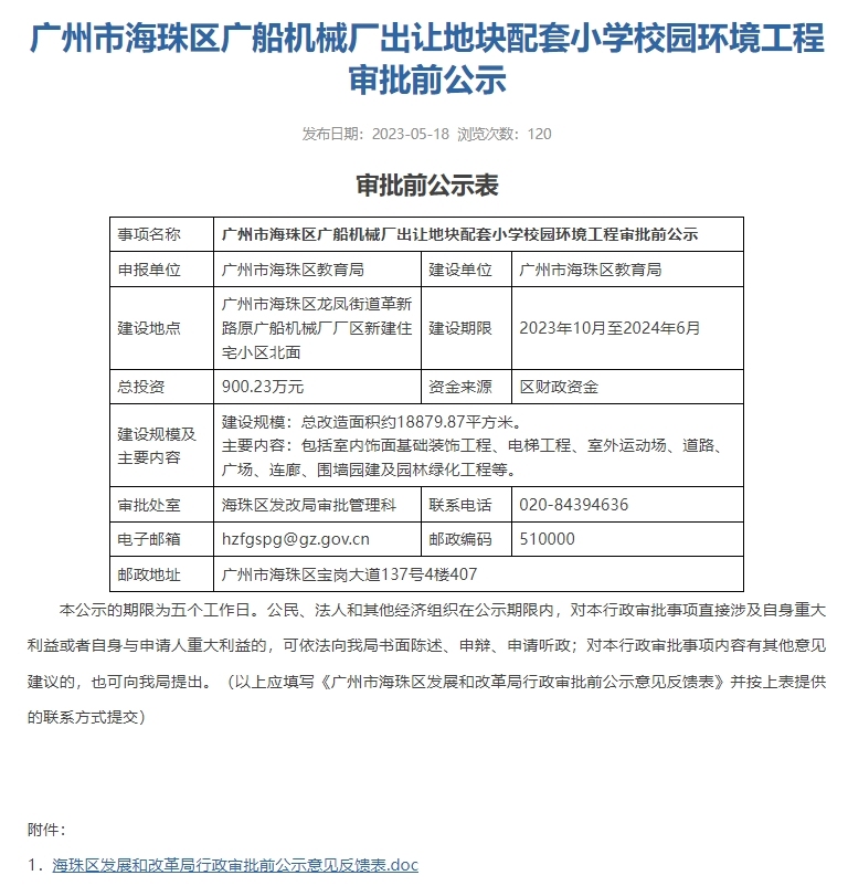
广州市海珠区发展和改革局公告截图

广州市海珠区发展和改革局2023年5月发布的海珠区广船机械厂出让地块配套小学校园环境工程审批前公示显示,工程总投资900.23万元,建设主要内容包括室内饰面基础装饰工程、电梯工程、室外运动场、道路、广场、连廊、围墙园建及园林绿化工程等。
部分信息来源于广州市规划和自然资源局、广州市海珠区人民政府、广州市海珠区发展和改革局等单位官网信息
文/广州日报新花城记者:林欣潼
广州日报新花城编辑:李津























































