有约君说
减过肥的朋友都深有体会:
甩掉肥肉已经不易,
维持目标体重更是一大挑战。
不少人在减重路上兜兜转转:
肥胖→减肥→瘦了→复胖
……
如果你也有这样困扰,
你不是一个人~~
绝大多数人减重后都会反弹!


(图片来自微博)
体重减不下来或总是反弹,
未必是你缺乏毅力、不够自律,
近年的研究
揭示了一个有点残忍的真相:
身体,真的“记得”你胖过!
怎么做才能更长久地
守住来自不易的减重成果?
今天为你总结了
“国家版”饮食减肥指南要点
与医生推荐的运动燃脂攻略,
干货满满,记得收藏!
研究指出:
一旦胖过 身体会“记住”
总是复胖,很有可能是“肥胖记忆”在作怪。
2024年11月,一项发表在顶级期刊《自然》的论文指出:
研究人员分析了一批成功减重者的脂肪组织后发现,曾经肥胖带来的细胞转录变化,竟然在减重2年后仍然存在!
在小鼠中进行的实验也发现,“胖过”的脂肪细胞会倾向于吸收更多的糖和脂肪,一旦接触高脂食物,小鼠就会以更快的速度“复胖”。
不过,目前研究者还不能确定这种“肥胖记忆”能够持续多久。

(图/视觉中国 图文无关)
另一方面,肥胖还可能影响大脑对食物的应答,即使在体重降低之后依然胃口大开,导致减肥最终难以成功。
发表于2023年6月《自然·代谢》上的另一项研究,通过对30位肥胖人士与30位正常体重人士进行对照实验发现:
肥胖或会改变大脑神经元,导致肥胖者过度进食,且在减肥之后容易发生体重反弹。
研究发现,肥胖人士在摄入糖和脂肪后,大脑中负责饥饿调节的几个区域,活动水平在摄入前和摄入后并没有检测到差异,进一步进食的欲望并未降低;即使在减肥后,他们的大脑在进食之后的表现仍与减肥之前差不多。
减肥仍有必要
盯紧这三个参考指标
虽然许多研究表明“减肥容易反弹”,但减肥仍然很有必要。
2024年一项发表在《柳叶刀》子刊的研究指出,年纪轻轻就发胖更危险——成年早期时(18~34 岁)的肥胖,会大幅增加以后患心血管疾病的风险;即使后来减肥了,高风险依然存在。
肥胖与全身多种疾病息息相关,预防肥胖、保持健康体重,是每个人的一生中都需要持之以恒重视的课题。
国家卫生健康委面向公众发布的《体重管理指导原则(2024年版)》指出,有研究预测,如果得不到有效遏制,2030年我国成人超重肥胖率将达到70.5%,儿童超重肥胖率将达到31.8%。
3月9日,国家卫生健康委员会主任雷海潮在记者会上表示,将持续推进体重管理年行动,普及健康生活方式。
体重异常是慢性病的“前哨站”。怎么及时发现异常?日常要盯住以下三个参考指标。
1.BMI
根据世界卫生组织标准,体质指数(BMI)=体重(kg)÷身高(m)的平方。
BMI<18.5为体重过轻
BMI=18.5~24.9为正常
BMI≥24为超重
BMI≥28为肥胖
比如小李身高1.70米,体重60千克,他的BMI=60÷1.7²≈20.8,落在正常区间。
2.体脂率
体脂率更能反映身体成分。
成年男性体脂率正常范围为15%-18%
女性为20%-25%
肌肉发达的人群,BMI可能偏高,但体脂率正常;而“隐形肥胖”一族则有可能BMI正常,体脂率却超标。
3.腰围
有些人四肢较细,脂肪主要在腹部堆积,是典型的“腹型肥胖”。《英国癌症杂志》上的一项关于腰围与特定部位癌症的研究,腰围每增加11厘米,患肥胖相关癌症的风险上升13%!
所以,腰围也是个重要指标,男性≥90厘米,女性≥85厘米,就提示内脏脂肪超标。
节食瘦不下来?
你需要这份“国家版”指南
很多通过节食减重的朋友,都有相似的疑惑:明明每顿饭都在控制食量,甚至不吃晚饭了,为什么还是瘦不下来?
这是因为,“基础代谢率”低,吃得再少都没用。
营养科专家指出,肥胖是长期能量摄入超过能量消耗,过剩的能量在体内转化为脂肪,并过度积聚而导致的代谢失衡。
人体的热量基本上是从饮食中摄取的,消耗的总热量主要由三大部分组成:基础代谢率、体力活动、食物消化的热效应。
其中,基础代谢率并非一成不变。当你在长期节食时,身体调节系统会认为你处于“饥荒”状态,就会自动开启“节能模式”,降低基础代谢。
一旦能量消耗下降了,就更不容易动员储存在体内的脂肪了,这也是为什么节食减肥容易碰到瓶颈期。
那么,健康减肥该怎么吃?
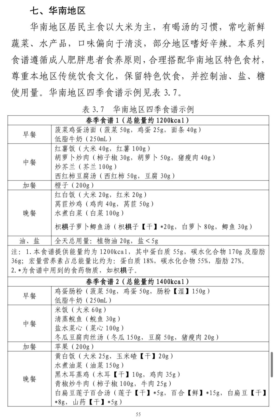
国家卫健委发布了最新版《成人肥胖食养指南(2024年版)》,手把手教你减肥!
指南详细列出了食养原则、每天具体吃多少、优先选的食物、应少吃的食物,还特别给出了全国不同地区的食谱示例,并备注了食谱的“总能量”。
华南地区春、夏季食谱示例:



图/《成人肥胖食养指南(2024年版)》
燃脂甩赘肉
有氧运动练起来
想管理好体重,除了合理控制饮食,坚持合理运动,特别是有氧运动,更是燃脂甩赘肉的得力“助攻”。

(图/视觉中国 图文无关)
建议新手可从“碎片燃烧”起步:
每天3次10分钟快走或运动,同样能激活代谢引擎。
比如每天下班后可以提前一两个车站下车,快步走回家;
在工作、学习间隙到楼梯间爬楼10分钟或原地深蹲、高抬腿10分钟。
进阶者推荐“金字塔训练法”:
40分钟运动中,前10分钟慢速热身,中间20分钟保持燃脂心率,最后10分钟逐步降速。
每周保持3~5次规律运动,身体会形成“代谢记忆”,静息能耗也能得到提升。
但要达到“燃脂”效果,建议有效运动时间达到30分钟,因为运动时间过少,主要能源是肌肉组织中的肝糖原和血液中的葡萄糖;
运动时间超过40分钟时,肌肉会更多地消耗游离脂肪酸;
如果运动时间继续增加,脂肪消耗的比例反而减小。
此外,想达到更好的燃脂效果,控制运动强度也很重要,下面这个公式可以计算出你的最佳心率:
最佳心率=(220-年龄)×60%~70%
比如28岁的小李心率应控制在(220-28)×0.6=115到(220-28)×0.7=134次/分钟。
如果你觉得算起来太复杂,还有更简单的判断方法——当运动时气喘吁吁说不出完整句子,说明已进入无氧区间,就该及时调整强度了。
有氧运动形式多
关键是要长期坚持
有氧运动的形式很多,但不同的运动强度和时长还有讲究,不同年龄段的人群可以根据自己的身体条件选择适合你的项目,长期坚持下去,比如——
快走:每天6000~10000步,步频100~120步/分钟,如果走上坡路,燃烧热量会更多;
慢跑:每周3~4次,每次30~45分钟,记得穿上跑鞋、可以携带一小瓶水;
游泳:每周2~3次,每次45分钟,对颈椎病、腰椎病、关节炎患者友好;
骑自行车:中等强度,每周150分钟,感受风一样的速度,边赏景边减肥;
跳绳:每次15~20分钟,间歇训练效果更佳,随时随地能完成。
太极拳、八段锦等传统养生功:每周3~4次,每次30分钟,对中老年人或有基础疾病的人群来说更安全,养身更养心。
对于青少年来说,团体运动、户外运动和亲子运动也可以约起来——
团体运动:篮球、足球等球类运动,团体运动不仅可以促进孩子运动的积极性、还能培养团队协作和人际交往能力,对孩子身心健康都大有好处。
户外活动:爬山、徒步、放风筝等,循证医学研究证实:每天户外活动可以推迟或预防儿童近视的早发,关键是每天2小时阳光照射。
亲子运动:轮滑、跳皮筋、亲子跳绳、亲子瑜伽等,父母陪同孩子共同游戏、运动,增进感情同时燃烧脂肪,培养孩子终身运动意识。
部分内容据央视新闻、人民日报健康客户端、科普中国
医学指导/广州医科大学附属第二医院康复科副主任治疗师叶正茂、物理治疗师余绵绚
部分文/广州日报新花城记者:翁淑贤 通讯员:许咏怡、李敏
图/微博截图、《成人肥胖食养指南(2024年版)》、视觉中国
广州日报新花城编辑:李津





















































