8月13日上午,“盛情邀约 共享全运”第十五届全国运动会和全国第十二届残疾人运动会暨第九届特殊奥林匹克运动会新闻发布会在广州举行,会上介绍了粤港澳三地门票销售计划及赛事票务政策。
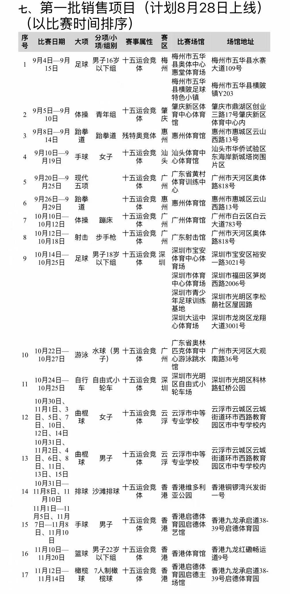
十五运会组委会市场开发部副部长表示雷检军透露,门票定价一直是组委会十分关注的重点工作,今年初,组委会委托了国内知名的专业机构开展票价调研,分析借鉴了从2023年杭州亚运会、2021年十四届全运会和2010年广州亚运会等13年间多项大型赛事的门票定价和定价体系,充分考虑居民消费水平和经济发展水平,将十五运会票档定位9档,最低30元,最高800元,残特奥会票档定位5档,最低5元,最高50元,乒乓球、篮球、游泳、跳水等热门赛事在决赛单元会匹配较高价票(500元—800元),占比20%左右,其余比赛均为中低档票价。开闭幕式票务方案待确定后,相关信息另行披露。


文/广州日报新花城记者:周婉琪
图/广州日报新花城记者:苏俊杰

























































