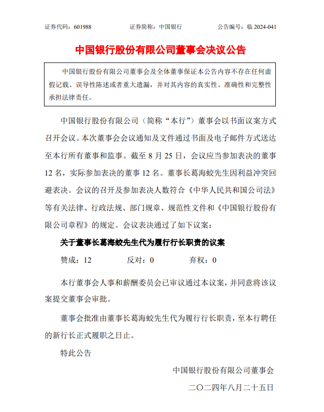
中国银行8月25日公告,董事会收到刘金的辞呈。刘金因个人原因,辞去本行副董事长、执行董事、董事会战略发展委员会委员及本行行长职务。该辞任自2024年8月25日起生效。


董事会批准由董事长葛海蛟先生代为履行行长职责,至本行聘任的新行长正式履职之日止。

中国银行8月25日公告,董事会收到刘金的辞呈。刘金因个人原因,辞去本行副董事长、执行董事、董事会战略发展委员会委员及本行行长职务。该辞任自2024年8月25日起生效。


董事会批准由董事长葛海蛟先生代为履行行长职责,至本行聘任的新行长正式履职之日止。

岁末将至,年味渐浓。当千年广府商街遇上岭南乡村风情,一场融汇传统文化、城乡优品、匠心技艺、文旅推介的文明集市即将盛大开市,让市民游客“逛一条街,买足全省特色”。
在新时代的岭南沃野上,乡风文明如古榕盘根,枝叶葳蕤,荫庇着代代乡民的精神家园。它在祠堂家训的谆谆教诲、邻里守望的暖暖人情、节庆仪式的代代相传中,为乡村振兴注入生生不息的灵魂。
13个工作日,单个项目8400万元房票额度全部申领完毕;同一天,三个项目集中完成71张房票任务、总额超1.23亿元。广州黄埔正以“闪电”速度推进城中村改造安置步伐。
昨日,2025广州·马拉松博览会在广交会展馆D区17.1馆正式开幕。博览会将持续三天,每天上午10时开放,首日17时闭馆、次日19时闭馆,20日21时闭馆。
人工智能(AI)对于教育,是突破还是陷阱?目前AI教育面临哪些问题?如何回到教育的本质?12月18日,“2025青少年学生AI+科技教育展示暨中小学人工智能教育联盟成立活动”举行,专家学者、科技企业代表等各界人士对上述人工智能教育热点问题进行了深入探讨。活动现场,全国中小学人工智能教育联盟正式成立,《育人·向善·致远 中小学人工智能教育伦理行动倡议书》同步发布。
12月18日,海南自由贸易港正式启动全岛封关。封关首周,以广东游客为主的“先头部队”已率先跨海而来,掀起一股“抢鲜”度假与购物的热潮。免税城内人流如织、跨年活动日历排满。海南正以一系列火爆的文商旅活动,迎接来自四面八方的游客。购物体验已成为此轮热潮的焦点之一,游客们尤为关注封关后海南在免税商品品类、价格优惠力度以及购物便利性等方面的独特优势。
昨日,广州国企在省内又一重大产业项目投资落地开花,珠江啤酒旗下中山珠江啤酒产能扩建升级项目正式投产。此次项目总投资9.32亿元,新增30万吨酿造产能,新增一条7.2万罐/小时的易拉罐啤酒生产线,并对现有瓶装生产线进行技术改造升级,将成为珠江啤酒又一具备“雪堡、纯生、珠江及特色系列”全品类生产能力的核心基地,预计年新增产值超8亿元。
昨日,省政府新闻办公室举行“‘十四五’广东成就”深圳专场新闻发布会,介绍“十四五”期间深圳经济社会发展成就。深圳市委副书记、市长覃伟中介绍,“十四五”前4年,深圳市地区生产总值从2020年的2.78万亿元增至2024年的3.68万亿元,年均增长5.5%、增速居一线城市首位,在高质量发展赛道上跑出加速度。
12月18日上午,省委落实中央巡视反馈意见整改工作动员部署会在广州召开,按照中央第八巡视组的反馈意见,对全省巡视整改工作进行动员部署、推动落实。
2025年12月18日起,海南自贸港正式启动全岛封关,“零关税”“低税率”“简税制“等自由化便利化措施同步实施。海南与国际的往来更加顺畅自由,与内地的联系也更加便捷高效。
由国家语言资源监测与研究中心、商务印书馆、新华网联合主办的“汉语盘点2025”活动,12月19日在京揭晓2025“年度字词”。经网友推荐、语料库大数据提取和专家评议,2025年度国内字为“韧”,年度国内词为“深度求索(DeepSeek)”。
近日,广西北海警方在工作中发现,部分网民在抖音平台传播带有“北海金滩跨年烟花秀”等不实言论的视频,严重误导公众。根据北海市人民政府发布的《关于禁燃限放烟花爆竹的通知》规定,金滩属于海城区烟花爆竹禁燃核心区域,所谓“烟花秀”纯属谣言。
今天,我国回暖浪潮将迎来近期高点,东北、江南等地将出现同期少见甚至破纪录的暖意。不过随着新一股冷空气登场,气温将冲高回落,多地累计降温幅度超10℃,气温起伏剧烈,需及时添衣。降水方面,今天北方雨雪向东扩展,东北降雪强度增强,南方降雨范围也将同步扩大。
12月18日,云南省新平彝族傣族自治县文化和旅游局发布情况说明。
国创赛、挑战杯等国家级大学生赛事本应是公平竞技的赛场,但记者调查发现,一些中介机构,包括在校大学生,竟然通过“挂名”和“项目整体售卖”的方式,在网上明码标价出售这些赛事奖项,帮助参赛大学生“躺拿省国奖”,价格从数千元至数万元不等。
近日,雪地里的“蚊子”在各个平台引发大家关注和讨论。
近日,“南京博物院馆藏明代仇英《江南春》图卷现身拍卖市场”引发关注。围绕国有博物馆对捐赠品的认定与处置、文物捐赠人权益如何保护等焦点问题,新华社记者对南京博物院负责同志、捐赠人代理律师以及业内专家进行了追踪采访。
据网络平台实时数据,截至7月30日18时35分 ,2024年暑期档(6月-8月)档期总票房(含预售)突破75亿!《抓娃娃》《默杀》《云边有个小卖部》暂列档期票房榜前三位。
7月25日,俞敏洪在微信公号发布《致东方甄选股东朋友的一封公开信》。
近日有消息称,人身险产品预定利率将再度“降档”。其中,传统型人身险产品的预定利率或将从3%下调至2.5%,这距离预定利率3.5%下调至3.0%还不足1年。
7月25日,在岸、离岸人民币对美元汇率上涨,且涨势盘中进一步扩大,均升破7.21关口,当日在岸人民币对美元涨超680个基点,离岸人民币对美元涨超580个基点,创下5月初以来的新高。
今天(25日),财政部率先披露2023年度部门决算,随后各中央部门将陆续公开2023年度决算情况,这是中央部门连续第14年向社会公开部门决算。
当地时间18日,美国警方召开新闻发布会表示,布朗大学枪击事件嫌疑人已经死亡。
上调,上调,再上调。近日,多家国际机构密集上调对中国经济的增长预期。
近期,日本政府不断推进修宪进程,大幅增加防卫费预算,并在涉台问题上发表危险言论,引发民众强烈担忧。18日上午,日本民众在首相官邸前再次组织集会,高呼反对修宪扩军的口号,要求日本政府正视历史,要求日本首相高市早苗撤回错误言论。
当地时间12月18日,中国常驻联合国代表傅聪在联合国大会纪念首个“反对一切形式和表现的殖民主义国际日”高级别会议上发言时指出,日本惨无人道的殖民统治,在台湾犯下罄竹难书的罪行,决不允许否认和歪曲侵略历史,决不允许军国主义死灰复燃,决不允许历史悲剧重演。
中国常驻联合国代表傅聪18日在联大纪念首个“反对一切形式和表现的殖民主义国际日”高级别会议上发言时表示,世界仍未走出殖民主义的阴影,必须坚决反对一切挑战和妄图颠覆战后国际秩序的言行,日本作为二战战败国,必须深刻反省历史罪责,恪守就台湾问题作出的政治承诺,立即停止挑衅越线,收回错误言论。
12月15日,全国第十二届残疾人运动会暨第九届特殊奥林匹克运动会已落下帷幕。
15日晚,2025-2026赛季中国男子篮球职业联赛(CBA)常规赛第二轮,辽宁男篮迎来新赛季首个主场比赛,迎战卫冕冠军浙江男篮。最终,辽宁队以95比79战胜浙江队。
12月15日,中国残联和全国第十二届残运会暨第九届特奥会组委会在深圳市召开新闻发布会,邀请广东、香港、澳门赛区相关负责人介绍残特奥会办赛、参赛总体情况。
12月15日,中国残联和全国第十二届残运会暨第九届特奥会组委会在深圳市召开新闻发布会,邀请广东、香港、澳门赛区相关负责人介绍残特奥会办赛、参赛总体情况。
近日,46岁蒋女士的身后事,引发社会关注。据报道,由于其父母早逝、未婚、无子女,蒋女士身故后,在没有监护人和继承人的情况下,其遗产将依法由民政部门接收。
不久前,国家数据局综合司印发《关于在国家数据基础设施建设先行先试中加强场景应用的实施方案》,提出强化场景应用对国家数据基础设施建设的牵引作用,将数据基础设施潜能转化为实际效能。这一政策导向,有助于推动公共数据赋能相关产业发展,以场景培育和开放实现数据要素价值释放。
日前召开的中央经济工作会议强调,各地区各部门结合实际、因地制宜,全面落实党中央关于明年经济工作的思路、任务、政策。
近日,网曝陕西铜川高新实验学校一老师在百人群内公然咒骂班上孩子全得甲流,引发不少群友质疑。16日,该校招生办老师回应称,该老师是一年级老师。当地教育局工作人员表示,涉事教师已被停职,后续还在进一步处理中。
花上万元订购景区“快通套餐”,却跟着导游满园奔跑;支付“优速通”“尊享卡”费用,热门项目仍要苦等1小时……近期,多地景区被曝出“快通”消费陷阱。这些行为本质上是商家利用信息差设计的文字游戏,不仅让游客权益受损,更侵蚀着旅游市场的诚信根基。
近日,中国国家语言资源监测与研究中心发布“2025年度十大新词语”,依次为:苏超、票根经济、杭州六小龙、现代化人民城市、育儿补贴、跨境支付通、对等关税、新大众文艺、轻体、拉布布。
国家安全部近期发文提醒“手机App非必要不授予位置权限”,这一警示直指数字时代的隐忧。
习近平总书记强调,统计是诚信、诚实的职业。2025年,国家统计局广州调查队深入学习贯彻习近平总书记关于统计工作的重要讲话和重要指示批示精神,按照国家统计局部署扎实开展教育活动,将统计职业道德建设融入统计文化建设、干部队伍思想建设和日常教育管理之中,守牢统计数据质量生命线,以统计职业道德长远建设推动统计现代化事业行稳致远。
12月19日,备受行业瞩目的2025广州电影产业博览交易会在广州越秀国际会议中心正式开幕,首届中国电影海外推广周同步启动。本次活动以“湾影新力量 筑梦向未来”为主题,海内外影视投资机构、制片公司、头部企业代表及行业嘉宾齐聚一堂,搭建起中国电影与全球市场的桥梁,推动中国电影国际影响力进一步提升。
[详细]光影璀璨映花城,薪火相传向未来。恰逢世界电影诞生130周年、中国电影诞生120周年之际,2025年12月18日晚,第二届中国电影制片人荣誉盛典在广州中山纪念堂举办。作为2025广州电影产业博览交易会的核心活动,盛典以“湾影新力量 筑梦向未来”为主题,用一场兼具历史厚度与时代活力的光影盛宴,为中国电影高质量发展注入湾区动能。
[详细]岁末将至,年味渐浓。当千年广府商街遇上岭南乡村风情,一场融汇传统文化、城乡优品、匠心技艺、文旅推介的文明集市即将盛大开市,让市民游客“逛一条街,买足全省特色”。
[详细]13个工作日,单个项目8400万元房票额度全部申领完毕;同一天,三个项目集中完成71张房票任务、总额超1.23亿元。广州黄埔正以“闪电”速度推进城中村改造安置步伐。
[详细]昨日,2025广州·马拉松博览会在广交会展馆D区17.1馆正式开幕。博览会将持续三天,每天上午10时开放,首日17时闭馆、次日19时闭馆,20日21时闭馆。
[详细]昨日,2025年中国数字文娱大会在广州羊城创意产业园开幕。本次大会以“新技术 新模式 新业态”为主题,创新采用“一会一展一嘉年华”模式,汇聚来自政府部门、头部企业、知名高校、研究机构等各领域上千名嘉宾,围绕数字文娱产业趋势、技术创新与发展机遇建言献策,共同探讨AI时代我国数字文娱产业高质量发展之路。
[详细]记者从昨日上午举行的2025年中国数字文娱大会主论坛现场获悉,近期,广州市政府常务会议审议通过了《广州市扶持游戏电竞产业发展的十八条措施》,该政策近期将向社会公布,这将是广州市首个扶持游戏电竞产业发展的专项政策。
[详细]