5月底至目前,广州市多所学校发布初中招生相关信息,其中不乏许多受到关注的学校。广报求学就此进行汇总。
省实白云校区(初中部)招生8个班
6月6日,《广东实验中学白云校区(初中部)招生工作方案》(以下简称“《方案》”)发布。根据《方案》,省实白云校区(初中部)今年招生计划为8个班。
招生对象如下:
(一)同时符合以下条件的东平村民子女(不超过20人,以实际入学需求为准)。
1.户籍地址在东平村内。
2.与具有东平经济联合社“成员股东”身份的父母一方的户籍地址为同一地址。
(二)同时符合以下条件的小学毕业生。
1.永平街辖内公办小学毕业的广州市户籍生(含小区配套民办小学毕业的地段生,毕业于黄边小学的云山诗意小区人户一致地段生)
2.房产原有业主没有子女在广东实验中学白云校区(初中部)就读。
说明:共招收符合(一)、(二)条件的学生3个班。
(三)同时符合以下条件小学毕业生(2个班)。
1.白云区(不含永平街)辖内公办小学毕业的广州市户籍生(含小区配套民办小学毕业的地段生,不含毕业于黄边小学的云山诗意小区人户一致地段生)。
2.房产原有业主没有子女在广东实验中学白云校区(初中部)就读。
备注:若同时符合(一)、(二)条件或同时符合(一)、(三),只能选择其中一款参加报名。
(四)重点企业(单位)员工子女(2个班)。
(五)广东实验中学具体组织招生1个班。
执信初中水荫路校区白云招生100人
6月6日,《广州市执信中学初中部水荫路校区2024年白云招生方案》(以下简称“《方案》”)发布。根据《方案》,执信中学初中水荫路校区2024年白云招生计划为100人。其中,重点企、事业(单位)员工子女30人,白云区学生70人。
招生对象如下:
(一)重点企、事业(单位)员工子女
重点企、事业(单位)员工子女参与条件按重点企业(单位)员工子女义务教育阶段学校入学政策执行。
(二)白云区学生
广州市执信中学水荫路校区初中面向白云区招生,符合下列条件之一可以向广州市执信中学水荫路校区申请摇号:
1.具有广州市户籍及白云区小学学籍的小学毕业生(含在白云区小学毕业的符合广州市政策性照顾学生条件的非广州户籍毕业生);
2.具有白云区户籍及本区以外小学毕业班学籍的跨区生和返穗生。
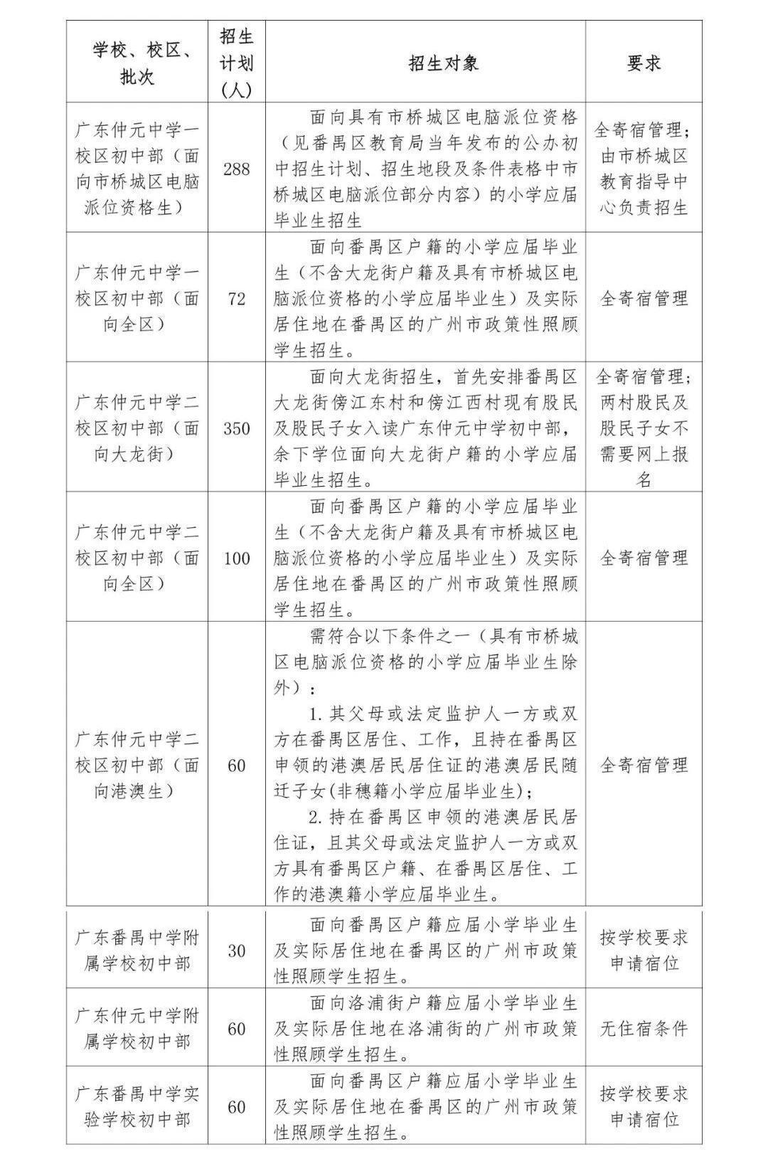
仲元一校区初中部共招360人
6月5日,广州市番禺区教育局发布区属初中面向全区(或属地镇街)招生简章,相关学校的招生计划、对象和要求如下:

华附知识城校区面向黄埔招生80人
5月31日,广州市黄埔区发布《黄埔区2024年面向全区招收初中一年级新生实施方案》。根据该方案,本年度华南师范大学附属中学(知识城校区)、广州实验中学、黄埔军校中学、广州市黄埔区苏元学校(西校区)、广大附中黄埔实验学校(东校区)共五所学校,面向全区招收部分初中一年级新生。
其中,华南师范大学附属中学(知识城校区)面向黄埔区全区,招收初中一年级新生计划数为80人,以自愿报名、电脑随机派位的方式招收部分符合政策的小学应届毕业生入学,提供宿位。
广州实验中学、广州市黄埔区苏元学校(西校区)面向对口服务片区之外的黄埔区内其他片区,招收初中一年级新生计划数各为80人。黄埔军校中学、广大附中黄埔实验学校(东校区)面向对口服务片区之外的黄埔区内其他片区,招收初中一年级新生计划数各为40人。
这4所学校(校区)在面向本校对口服务片区内符合政策的小学毕业生进行以电脑随机派位招生的同时,面向对口服务片区之外的黄埔区内其他片区,以自愿报名、电脑随机派位的方式招收部分符合政策的小学应届毕业生入学,提供宿位。
文/广州日报新花城记者:谢泽楷


























































