开学季到!新的一年,同学们应该立了很多Flag吧,拿驾照想必就是其中一项!如何选择合适的驾校,怎样更好保障学费安全和自身权益呢?市交通运输部门发出一份报名学车攻略,大家记得收藏保存!
找驾校,上“穗学车”
广州市从2023年4月1日起,依托“穗学车”平台全面实施驾培学费第三方存管服务,全市正常经营的合规驾校和教练场均已上线“穗学车”平台。同学们可以先通过“穗学车”平台了解驾校和训练场的合规性,平台上找不到的驾校和训练场,同学们就要警惕是否为“黑驾校”或“黑场地”。
“穗学车”平台展示有驾校相关信息:科目二、科目三的通过率,年度诚信评价,百辆车投诉量,教练场月招生量等,都是选择驾校的重要指标,同学们可以根据这些指标来择优选择驾校。
“穗学车”平台的进入方法:打开穗好办/支付宝APP,在搜索框输入“穗学车”,点击查询结果即可进入。

报名缴费,上“穗学车”
完成驾校和训练场的筛选后,同学们可实地考察,看看教练场的位置、环境、场内设施等是否合适。确认后,同学们请务必回到“穗学车”平台进行报名缴费。
通过“穗学车”平台报名学车,部分学费将由第三方存管,后续根据学车培训进度,经由本人确认后,再分批次划拨至对应驾校的账户,学费安全更有保障。
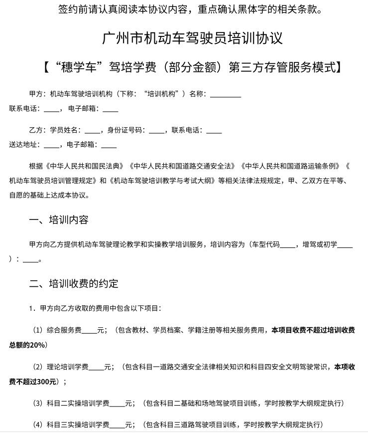
“穗学车”平台使用市驾培协会统一制式的《广州市机动车驾驶员培训协议》,该协议规范了驾校和学员双方权责,条款清晰,切实保障同学们的学车权益,建议每位同学缴费前认真阅读协议内容,并不再与驾校线下签订其他涉费协议。

查协议看进度,上“穗学车”
上面提到的培训协议不只是签订的时候才能看到,完成报名缴费后,大家可在“穗学车”平台找到“我的学驾”,随时查看培训协议。另外,在查看协议的同一个页面,同学们还能查看自己的学车培训进度。

学后评价,上“穗学车”
每培训完一个科目后,“穗学车”平台都会请同学们进行学后评价,驾校的教学水平行不行、服务态度好不好、学驾体验如何,这些都由同学们说了算。
综合评价情况会以星级展示在“穗学车”的“驾校学员评价”界面上,同学们在报名时也可以根据“驾校学员评价”情况来了解驾校培训服务质量,作为选择驾校的一项重要参考。
文、图/广州日报新花城记者:卢梦谦 通讯员:交通宣

























































