“五一”假期将至,广州公交集团下属巴士集团以“优化常规公交、创新定制线路、强化安全保障”为工作主线,通过动态加密热门线路班次、开通14条文旅主题专线、延长夜间接驳服务等举措,助力市民游客便捷畅游广州。

动态优化运力配置,织密公交出行网络
根据“五一”客流出行特点,广州巴士集团提前部署公交线路运力配置。密切关注广州塔、珠江新城、天河商圈、北京路、白云山、海珠湖等热门景点、商圈的客流变化,适时增加183、233、541等客流密集地段的公交线路运力,根据实时客流情况灵活调整发班频率,必要时采取加开短线、空车切入等措施,确保市民和游客能够快速、便捷地到达目的地。
推行多元出行方式,激活假日消费活力
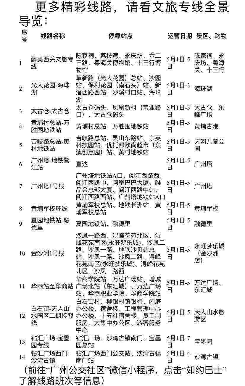
为进一步满足市民游客多样化出行需求,“五一”期间,广州巴士集团推行“粤陶巴”“探阅海珠”等多条特色主题巴士,并开行黄埔军校环线、黄埔村总站—万胜围站等14条特色定制文旅线路,串联沙湾古镇、黄埔古港、天人山水旅游区等城市文化地标与户外公园。同时依托自动驾驶巴士资源丰富公交文旅出行产品,节日期间生物岛1线、生物岛2线、琶洲环线、雍景湾线等9条自动驾驶线路正常运营,为广州文旅新业态提供公交支持。

守护夜间返程归途,延长服务温暖人心
针对广州南站假期返程高峰,广州巴士集团将通过加密班次、延长线路营运时间、开行如约线路等多种灵活措施,提高市民出行效率。

其中,夜20、夜61、夜79、夜102等4条夜班线路将根据高铁列车到达情况,动态延长服务时间至末班高铁到达后20分钟,确保市民游客假期高效便捷出行。
此外,5月1日-5月5日23:30至次日末班高铁到达后20分钟,开行4条广州南站往广州中心城区方向的如约线路。
筑牢安全应急防线,保障出行安全顺畅
广州巴士相关负责人表示,科技与服务双管齐下,全力构建“监测预警—应急处置—协同服务”保障体系,制定应急预案,筑牢出行安全网,确保出行安全顺畅;加强景区周边及枢纽站点交通疏导,在广州南站、广州白云站等核心站点安排业务骨干和志愿者,提供导乘指引、客流疏导等暖心服务。
文、图/广州日报新花城记者:卢梦谦 通讯员:黄俊杰、梁洪缤

























































