4月11日-13日,由广东省文化和旅游厅指导,广州市文化广电旅游局、佛山市文化广电旅游局支持,广州市荔湾区人民政府、佛山市南海区人民政府、佛山市禅城区人民政府主办的第十四届“荔枝湾·新西关”民俗文化活动之“三月三·荔枝湾” ——上巳春归、北帝诞、长桌宴活动即将开锣。

记者获悉,今年的活动将“全新升级”,规模之大、内容之盛更胜往年,主要包括启动仪式、上巳踏青、北帝诞系列民俗活动、泮塘村系列民俗活动、上巳春归长桌宴、上巳春归系列文化艺术活动、跨区域民俗文化融合展示共七大板块。





今年的活动有哪些亮点呢?一起来看看吧。
亮点一:泮塘村举办舞狮、游乡、祈福宴等民俗活动
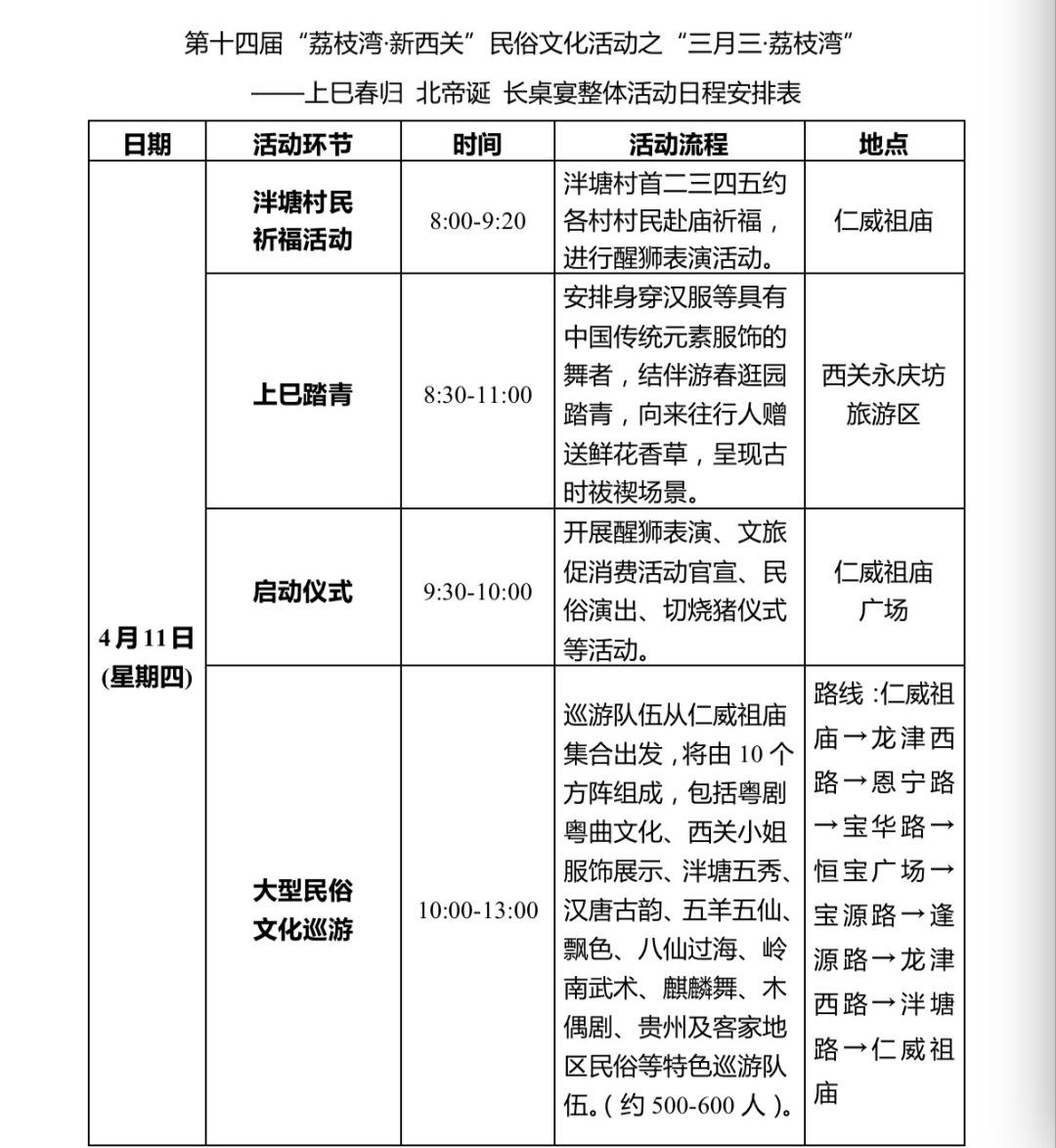
4月11日,第十四届“荔枝湾·新西关”民俗文化活动之“三月三·荔枝湾”——上巳春归 北帝诞 长桌宴活动启动仪式将在泮塘仁威祖庙举行。泮塘村民将开展巡游、祈福、舞狮、游乡、祈福宴等民俗活动。
在古代民间,上巳节这一天,有祓除畔浴、祭祀宴饮、曲水流觞等雅好。启动仪式当天,身穿汉服等具有中国传统元素服饰的舞者,将结伴在西关永庆坊旅游区文旅线路景点游春逛园踏青,向来往行人赠送鲜花香草,呈现古时祓禊场景。接下来的3天里,一场场沉浸式表演将为市民游客重现经典的民俗文化传统。
亮点二:超过500人巡游方阵在西关巡游3小时
作为本次三月三活动的重头戏,大型民俗巡游阵容强大,共设置了10个方阵,由龙狮表演和花车打头阵,包括粤剧粤曲文化、西关小姐服饰展示、泮塘五秀、汉唐古韵、五羊五仙、飘色、八仙过海等特色巡游队伍,巡游方阵人员预计超过500人,为市民游客献上一场特色突出、精彩纷呈、互动性强的民俗文化盛会。
本次巡游活动还别出心裁地组织跨区域巡游方阵,包括佛山禅城武术醒狮队、梅州客家风情队、贵州惠水县民俗、广西壮族歌王等形象展示,融合了广州非遗文化麒麟舞和木偶等艺术元素,一场难得一见的民俗大融合、大碰撞为巡游队伍增添更多看点。
巡游将从仁威祖庙出发,经龙津西路、恩宁路、逢源路、泮塘路再回到仁威祖庙,全程路线长约3公里,大约用时3小时。
亮点三:泮塘长桌宴,共叙乡邻情
今年的三月三将延续以往的泮塘长桌宴风俗习惯:在泮塘五约直街搭建长桌宴空间,结合现代与传统艺术表演开展合宴。揭锅、开酒坛、祝酒、上寿包……还将进行踏青洒水祓禊仪式,并为嘉宾和现场市民免费派发寓意祝寿祝福的荠菜煮鸡蛋。
席间,主办方将在荔枝湾大戏台开展粤剧粤曲表演,并设置抽奖互动、击鼓传狮头等游戏环节。长桌宴沿线穿插各类街头艺术表演,包括魔术、鸡公榄、乐器演奏、现代舞等。
亮点四:可打卡汉服灯会、文创夜市、夜间荔湾博物馆
活动期间,多场古风文艺演出、粤剧粤曲表演、名人文化交流讲座以及汉服灯会、文创夜市也将在傍晚时段在仁威祖庙广场和荔枝湾大戏台等区域开启,同步进行荔湾博物馆夜间开放,为市民游客提供更多观赏时段和出行选择,日夜呈现全景式上巳节民俗大赏。
更值得一提的是,为便于市民游客更好地感受这场民俗盛宴,到荔湾踏青赏花各种游玩,荔湾区联手阿里巴巴公司,推出荔湾旅游1亿元高德打车优惠大礼包,每周都可以免费领取1次礼包,立减满减折扣各种福利应有尽有,其中“三月三”活动期间(4月11日至13日)打车到西关永庆坊旅游区,更可享受6.5折优惠(每人限2张,封顶优惠15元)。
文、图/广州日报新花城记者:吴多 通讯员:荔宣
广州日报新花城记者:时秀芙













































