4月28日,广州日报数字化研究院(GDI智库)发布“GDI职业本科院校排行榜(2025)”。GDI职业本科院校排行榜(2025)以教育部最新公布的《全国普通高等学校名单》为依据,对全国(不含香港特别行政区、澳门特别行政区和台湾地区)全部本科层次职业学校进行综合评估。
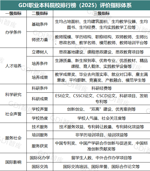
GDI 职业本科院校排行榜(2025)构建系统化、科学化评价体系,从六大维度全面评价本科层次职业学校发展水平。一级指标涵盖办学条件、人才培养、科学研究、社会声誉、服务社会和国际影响。在此基础上细化为14个二级指标,包括师资力量、立德树人、培养条件、培养成果、科研成果、学校声誉、技术服务等。同时,创新性纳入技能大师工作室、国家市域产教联合体等特色指标,突出职业本科教育产教融合、实践导向的办学特点,通过140余项细分指标,力求评价更加全面、客观、科学。
点击这里或扫码进入榜单专题↓


▼榜单分析
GDI职业本科院校排行榜(2025)中,深圳职业技术大学、金华职业技术大学、广东轻工职业技术大学位居前三,排名四至十位的分别是:重庆电子科技职业大学、南京工业职业技术大学、浙江机电职业技术大学、河北工业职业技术大学、江西职业技术大学、四川工程职业技术大学和河北科技工程职业技术大学。浙江广厦建设职业技术大学在民办院校中排名第一。

扫码关注GDI智库微信公众号,了解更多大学榜单。

来源:GDI智库
























































