中新网北京4月1日电 小米SU7在德上高速公路池祁段发生碰撞爆燃事件引发高度关注。4月1日,小米官方发布声明,公布了部分车辆行驶数据及系统运行信息。
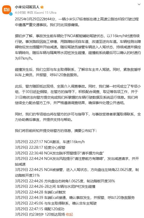
小米称,据初步了解,事故发生前车辆处于NOA智能辅助驾驶状态,以116km/h时速持续行驶。事发路段因施工修缮,用路障封闭自车道、改道至逆向车道。车辆检测出障碍物后发出提醒并开始减速。随后驾驶员接管车辆进入人驾状态,持续减速并操控车辆转向,随后车辆与隔离带水泥桩发生碰撞,碰撞前系统最后可以确认的时速约为97km/h。
碰撞发生后,小米方面立即与车主取得联系,了解非车主本人驾驶。同时,紧急救援呼叫车上乘员,并报警、呼叫120急救服务。

截图自微博
针对该事件,国际智能运载科技协会秘书长、黄河科技学院客座教授张翔接受记者采访时表示,交通事故本身具有普遍性,目前争论的焦点集中在驾驶辅助功能,这也是目前很多新能源车主喜欢使用的功能。
张翔指出,驾驶辅助功能的确存在一些问题:一是使用这一功能,驾驶员的任何操作都要经过预控制器或决策系统计算后发布指令,不排除一部分交通事故是由软件bug造成的“汽车失控”;二是如果车企后台数据不是交给第三方托管,而是由车企自己提供,那么在判断事故责任时的事实依据也存疑。
从小米提供的数据看,车辆已经有驾驶员接管数据,从理论上讲,接管以后,发生交通事故就是由驾驶员来负责。张翔认为,从目前的情况看,这起事故不排除车辆未采取紧急制动的可能,这是一个值得质疑的地方。但张翔强调,随着智驾的渗透率越来越高,车辆驾驶的安全性也在提高,不能说小米汽车发生了一次交通事故,就会导致交通事故的发生率上升。
安徽铜陵市交通运输局1日透露,当地已成立工作组进行调查。小米方面表示,将继续全力配合警方工作,并严格遵循调查结果,确保事件处理公开透明。
(记者 张尼)























































