广州市海珠区近日发布《2024年教育集团化办学深化调整方案》,在上半年新增2个教育集团的基础上,继续新建2个教育集团,同步扩容调整原有的4个教育集团,22所小学新纳入集团化管理。新建的2个教育集团分别由区教育发展研究院和位于琶洲的海珠区第三实验小学作为核心牵头单位。
此次调整后,海珠区基础教育集团由原来的9个增至11个,覆盖74所学校,占比接近80%,提供优质中小学学位8.8万个、幼儿园优质学位2740个。该区2025年将实现公办学校100%纳入集团管理。

琶洲片区迎来首个区级教育集团 省实2025年将进驻琶洲
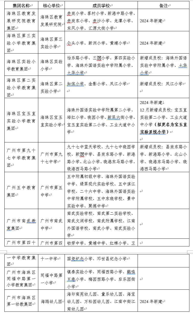
海珠区教育发展研究院位于海珠东部,教师高级职称占比73%,正高级、特级教师13人,省市名教师工作室主持人15人。此次加入该教育集团的成员学校共8所,以赤沙小学等海珠东部学校为主。成为广州市各区中首个成立以区级教研部门为教育集团领航单位的区。海珠区教育发展研究院院长陈兆兴介绍,该集团将依托教科研培优质资源,通过“强教研、强师资、强数智、强特色”四大举措推动落实集团建设10项任务,“一校一案”有力推动海珠东部片区深化教育教学改革,提升教师专业水平,提升办学质量。

位于琶洲的海珠区第三实验小学教育集团成立,集团成员学校均坐落在琶洲。据悉,第三实验小学2013年建校并加入实验小学教育集团。经过10年发展,该校办学成效显著,教学质量迅速跃升全区前列,先后获得广东省新时代教育改革评价项目试点校、省书香校园等10多个荣誉称号。集团成立后,将与执信中学琶洲实验学校、广东实验中学于2025年领衔开办的琶洲南学校,共同形成琶洲片区强大的基础教育阵容。

4个教育集团扩容拓展辐射范围,宝实系扩容
广州市第九十七中学教育集团新加入5所小学成员校,由中学教育集团扩展为立体集团,深化跨学段协同教改。
海珠实验小学教育集团继续向中、东部辐射,新增广州市海珠外国语实验中学附属小学、土华小学2校为新成员校。

省优质教育集团第二实验小学教育集团新增凤江小学为成员校;宝玉直实验小学派出副校长担任新校宝玉直实验第二小学校长,两校形成紧密型管理关系;传统老校工业大道中小学拟更名为宝玉直实验星悦小学并加入宝玉直实验小学教育集团,工业大道沿线基本形成优质资源连片结盟态势。

海珠区教育局相关负责人介绍,此次集团化办学调整深化,将为海珠东部片区、西南部工业大道沿线、东晓路地块教育发展注入了新的活力,海珠基础教育扩面提质效果可期。
海珠基础教育集团化办学情况一览表

领军人才引领 海珠区有望涌现更多新优质学校
海珠区教育局相关负责人介绍,基础教育集团化办学纳入该区2024年十大民生实事,已实现四个100%全覆盖:公办初中100%全覆盖、新建学校100%全覆盖、薄弱学校100%全覆盖、学前到高中学段全覆盖。
具体做法一是选准落点,谋篇布局。海珠区教育局确立“东部高端开放、西部集聚提质、中部南部连片结盟”的布局思路,以“名校+新校”“优校+弱校”“松散+紧密”等模式推动集团化办学深化提质。

二是人才引路,菁英领航。海珠区在全市率先探索教育管理急需人才引进,柔性引进3名领军人才分别担任“第一批广东省基础教育优质集团”的总校长。其中,第二实验小学教育集团总校长刘良华是华东师范大学课程与教学研究所博士生导师,引领集团以“积极教育学”为指引,深入实施“兴发教学”,优化班级管理与家校合作。南武教育集团总校长陈祥春是高中语文正高级教师,广东省人民政府督学,北京师范大学教育家书院兼职研究员,华南师范大学、暨南大学客座教授,华中师范大学教育硕士研究生指导教师,南武思维教学体系开创者,引领百年南武打造了“古风·蓝韵”拓潜教育特色。
五中教育集团总校长裘志坚是正高级教师,南粤优秀教育工作者,广东省名校长工作室主持人,教育部高等教育师范认证专家,教育部领航工程国培项目实践指导专家,华南师范大学等四所大学兼职教授,引领五中教育集团办学水平不断迈上新高点。

三是技术赋能,加速提档。推动数字化赋能集团化建设项目,实施集团“互联网+”资源空间搭建,有效突破名师资源辐射的时空限制。四是量化评价,激发动力。建立集团化办学视导诊断机制,为每个教育集团量身打造《教育集团发展性评价目标书》,强化评价改革,夯实集团主体责任,为提升集团办学质量提供基本遵循。
该负责人透露,海珠着力构建更优质、均衡、多元、特色的集团化办学新样态,集团化办学迈进了与教育扩优提质、优质均衡发展的高度契合的发展时期,催生一大批群众满意的“家门口”新优质学校。
文/广州日报新花城记者:廖靖文 通讯员:李惠影
图/广州日报新花城记者:邱伟荣 通讯员:李惠影
广州日报新花城编辑:夏强



















































