您的位置: 新闻频道> 中国> 正文

国家出手教减肥了,文内食谱可照着吃!​| 科学减重一起来

2025-03-13 16:04 来源:健康中国

为了小伙伴不崩溃

这个减肥食谱必须再发一次

下面进入正题

↓↓↓↓↓↓

image.png

点击所属地区查看图文版食谱▼▼▼ 

image.png

照着食谱做可能有点困难

别急

先了解一下

↓↓↓

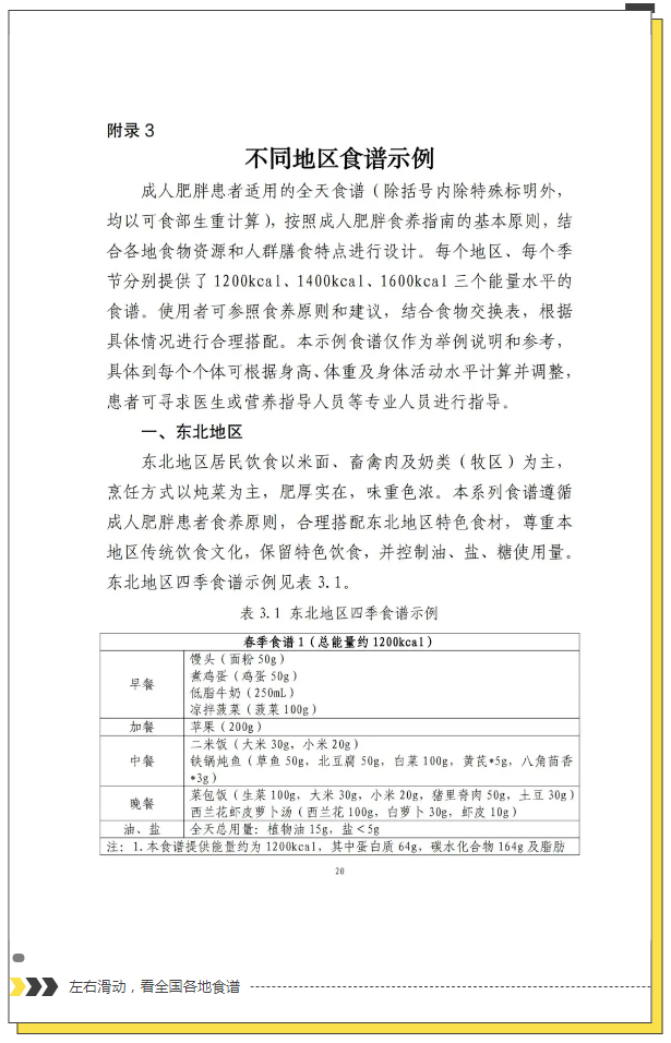
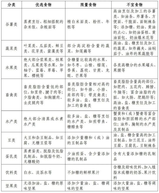
各类食物选择举例

来源:《成人肥胖食养指南(2024年版)》

策划:王宁

[ 编辑: 李健 ]
免责声明:文中图片如有版权问题请联系网站处理,谢谢。
广州
广东
社会
财经
国际
体育
热评
数说“十四五”广州民生的“人情味”,一老一小等民政服务暖人心

​12月23日,“‘十四五’广州成就”系列发布会——广州“十四五”健全社会保障体系新闻发布会在广州市新闻发布厅召开。

2025-12-23 14:20
今年广州已吸引超30万高校毕业生留穗来穗就业创业

​12月23日,广州市人民政府新闻办公室召开“‘十四五’广州成就”系列发布会——广州“十四五”健全社会保障体系新闻发布会(2025年12月23日年度第31场),市人力资源和社会保障局副局长林念在会上介绍,全市从业人员达1138.8万人。其中深入实施“百万英才汇南粤”行动计划,2025年吸引超30万高校毕业生留穗来穗就业创业。

2025-12-23 13:20

为进一步打通高技能人才和专业技术人才职业发展通道,构建双向互通、全面覆盖的人才评价体系,广州市人力资源和社会保障局于12月22日印发了《高技能人才与专业技术人才职业融合发展试点实施方案》。

2025-12-23 09:34
技能比拼展风采,关爱行动暖人心!越秀区2025年度环卫工人劳动技能竞赛别开生面

近日,在越秀区二沙岛艺术公园,一场别开生面的环卫工人劳动技能系列竞赛正如火如荼地进行着,参赛环卫工人个个全神贯注,手持葵苗、扎带等工具,熟练地捆扎制作扫把,动作行云流水,吸引了众多市民游客驻足观看。这是越秀区2025年度环卫工人劳动技能竞赛,不仅为环卫工人们提供了展示技能的舞台,更成为了推动环卫事业高质量发展的有力抓手。

2025-12-23 08:48
“小海豚”与广州共舞,“广式服务”闪耀盛会

珠江潮涌,盛会相逢。过去两个月,十五运会和残特奥会在人们记忆里留下了一幕幕鲜活的场景与瞬间。在这幅画卷中,一群被亲切称为“小海豚”的青年志愿者,以情绪高涨、能量满满的“青春显眼包”形象,成为这场体育盛事中最温暖、最动人的底色。

2025-12-23 04:19

​12月23日起,备受关注的广州聚龙湾太古里一期逐步开放!作为白鹅潭打造世界级商圈过程中首个开放的地标商业,同时也是粤港澳大湾区首座太古里项目,一座融合了自然、人文与艺术的世界级滨水商业地标正在揭开其神秘的面纱。

2025-12-23 04:19

​12月22日,海珠区2025年文商旅融合发展大会暨数字文娱产业招商推介会在国际媒体港东塔举行。大会重点推介了2026年广州海珠迎春花市项目。

2025-12-23 04:19

​近日,广东省生态环境保护委员会办公室正式通报2024年度广东省生态环境保护责任暨污染防治攻坚战成效考核(全面推行河湖长制工作考核)结果,广州市凭借持续改善的生态环境质量、系统有力的治理举措和显著的攻坚成效,连续六年获评“优秀”等次,并在全省考核中位居前列,以实打实的成绩书写了超大城市生态文明建设的持续答卷。

2025-12-23 04:19

12月22日,在由广州市住房和城乡建设局主办、广州市房地产行业协会承办的“幸福广州·共筑未来”——广州市房票政策宣传与市民互动活动中,广州市土地开发中心透露的数据显示,相比去年,今年房票安置工作取得突破性进展。

2025-12-23 04:19
增城从化抢抓引领区建设机遇 山水间绘出发展新画卷

去年,广东省委决定规划建设环南昆山—罗浮山县镇村高质量发展引领区。包括从化、增城在内的广州、惠州4县(区)由此迎来重大发展机遇。

2025-12-23 04:19

一缕柔纱,千年脉络。2025年12月22日至24日22点,由佛山传媒文旅集团视频中心承制的大型人文纪录片《大地云纱》将在央视中文国际频道(CCTV-4)《走遍中国》栏目全球首播。

2025-12-23 14:21
广东省“十四五”期间开工改造11000个老旧小区

记者今天从广东省住房和城乡建设厅获悉,“十四五”期间,全省累计开工改造11000个老旧小区,惠及居民230万户,累计完成投资273亿元,15条经验做法入选住房城乡建设部可复制政策机制清单。其中,2025年获批中央各项资金35.57亿元,创历史新高,新开工改造1600个小区。

2025-12-23 13:03
95分钟!湛江海鲜“坐”高铁“游”上广州餐桌

12月23日6:05,DJ7236次高铁确认列车从湛江北站准时发车,载着今天凌晨打捞上岸的生蚝、皮皮虾、膏蟹、马友鱼等新鲜渔获,一路疾驰。仅用时95分钟,7:40,列车稳稳停靠广州白云站。

2025-12-23 10:57
“更绿、更通、更省、更智”,佛山初步建成新型电力系统

走进日丰企业(佛山)有限公司,11套电池舱与电气一体机舱在冬日暖阳下熠熠生辉。这组柔性储能项目虽外观简约,能量却不容小觑。“日放电量可达31MWh,节约的电费相当于3000户家庭一天的用电总和。”企业相关负责人介绍。

2025-12-23 04:19
百千万见闻:生态瑰宝谋产业 山苍子变黄金果

初冬时节,清远市连南瑶族自治县、连山壮族瑶族自治县的深山里,漫山遍野的山苍子树挂满金黄果实,瑶族、壮族村民穿梭林间,熟练地采摘、装袋,空气中弥漫着浓郁的清香。

2025-12-23 11:13

12月22日,广东省人民政府新闻办公室举行“‘十四五’广东成就”河源专场新闻发布会。

2025-12-23 04:19
四个维度看广湛高铁 连接的不只粤西和大湾区 还有海南自贸港

​广湛高铁12月22日通车运营。这是一条广东省自主投资建设的技术最复杂、线路最长、投资最大的“超级高铁”,绝不仅仅是“广湛”这么简单。区域发展不平衡向来是广东经济的一大痛点,继2023年开通广汕和汕汕两条新线,打通粤东交通大动脉后,如今广湛高铁也建成通车,意味着粤西交通大走廊同样畅通。

2025-12-23 04:19

12月20日,2025中国公共关系发展大会在北京举行,揭晓了80个年度优秀公共关系案例。其中,广东打造的“十五运会”城市体育性格IP成功入选政府类别优秀案例,成为全国赛事公关创新的标杆范本。这场由粤港澳三地联合承办的体育盛会,不仅让运动热潮席卷大湾区,更用21座城市的特色体育名片,走出了一条“体育+品牌+民生”的发展新路。

2025-12-23 09:10

中国第一经济大省,何以继续走在前列?

2025-12-23 09:00
“最美旅游公路”成了致富路

森林、温泉、最美旅游公路、古村、民俗、千年中医药文化……当前,“百千万工程”在南昆山和罗浮山稳步推进,环南昆山—罗浮山县镇村高质量发展引领区建设同步实施,两座名山注定迎来全新的发展机遇。

2025-12-23 08:51

12月22日晚,众多网友反映快手直播间出现大量色情内容,包括播放淫秽影片、主播擦边低俗表演等,有的直播间直播观看人数上万。截至发稿,红星新闻记者注意到不少直播间已被封禁。

2025-12-23 10:39

今天,记者从国家文物局获悉,国家文物局成立工作组,就南京博物院文物管理中的有关情况开展核查。

2025-12-23 09:26

今天(12月23日),中东部的雨雪天气将继续发展,东北地区将现强降雪,黄淮及其以南大部阴雨持续。此外,未来三天中东部大部将现明显降温,东北、江南多地将创气温新低,需及时添衣。

2025-12-23 08:23

昨日,全国机器人租赁生态峰会暨擎天租平台发布会在上海举行。会上重磅发布了首个机器人租赁平台“擎天租”。该平台汇聚用户、租赁商、内容开发者与本体设备商等多方力量,定义RaaS(Robot as a Service)新时代,将高门槛的机器人使用场景转化为类似共享充电宝的便捷租赁模式,让企业和用户能按需便捷租用机器人。

2025-12-23 04:19

2026年度个人所得税专项附加扣除信息确认将在2025年12月31日截止,符合条件的居民个人,请及时通过个人所得税App进行信息确认。

2025-12-22 19:57
充电宝等产品的CCC认证标志将新增追溯二维码

记者22日从市场监管总局获悉,我国将对充电宝、燃气燃烧器具、电动自行车等高风险产品的CCC认证标志新增追溯二维码。自2026年3月起对部分产品开始试点,经一年过渡期后(2027年3月起)将扩大试点产品范围。

2025-12-22 19:06

近日,北京朝阳警方接报警称,有人在网络社交平台发布针对中国女篮教练员和运动员的不实视频信息。

2025-12-22 18:37
首次发现!地球深处或存有45亿年前的“时间胶囊”

近期,中国成都理工大学行星科学国际研究中心联合美国华盛顿卡内基研究所、麻省理工学院等,在《自然·地球科学》杂志发表突破性成果:科学家首次在地球深部地幔物质中发现了大撞击前原始地球的“化学遗迹”,表明地球内部可能保存着太阳系形成初期的“时间胶囊”。

2025-12-22 16:58
2026年贺岁纪念币和纪念钞来了,预约方式→

今天(22日)起,中国人民银行陆续发行2026年贺岁纪念币和纪念钞,其中纪念钞1张、双色铜合金纪念币1枚、金质纪念币1枚、银质纪念币1枚,均为中华人民共和国法定货币。

2025-12-22 15:32
呵护婴幼儿群体!我国拟立法促进规范托育服务

以法治之力,促托育之兴,解民生之忧。

2025-12-22 19:57

据网络平台实时数据,截至7月30日18时35分 ,2024年暑期档(6月-8月)档期总票房(含预售)突破75亿!《抓娃娃》《默杀》《云边有个小卖部》暂列档期票房榜前三位。

2024-07-30 18:56

7月25日,俞敏洪在微信公号发布《致东方甄选股东朋友的一封公开信》。

2024-07-26 12:34
上半年我国跨区域人员流动量324.1亿人次

上半年,交通运输经济运行持续向好、总体平稳,货运量、港口货物吞吐量、人员流动量等交通运输主要指标均实现较快增长。

2024-07-26 10:03
低至五折!大理、拉萨等热门目的地机票便宜了

​暑运期间,民航市场火热。记者了解到,这个暑期西北、西南等地区干支线增班最多。

2024-07-26 06:51

近日有消息称,人身险产品预定利率将再度“降档”。其中,传统型人身险产品的预定利率或将从3%下调至2.5%,这距离预定利率3.5%下调至3.0%还不足1年。

2024-07-26 04:20
“提前还房贷”再度升温,如何还款更划算?

伴随着一系列降息和房贷新政落地,当前首套房和二套房贷款利率均降至“3时代”,新增房贷与存量房贷利率差距加大,部分差距已高达100BP,同样是200万元房贷,总利息相差27万元左右。

2024-07-26 04:20

7月25日,在岸、离岸人民币对美元汇率上涨,且涨势盘中进一步扩大,均升破7.21关口,当日在岸人民币对美元涨超680个基点,离岸人民币对美元涨超580个基点,创下5月初以来的新高。

2024-07-26 04:20
六大行下调人民币存款利率 中小银行梯次跟进

今年首轮存款降息开启!昨日,工行、农行、中行、建行、交行、邮储六大国有银行集体宣布下调存款利率。

2024-07-26 04:20
东方甄选:主播董宇辉离职

7月25日,东方甄选在港交所公告,董宇辉已决定不再担任公司雇员及公司一个合并联属实体的高级管理层,该离任乃由于董宇辉的职业抱负、对彼其他事业的投入及个人时间安排,并于2024年7月25日生效。

2024-07-25 18:54

今天(25日),财政部率先披露2023年度部门决算,随后各中央部门将陆续公开2023年度决算情况,这是中央部门连续第14年向社会公开部门决算。

2024-07-25 13:15

2025年,“中国有约”国际媒体采访活动以“与中国同行,与机遇同行”为主题,邀请美国、德国、意大利、俄罗斯、哈萨克斯坦、委内瑞拉等多国媒体记者、网络名人、专家学者,与中国记者和自媒体人组成国际采访团,分赴山西、深圳、天津三地开展“沉浸式”参访。

2025-12-23 15:38

据日本媒体22日报道,日本新潟县议会当天批准了有关补充预算,将重启因地震于2012年关闭的日本最大的核电站——新潟县柏崎刈羽核电站。

2025-12-23 15:35

近日,中央档案馆公布了一批俄罗斯转交的苏联审讯日本731部队的解密档案材料,再次证实侵华日军实施细菌战是有组织、有预谋、自上而下成体系的国家犯罪。日本爱知学院大学文学部历史学科副教授广中一成日前在接受新华社记者专访时表示,日本侵华罪行不容辩驳,此次公布的档案对于进一步揭露731部队的罪行具有重要意义。

2025-12-23 15:34

针对日本首相高市早苗日前发表的涉台错误言论,一些日本政界人士表示强烈不满和批评。

2025-12-23 11:22

“禁止掉头”,是历史用无数惨痛代价立下的警示牌。道路不会宽恕逆行者,只会让他们翻车。殷鉴不远,谁开历史倒车,谁就会跌下悬崖,最终自取灭亡。

2025-12-23 11:16

日本首相官邸一名负责安全保障政策的高官18日扬言“日本应拥有核武器”,引发多方批评。

2025-12-23 15:47
福岛第一核电站核污染水排放已超13万吨

日本东京电力公司当地时间12月22日说,福岛第一核电站第17次核污染水排海工作当天结束。

2025-12-23 10:49

日本防卫大臣小泉进次郎22日在长崎市访问三菱重工造船厂,出席海上自卫队最新一艘“最上”级护卫舰的命名和下水仪式。

2025-12-23 10:37

日本首相高市早苗上台后,在试图改变日本战后安保政策方面的举动接连不断。近期有消息曝出,日本首相官邸一名负责安全保障政策的官员向官邸记者团表达了“日本应拥有核武器”的想法。

2025-12-23 10:36

21日,日本防卫大臣小泉进次郎前往长崎县佐世保市的陆上自卫队相浦驻地,出席当地离岛防卫专门部队“水陆机动团”的演习活动。其间,小泉对媒体宣称:“加强西南地区的防卫体系是一项紧迫的任务。”

2025-12-23 10:28
王治郅入选国际篮联名人堂,中国篮协发贺信

据@FIBA国际篮联 消息,2026国际篮联名人堂名单公布,中国男篮名宿王治郅入选。同时入选的还有德克·诺维茨基、苏·伯德、希度·特科格鲁等。

2025-12-21 22:48
2025广州马拉松赛各奖项揭晓,“一江两岸”赛道获赞

12月21日7时,天河体育中心万众瞩目,广汽丰田·2025广州马拉松赛迎着岭南晨光鸣枪开跑。

2025-12-21 11:35

2020年12月13日,在广州马拉松赛中,中国选手丁常琴以2小时35分21秒的成绩夺得国内女子组冠军。

2025-12-21 11:34
“广马”男子组国内第一的扎西次仁:广州赛道超棒,适合出PB!

在2025广州马拉松男子组赛事中,扎西次仁以2小时14分06秒的成绩获得总成绩国际组第三、国内组第一。扎西次仁表示,广州的赛道非常平坦,风景优美,非常容易出“PB”(个人最好成绩)。

2025-12-21 11:33
【广州马拉松】女子组国内头名:广州市民的“常琴加油”让我感动

广州马拉松女子组国内第一名丁常琴是第三次参加广州马拉松,这次她跑出了2小时35分40秒的成绩。她表示,广州市民的热情让她非常感动,一路上听到的“常琴加油”,让她非常感动。

2025-12-21 10:50
广马女子组:埃塞俄比亚选手包揽前三,中国选手前八名中占四席

在21日举行的广汽丰田·2025广州马拉松赛中,女子组竞争激烈,最终来自埃塞俄比亚的选手包揽前三名:Joyce Chepkemoi Tele以2小时22分40秒强势夺冠,Betelihem Afenigus Yemer以2小时27分52秒获得亚军,Chaltu Chimdesa KUMSA以2小时31分37秒取得季军。

2025-12-21 10:21
2025广马成绩喜人!男子组前八,中国选手占5席;女子组前八,中国选手占4席

在12月21日举行的广汽丰田·2025广州马拉松赛中,来自埃塞俄比亚的选手Afewerk Mesfin Woldetensae(沃德腾塞)以2小时12分23秒的枪声成绩夺得男子组冠军。

2025-12-21 09:50

国际网球诚信机构(ITIA)20日确认,中国网球运动员逄仁龙因操纵或企图操纵比赛,被处以禁赛12年并罚款11万美元(其中7万美元暂缓执行)的处罚。

2025-12-21 05:10

今天,中国乒乓球协会在官网发布《中国乒乓球协会关于举行洛杉矶奥运周期国家乒乓球队教练员竞聘的通知》,正式启动新周期国家队教练员公开竞聘工作。

2025-12-20 12:31
樊振东迎来欧冠首胜 晋级八强

今天凌晨,樊振东代表德国萨尔布吕肯俱乐部出战欧冠16强赛次回合,他单打打头阵,战胜霍多尔斯基,迎来自己的欧冠首胜。

2025-12-20 07:50

2025年中央经济工作会议恰逢“十四五”圆满收官与“十五五”开篇布局的历史交汇点,为确保“十五五”开好局、起好步指明了努力方向、提供了根本遵循。广州日报《理论周刊》特邀三位专家学者展开解读。

2025-12-23 14:39

​当今社会,个人信用作为一种无形资产,已是美好生活的“通行证”。随着个人信用的重要性日益凸显,信用修复也成为公众普遍关注的问题。22日,中国人民银行发布通知,实施一次性信用修复政策,支持信用受损但积极还款的个人高效便捷重塑信用。

2025-12-23 10:43

“没有人会对一捧土产生情感,直到自己亲手垒起了一座。”

2025-12-23 10:43

萤萤之光,可照旷野。

2025-12-23 10:27

中央党校(国家行政学院)习近平新时代中国特色社会主义思想研究中心研究员、中国式现代化研究中心主任张占斌近日在《经济日报》撰文指出:扩大开放合作优势,是经济韧性的全球延伸。

2025-12-23 14:38

习近平总书记指出,做好美育工作,要坚持立德树人,扎根时代生活,遵循美育特点,弘扬中华美育精神,让祖国青年一代身心都健康成长。艺术教育作为美育的核心组成部分,不仅关乎学生艺术素养与审美能力的培育,更承载着塑造健全人格、培养时代新人的重要使命。

2025-12-23 14:39

随着经济全球化深入发展,以物联网、大数据、人工智能为代表的数字技术正深刻重塑全球产业格局与供应链生态。与此同时,构建新发展格局也为民营企业带来了新的发展机遇。为提升供应链的效率、韧性和响应速度,走在前沿的民营企业往往需要对现有供应链网络进行全方位优化和升级,这种升级是内外诸多因素共同驱动的必然结果。

2025-12-23 14:39

近日《焦点访谈》曝光的社保补缴骗局,涉案金额过亿元,上千人受害。

2025-12-23 10:28

“你都不懂你怎么去管人家?我们干部就是‘多面手’,干部就要当‘万金油’,什么问题都能解决。”在日前召开的一个会议上,拉萨市委书记肖友才这句话引发广泛共鸣。

2025-12-23 10:37

日前,央视“财经调查”曝光,一些宣称卖“新品样衣”“大牌尾货”的直播间,其实是在大量低价销售二手旧衣服。商家用“微脏”“微瑕”的话术销售,只字不提二手属性。而这些旧衣的主要来源是城市小区的旧衣回收箱。

2025-12-23 10:42
04:19 “小海豚”与广州共舞,“广式服务”闪耀盛会
“小海豚”与广州共舞,“广式服务”闪耀盛会

珠江潮涌,盛会相逢。过去两个月,十五运会和残特奥会在人们记忆里留下了一幕幕鲜活的场景与瞬间。在这幅画卷中,一群被亲切称为“小海豚”的青年志愿者,以情绪高涨、能量满满的“青春显眼包”形象,成为这场体育盛事中最温暖、最动人的底色。

[详细]
04:19 广州聚龙湾太古里一期将逐步开放

​12月23日起,备受关注的广州聚龙湾太古里一期逐步开放!作为白鹅潭打造世界级商圈过程中首个开放的地标商业,同时也是粤港澳大湾区首座太古里项目,一座融合了自然、人文与艺术的世界级滨水商业地标正在揭开其神秘的面纱。

[详细]
04:19 海珠花市三大亮点“抢先看”

​12月22日,海珠区2025年文商旅融合发展大会暨数字文娱产业招商推介会在国际媒体港东塔举行。大会重点推介了2026年广州海珠迎春花市项目。

[详细]
04:19 广州房票政策推进加速 已发放房票使用率超七成

12月22日,在由广州市住房和城乡建设局主办、广州市房地产行业协会承办的“幸福广州·共筑未来”——广州市房票政策宣传与市民互动活动中,广州市土地开发中心透露的数据显示,相比去年,今年房票安置工作取得突破性进展。

[详细]
21:04 广州两处旧街区骑楼改造为安居公寓
广州两处旧街区骑楼改造为安居公寓

22日下午,广州安居集团“悦享·梦想家”骑楼焕新改造竣工活动在海珠区南华西路134号举行,标志着南华西、同福西两处骑楼改造示范项目顺利完工。

[详细]
19:56 ​旋转木马、过山车都来啦!海心沙嘉年华即将开启
​旋转木马、过山车都来啦!海心沙嘉年华即将开启

记者获悉,由广州美高梅文旅运营的广州海心沙INNO嘉年华将于12月25日试运营,27日正式开启。

[详细]
19:51 “黄马”周日开跑!部分道路分时分段交通管制
“黄马”周日开跑!部分道路分时分段交通管制

2025黄埔马拉松赛将于12月28日(星期日)鸣枪开跑。记者12月22日从公安机关交通管理部门获悉,为保障比赛的顺利进行及比赛期间道路交通安全有序,比赛期间将对部分道路分时、分段采取临时交通管制措施。

[详细]