中新网5月12日电 近日,张小泉的两名实控人张国标、张樟生被“限高”,引发关注。
5月10日,张小泉发布公告称,截至公告披露日,公司日常经营活动一切正常。相关公司已对该笔债务提供足值抵押、质押物,并正在积极和债权方沟通和解方案。
公司将于2024年5月20日召开股东大会进行换届选举,出于审慎考虑张樟生未被提名为下一届董事候选人,换届后,其将不再担任公司董事职务。
两名实控人被“限高”
据中国执行信息公开网信息,5月8日,张国标、张樟生,因未按执行通知书指定的期间履行生效法律文书确定的给付义务,被限制高消费。信息显示,申请人为长安银行股份有限公司杨凌示范区支行(简称“长安银行杨凌支行”),涉及借款合同纠纷案件。同花顺APP显示,5月9日,张小泉股价下跌1.31%,5月10日,下跌1.12%。
5月10日,张小泉股份有限公司(简称“张小泉”)发布公告,对公司实控人张国标、实控人兼董事长张樟生被“限高”的原因作出了解释。

图自张小泉公告
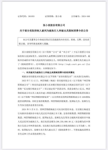
该公告称,2023年7月12日,网营物联(杨凌)供应链有限公司(简称“网营物联杨凌公司”),因项目建设需要与长安银行杨凌支行签订固定资产借款合同,借款金额为3亿元。网营物联杨凌公司以其土地及在建工程提供抵押担保,杭州网营物联控股集团有限公司(简称“网营物联控股集团”)以其所持有的网营物联杨凌公司100%股权提供质押担保。同时,富春控股集团有限公司(简称“富春控股集团”)、网营物联控股集团、张国标、张樟生等各方,提供连带责任担保。
2024年5月8日,因网营物联杨凌公司未及时偿付本息,富春控股集团、网营物联控股集团、网营物联杨凌公司、张国标、张樟生等各方,被陕西省咸阳市中级人民法院列为被执行人,执行标的金额约2.98亿元;同时,张国标、张樟生等人被出具了《限制消费令》。
天眼查网站显示,张国标持有富春控股集团80%的股份,张樟生持有富春控股集团20%的股份。富春控股集团持有网营物联股份有限公司40.37%的股份,网营物联股份有限公司全资持股网营物联控股集团,网营物联控股集团全资持股网营物联杨凌公司。
张小泉2023年年度报告显示,张小泉的实控人有三名:张国标、张樟生和张新程。据媒体此前报道,张国标和张樟生为兄弟关系,张国标和张新程为父子关系。
张国标于2018年5月至2022年12月期间任公司董事长。2010年3月至今,任富春控股集团董事长。张樟生于2022年12月至今任公司董事长。2011年4月至今,任富春控股集团副董事长、总经理。

图自天眼查网站
董事长将换人
两名实控人被“限高”,是否会对张小泉产生影响?
张小泉公告称,截至公告披露日,公司日常经营活动一切正常。网营物联控股集团、网营物联杨凌公司已对该笔债务提供足值抵押、质押物,并正在积极和债权方沟通和解方案,暂不存在执行控股股东及张国标、张樟生直接或间接持有的公司股票的可能。
据了解,张国标、张樟生及富春控股集团,通过杭州张小泉集团有限公司(简称“张小泉集团”)间接持有公司的股票。截至公告披露日,张小泉集团所持有的公司股份尚处于锁定期,其所持有公司的99.90%的股份已被质押,尚未受到上述案件的影响,暂不存在被冻结或被执行的情况。
张小泉表示,公司已督促张国标、张樟生及富春控股集团积极与执行申请人沟通协调处理相关事宜,寻求最佳解决方案,争取尽快履行给付义务,化解偿债风险,如后续有进一步解决方案或其他风险,及时告知公司。
此外,该公告称,如实控人不能妥善解决债务纠纷、资信情况进一步恶化或引发其他诉讼,将可能导致张小泉集团持有的公司股票被强制执行或冻结,公司届时可能面临控制权不稳定或变更的风险。
同时,如债务人在与债权人沟通协调后仍未能及时清偿,张樟生作为连带责任担保人之一,存在不符合《公司法》第146条规定的董事任职资格的情形。公司将于2024年5月20日召开股东大会进行换届选举,出于审慎考虑张樟生未被提名为下一届董事候选人,换届后,其将不再担任公司董事职务。

图自张小泉2023年年度报告
张小泉财报显示,2023年,张小泉实现营业收入约8.11亿元,同比下降1.82%;归属于上市公司股东的净利润约2511.83万元,同比下降39.48%。2024年第一季度,张小泉实现营业收入约2.13亿元,同比增长11.38%;归属于上市公司股东的净利润约766.22万元,同比下降9.58%。
(中国新闻网)























































