中国证券业历史性一刻,国泰君安和海通证券两大头部券商拟筹划合并!9月5日晚间,国泰君安和海通证券双双官宣,拟筹划重大资产重组,股票9月6日起停牌。
本次国泰君安证券、海通证券的合并,是新“国九条”实施以来头部券商合并重组的首单。按照2023年数据计算,国泰君安证券、海通证券合并后新机构的总资产、归母净资产将分别达1.68万亿元、3300亿元,均处于行业首位,证券业“超级航母”即将诞生。


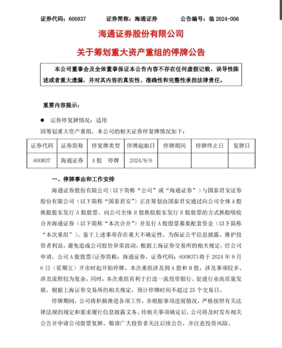
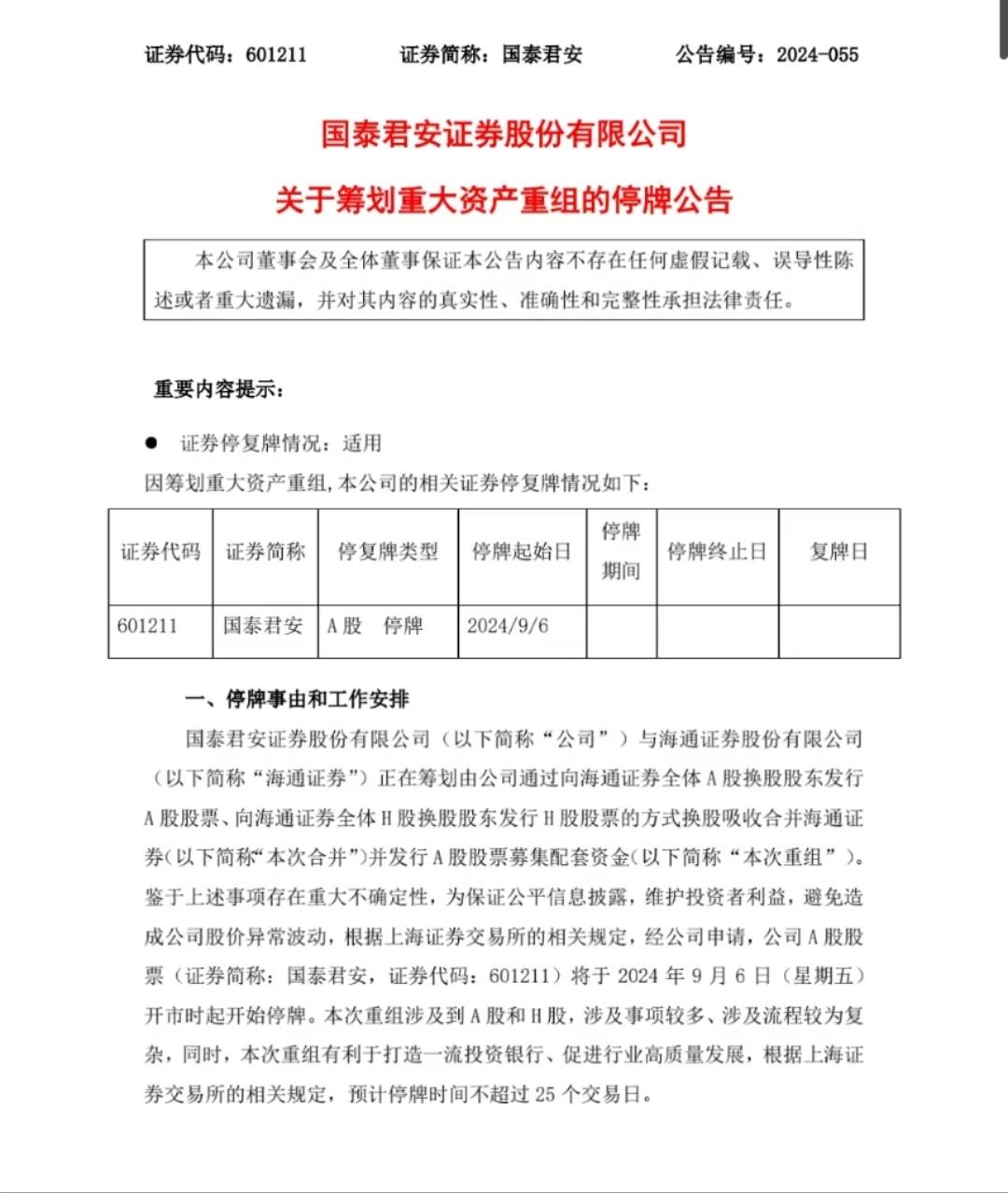
公告显示,国泰君安证券股份有限公司与海通证券股份有限公司正在筹划由国泰君安证券通过向海通证券全体A股换股股东发行A股股票、向海通证券全体H股换股股东发行H股股票的方式换股吸收合并海通证券并发行A股股票募集配套资金。
鉴于上述事项存在重大不确定性,为保证公平信息披露,维护投资者利益,避免造成股价异常波动,根据上海证券交易所的相关规定,经申请,国泰君安、海通证券A股股票将于2024年9月6日(星期五)开市时起开始停牌。公告称,本次重组涉及A股和H股,涉及事项较多、涉及流程较为复杂,同时,本次重组有利于打造一流投资银行、促进行业高质量发展,根据上海证券交易所的相关规定,预计停牌时间不超过25个交易日。
文/广州日报新花城记者:赵冬芹
广州日报新花城编辑:李光曼





















































