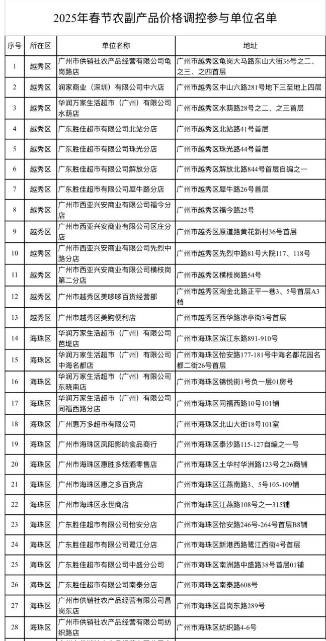
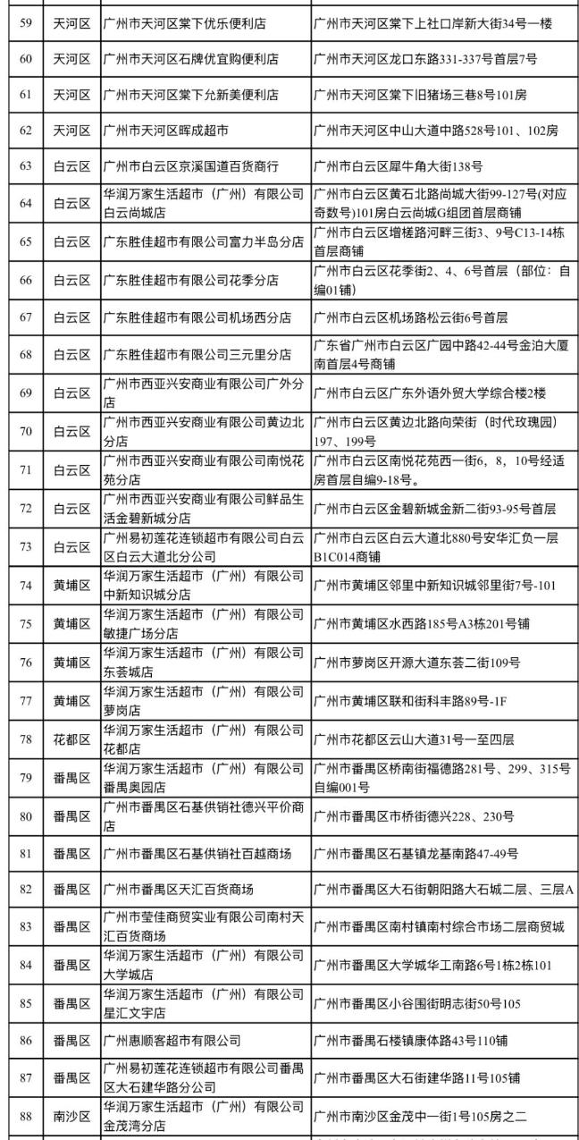
1月24日-28日,广州市发展改革委组织市供销社、西亚兴安等90多家农副产品价格调控企业库单位,开展春节农副产品价格调控。调控期间,价格调控企业库单位将以低于市场零售均价15%以上的价格销售新鲜蔬菜,以低于市场零售均价5%以上的价格销售大米、食用油、猪肉、鸡蛋、家禽等农副产品。
镜头1:
平价肉菜粮油价廉物美、备货充足
1月24日上午10时左右,记者走进小鲜驿站(龟岗店),店内热闹非凡,平价商品摊位前都放置了绿色笑脸标签,很多市民前来挑选购买。

“店里有本地菜心、大白菜、鸡蛋、瘦肉、丝苗米等29个单品参与平价销售。”小鲜驿站(龟岗店)店长李关略表示,近期蔬菜产地天气好,蔬菜价格比往年低,加上本次进行平价销售,蔬菜非常便宜。例如,白萝卜仅售0.99元一斤,比菜篮子价格便宜50%左右。

“猪肉也很便宜,店内销售的都是梅花猪,品质很好。今天进货了2条生猪,比平时多半条。”李关略介绍。五花肉、瘦肉、排骨价格分别为12.8元/斤、14.8元/斤、26.8元一斤,比菜篮子价格便宜5%左右。

“我们提前加大了储备,目前已储备了10天的民生商品供应量,供应非常充足。”广州市供销社农产品公司相关负责人介绍。市供销社在白云江高建设了5000平方米的配送中心,还有200平方米的冷库。“一旦门店内的平价商品售卖完了,可以在40分钟内补货,市民不用担心买不到。”
镜头2:
买平价商品认准绿色笑脸标签
随后,记者来到西亚兴安(福今路店),超市内专门设置了平价商品蔬菜专区、肉类专区、粮油专区,汇集了29个品种。店内还张贴了平价农副产品价格对比表,详细介绍了每个品种的平价价格、菜篮子价格、降价幅度,让消费者消费得明明白白。


“大家来购买平价商品请认准这种绿色笑脸标签,会比菜篮子价格便宜。我们针对顾客购买量大的品类,进行大幅降价让利销售。”西亚兴安营运部经理陈小龙介绍,如山东大白菜仅售1.28元一斤,比菜篮子价格便宜50%以上;土鸡蛋价格5.68一斤,比菜篮子价格便宜11%;白条鸡(黑凤鸡)18元一斤,比菜篮子价格便宜7%。“平价粮油、肉菜很受消费者欢迎,以福今路店为例,上午白萝卜的销量比平时增加了2~3倍。”陈小龙说。

“我经常过来买菜,发现店内很多肉菜品种比平时便宜,比如菜心、上海青等。”市民黎女士表示,她这次买了瘦肉、菜心等,过两天再来备年货。

据悉,西亚兴安共有25家门店参与平价销售,每家门店均加大了民生商品储备,备货量是往常的1.5倍。
举措1:开展监测预警,强化分析研判
广州市发展改革委相关负责人介绍,依托广州市价格监测预警系统以及农业农村、商务、市场监管部门的监测机制,密切关注粮油肉蛋菜果奶等重要民生商品市场供应和价格变化,高度关注节日需求、天气变化对生产、流通、供应的影响,加大市场巡查力度,加密价格监测频次。重点开展“菜篮子”等重要民生商品和酒店住宿等重点民生服务价格监测,确保及时发现问题苗头,提前进行预判预警和前期处置。
举措2:落实调控措施,确保供足价稳
在确保供足价稳方面,广州市发展改革委积极落实猪肉、粮食、食用油等重要民生商品政府储备规模,确保储备储得足、调得动、用得上。加强粮油、猪肉等政府储备物资管理,落实好成品粮油政府储备制度。
目前全市粮油、猪肉库存储备充足,储备粮可满足全市口粮消费7个多月,储备食用油可满足全市食用油消费2个月。密切关注市场供应和价格情况,组织承储企业做好应急工作准备,做好粮油应急供应保障。同时,协调大型商贸流通保供企业加大节日期间的备货力度。
同时,做好产销衔接。加强对江南果菜市场等农产品批发市场,华润万家、沃尔玛等大型商超等骨干流通主体指导,组织做好产销衔接、货源调配及物流配送工作。严格落实鲜活农产品运输绿色通道政策,促进鲜活农产品快速有序流动,确保百姓餐桌绿色、优质、安全供给。
此外,组织市场巡查。为确保各项保供稳价政策落实到位,广州市发展改革委会同各区发改局,赴粮食企业、大型商超、农贸市场等实地督导检查春节期间市场供应、价格秩序等情况,倡议商家加大供应、备货力度,确保春节期间物资供应不断档、不脱销。
举措3:实施兜底保障,守住民生底线
密切跟进月度物价指数变动情况,落实社会救助和保障标准与物价上涨挂钩联动机制,及时启动、足额发放价格临时补贴。
2024年全年已累计发放补贴约2956.7万元,惠及困难群众约32.5万人次,有效缓解物价上涨对困难群众基本生活的影响,切实兜好基本民生底线,让困难群众切实对党和政府的温暖关爱可感可及。




文/广州日报新花城记者:刘春林 通讯员 穗发宣
图/广州日报新花城记者:苏俊杰

























































