2025年4月25日,证监会IPO辅导公示系统显示,粤芯半导体技术股份有限公司(以下简称“粤芯半导体”)向广东证监局提交IPO辅导备案,正式启动A股上市进程,辅导机构为广发证券。这将是广东全力打造中国集成电路“第三极”的标志性事件。

▍18个月实现“从无到有到量产”
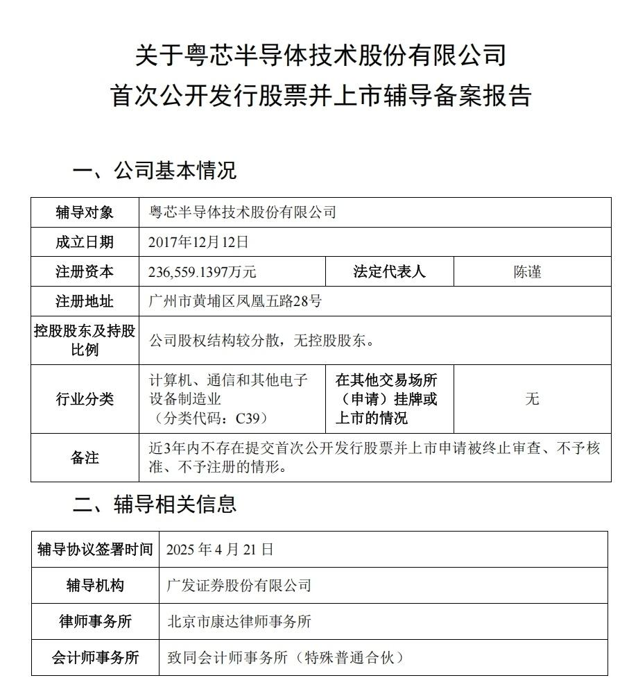
粤芯半导体是广东省本土自主创新的“国家高新技术企业”,也是粤港澳大湾区全面进入量产的12 英寸芯片制造企业,被喻为“广州第一芯”。
粤芯半导体成立于2017年12月,注册资本23.66亿元,总部位于广州市黄埔区。
落户广州后,2018年3月打桩、10月主厂房封顶、2019年3月设备搬入,6月生产设备调试完毕开始投片,9月两个工艺平台开发完毕、通过可靠性验证,并开始爬坡“量产”……仅仅用了18个月,粤芯半导体便实现“从无到有到量产”的突破,并一举改写了广州“缺芯”历史,创下了黄埔速度、广州速度。

从消费类芯片制造起步,粤芯半导体通过逐步升级进入工业电子领域,进而在汽车电子领域形成差异化竞争优势,致力于未来在高端模拟芯片的特定细分化市场取得突破。目前,企业专注于物联网、汽车电子、工业控制、5G等应用领域。粤芯半导体项目计划分为三期进行,三期建设全部完成投产后,将实现月产近8万片12 英寸晶圆的高端模拟芯片制造产能规模。
2022年,粤芯半导体首度登榜《胡润全球独角兽榜单》,成为集成电路行业的超级独角兽,并连续三年稳坐榜单。

▍广州半导体与集成电路实现跨越式发展
从“缺芯”到“造芯”,广州半导体与集成电路产业近年来实现了跨越式发展。
根据广州市统计局数据显示,2024年集成电路产业全年实现规上工业增加值同比增长25.8%,模拟芯片、集成电路圆片产量分别增长23.7%、68.9%,产业向新力不断增强。
当前,广州全力打造“12218”现代化产业体系,其中的“21”包括了15个战略性产业集群和6个未来产业,半导体与集成电路属于其中一项战略先导产业。
广州在2020年、2022年、2024年先后出台多项措施,从创新能力、生态培育、应用推广、产业服务等方面支撑产业发展。规模1500亿元的广州产业投资母基金、500亿元的广州创新投资母基金持续发挥引导作用,为产业发展提供源头活水。
目前,广州已初步形成以黄埔为核心,南沙、增城为两极的“一核两极多点”产业布局,拥有泰斗微电子、高云半导体、安凯微等行业领先企业,粤芯、增芯、芯粤能、芯聚能等项目持续强化“广东强芯”的广州特色,向着打造国家集成电路产业发展“第三极”核心承载区的目标阔步向前。
▍黄埔集聚集成电路企业超150家
以粤芯为龙头,截止去年年中,广州开发区、黄埔区集聚集成电路企业超150家,企业数量占广州市近九成,集“芯片设计—晶圆制造—封装测试—设备材料零部件—终端应用”于一体的全产业链更加完善。
在粤芯所在的中新广州知识城,这里打造芯片产业制造区,已规划建设13.2平方公里的湾区集成电路产业园,形成“万亩芯园、一心三园”规划布局,粤芯、深南电路、兴森半导体等重大制造项目相继落地,产业生态正加速成形。
该区引进许宁生院士、赵宇亮院士、郝跃院士、谢毅院士、张洪杰院士等10余个专家团队,集聚集成电路专业人才超3000名,并与西安电子科技大学共建研究院、研究生院,聚焦微电子、信息通信等重点学科,形成三年2000名专业人才培养规模。
与此同时,粤港澳大湾区国家技术创新中心、大湾区集成电路与系统应用研究院、广东粤港澳大湾区黄埔材料研究院、大湾区纳米科技创新研究院、广州第三代半导体创新中心等重大科研机构纷纷落地黄埔。
接下来,广州开发区、黄埔区将以技术创新、模式创新和体制机制创新为抓手,瞄准特色工艺、智能传感器、关键材料设备零部件等方向,立足市场、补齐短板、错位发展,推动国产化替代,保障供应链安全,继续大力支持集成电路产业高质量发展。
文/广州日报新花城记者:何瑞琪
图/广州日报新花城记者:何瑞琪 通讯员:李剑锋
部分图片来自粤芯官网

























































