2月8日,河北的宠物主鲍女士反映,她家的阿拉斯加犬“神舟”因为咬伤主人,被送往训狗师潘宏处驯化期间成为网红狗。因为“潘宏训狗导致狗狗死亡”事件发酵,她想取回自己的狗,被要求签订“天价赔偿合同”。“根据合同,如果我上传狗狗视频,或者用它直播带货、接广告,要赔偿100万元。”
对此,潘宏训狗基地工作人员表示,团队不愿意鲍女士利用这条狗炒作谋利,潘宏现在处于风口浪尖,担心这条狗在网上受到关注形成新的压力。
鲍女士称,不会签订这份霸王合同,将通过法律途径取回自己的狗。
“神舟”咬伤主人被交给潘宏驯化
鲍女士介绍,“神舟”是一条3岁的阿拉斯加犬,体重有七八十斤。平时性格温顺。2024年10月初,狗狗咬伤了家里人,朋友推荐她关注了“潘宏爱玩狗”账号,之后联系上了潘宏团队工作人员。该工作人员表示训狗不收费用,但托运需要自行付费,并推荐了负责动物托运的付某对接。
两天后,鲍女士也被“神舟”咬伤,头部伤情严重。在治疗期间,鲍女士再次联系上述工作人员,询问对方是否可以接收狗狗。聊天记录显示,鲍女士细心交代了狗的情况,叮嘱工作人员不要被伤到。随后,负责托运事宜的付某告诉鲍女士,这种情况的狗如果不训好,以后就养不成了,潘宏花点时间可以把它训过来。鲍女士表示自己被咬怕了,潘宏能给狗找个归宿也好,总比安乐死了好。对方则表示,等狗驯化好了,如果她确认不想要了,潘宏可以负责狗的生老病死,如果她想要回狗狗,也可以还给她。
期间,鲍女士将打码的伤情照片发给了对方,并付费800元将狗托运发给潘宏团队。
10月16日,潘宏发布视频,展示了接收、训化“神舟”的过程。视频持续了夸张的风格,以“把主人的天灵盖咬开了”为标题,并且发布了鲍女士的那张伤情照片。视频中演唱了一句“掀起了你的盖头来”,还植入了一条手机回收的广告。这条视频赞、评、转将近200万,是当月流量最高的一条视频。

鲍女士称,她的狗因为相关视频和直播成为网红狗,但潘宏发布伤情照片未经过她同意,用“掀开天灵盖”的夸张措辞,以及评论区对她的质疑、调侃,都让她感觉不舒服。她在评论区留言解释后,不少网友追到她的账号调侃、攻击。
鲍女士称,此后几个月她一直放心不下狗狗,多次询问它的情况,一个网名为“老叔”的工作人员表示,如果她想要狗狗,可以发还给她。“2025年1月中旬,潘宏在训狗过程中出现狗狗死亡。那条名叫艾特的狗也是网红狗,我担心我的狗,想把它要回来。春节前,我跟‘老叔’沟通,他说会把狗狗退还给我。”
鲍女士还称,她发布的内容客观属实,但还是受到大量网友辱骂,认为她在替潘宏洗地。“因为这些事,我受到不同立场的网友反复网暴,非常痛苦,经常睡不着觉。”

索要宠物狗被要求签违约合同
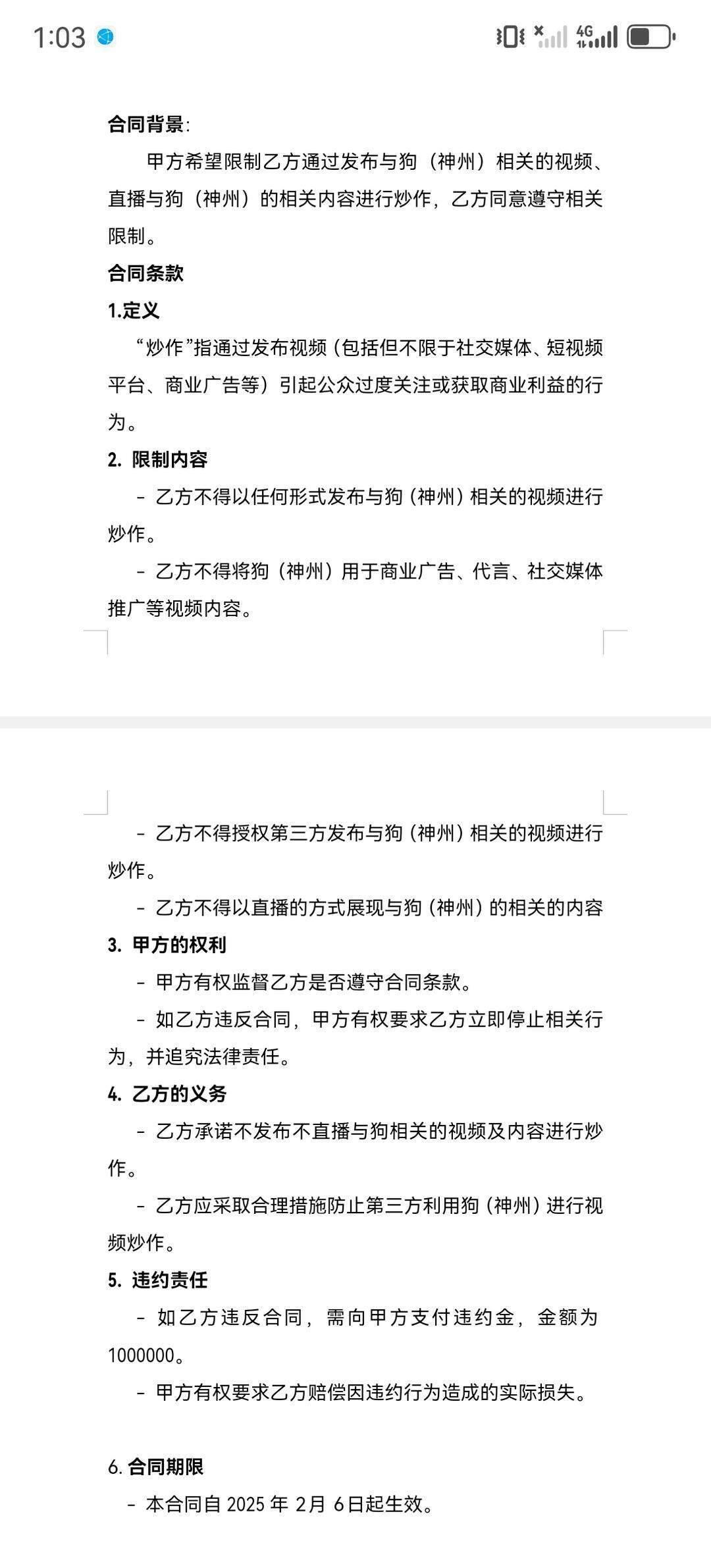
鲍女士称,在这段时间沟通中,对方承诺春节后将狗退还。“2月6日晚,负责宠物托运的付某发给我一份后续处理的合同,要求我签订后才能退还狗狗,如果违反合同条款,要赔偿潘宏100万元。”
记者看到,这份《关于阿拉斯加神州的后续处理合同》中,甲方为王某,条款要求乙方不得通过视频发布、直播、第三方发布、商业广告推广等方式炒作与“神州”相关的内容,不能引起公众过分关注或获取商业利益。
鲍女士称,她以前也爱拍摄和发布狗狗的视频上传网络,这个合同侵犯了她的权利,相当于是完全禁止这条狗出现在网络上。为此,她与“老叔”在微信发生争执。对方认为她不讲良心,如果退还狗狗,将要追讨寄养费。
鲍女士称,合同中的“王某”是“老叔”的真名,她将这份合同上传网络,她的社交账号再次出现攻击、谩骂留言。

“他用我的狗拍视频、接广告谋利,没经过我的同意。我自己发条朋友圈发条抖音就要赔偿100万元,或者朋友拍了、发了,我也要赔偿。他们认为狗狗被他们捧成网红了,我自己拍摄上传就是蹭他们流量。”鲍女士称,她已针对网暴情况报警,准备通过法律途径拿回狗狗。
2月8日,记者电话联系了付某。付某称,鲍女士求助时几次表示不要这条狗,后续沟通过程中潘宏团队也一直表示可以退还狗,只要鲍女士签了那份合同,随时可以把狗退还给她。

“以前有的人把狗狗要回去之后,开始拍视频吸粉、直播带货,潘宏不愿意出现这种情况。潘宏因为这次狗狗死亡的事件承受很大压力,也担心她继续拍摄上传‘神舟’的视频,舆论会再次关联这次的事件造成压力。”付某称,他不是潘宏基地的员工,这些想法是“老叔”告诉他的,他也不理解鲍女士为什么不能低调养狗,为何想拍摄视频上传网络。
“老叔”王某表达了同样的意见,他说这份合同只是为了限制鲍女士不要用狗炒作,“或者再等一两个月,等网络热度下去了,不签合同也可以把狗还给她。”
王某表示,没有把这些顾虑讲给鲍女士,是担心跟她讲什么内容她都会发帖。
鲍女士表示,此前王某要求不要透露聊天记录,她一直遵守,是王某破坏了相互的信任,“我不同意延迟归还,万一狗受伤了、死亡了呢?我准备用法律手段拿回狗狗。”

























































