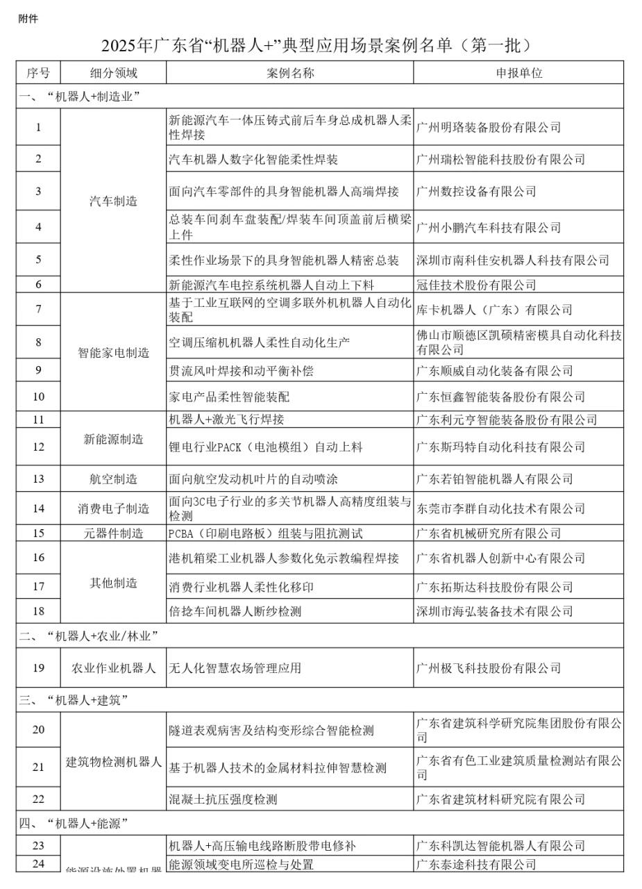
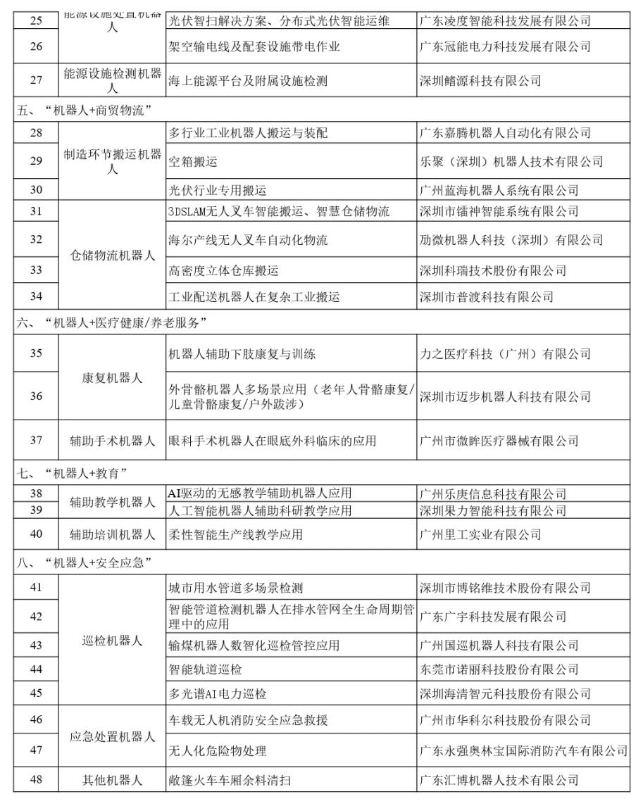
推广“机器人+”典型场景案例是机器人产业从“能用”走向“好用、管用、耐用”的关键一步。7月15日,广东省工业和信息化厅公布了2025年“机器人+”典型应用场景案例(第一批)名单,共48个案例入选。
据悉,“机器人+”典型应用场景征集工作旨在面向经济发展和社会民生改善需求,围绕新技术新产品,遴选有一定基础、应用覆盖面广、辐射带动作用强的重点领域,聚焦典型应用场景和用户使用需求,开展从机器人产品研制、技术创新、场景应用到模式推广的系统推进工作。此次入选的“机器人+”典型应用场景涵盖制造业、建筑、能源、医疗健康、教育、应急安全等8大细分领域,为促进机器人技术创新和推广应用提供了“看得见、算得清、可复制”的实践样板。


文/广州日报新花城记者:丁雄























































