让AI在筛查中跑在疾病前面,实现心血管病、阿尔茨海默病、脑卒中等重大疾病的早发现、早干预;让AI在诊断中成为医生的“智慧助手”,快速解析影像与病理,减少误判疏漏;让AI在治疗中赋能精准决策,依托智能机器人、大型和AI智能体,推动个性化与标准化治疗协同并进……
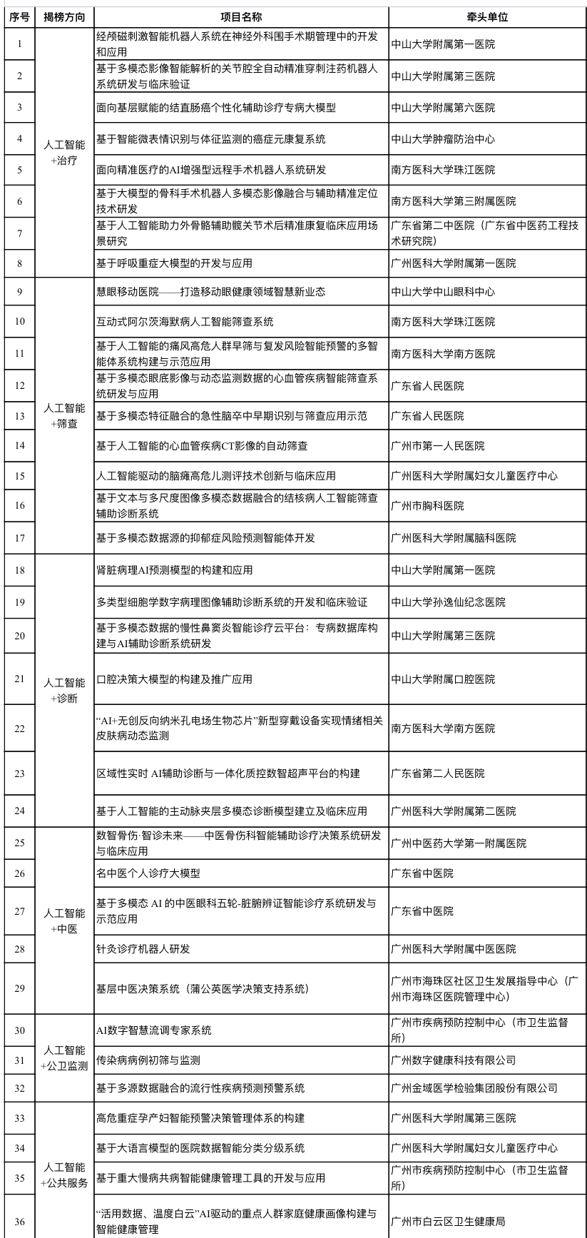
今天上午,广州市人工智能医疗健康行业应用创新项目揭榜挂帅活动在广州市卫生健康委举行。聚焦人工智能在筛查、诊断、治疗、中医、公卫监测、公共服务等六个方向的36个项目入选(名单见文后),28家揭榜单位将在一年的时间内进行攻关。市卫生健康委方面表示,期待以“揭榜挂帅”为起点,用创新破解难题、用技术赋能服务,让人工智能为广州医疗注入健康动能,真正成为提升诊疗效率、优化健康服务的“加速器”,为人民群众带来更智能、更优质、更贴心的医疗体验。


聚焦AI在六大领域的应用 36个创新项目入选
据介绍,广州市人工智能医疗健康行业应用创新揭榜挂帅活动前期征集超过200多个项目,活动现场正式公布了揭榜名单,围绕筛查、诊断、治疗、中医、公卫监测、公共服务等六大方向,共入选36个项目,共28家揭榜单位被授予帅牌,揭榜攻关期为名单公布之日起1年。
呼吸系统疾病是常见病,呼吸重症患者年龄往往年纪较大、合并多种疾病,病情复杂多变、进展迅速,如何准确识别判断、提前预警,避免中度病人转成重症,对重症患者提前干预、减少进入ICU的可能?在本次“揭榜挂帅”活动中,广州医科大学附属第一医院“基于呼吸重症大模型的开发与应用”是入选项目之一。该院党委副书记、院长黄锦坤介绍,该项目由医院全程参与研发,同时也有数据模型研发企业参与,医工融合在这个过程中非常重要,“哪些监测数据才能够帮助我们准确识别判断?我们提出了监测的大模型框架,对监测数据指标、数据的应用提出不断地优化和调整,根据监测结果的特异性、敏感性来评估数据。通过大预测模型的建立,可以精准鉴别、提高风险识别能力,使一些治疗关口前移,提升医疗质量、节约医疗资源。”
近期基孔肯雅热疫情的出现,使急性传染病监测、防控又备受关注。记者梳理“揭榜挂帅”入选名单发现,广州数字健康科技有限公司牵头的“传染病病例初筛与检测”项目也在列。据介绍,该项目可以联动本地医疗机构、疾控中心、生物医药企业,形成“数据+平台+服务”的闭环;希望通过AI+大数据技术(如症状监测、时空传播模型等)实现社区级或重点场所的初筛,以提升传染病监测的灵敏度。
揭榜单位将获得多维度支持
广州市卫生健康委员会信息与统计处处长华军介绍,本次“揭榜挂帅”聚焦医疗健康领域的“卡脖子”难题,以临床需求为导向,遴选一批技术领先、应用前景广阔的创新团队和项目,旨在通过针对性的遴选与培育,推动人工智能技术真正融入临床一线,切实解决医疗实践中的实际问题,并汇聚各方创新力量,突破一批制约医疗智能化发展的核心技术,最终将广州打造成为医疗智能化发展的新高地,为全国AI医疗发展提供具有岭南特色的“广州方案”。
本次揭榜挂帅活动将为揭榜单位提供多维度支持。在政策层面,入选项目将获得配套政策支持,持续优化创新环境;数据层面,依托广州卫生健康行业可信数据空间,在保障安全与隐私的前提下,精准供给医疗健康数据,破解“数据流不动、用不好”的难题;算力层面,借助市卫生健康大数据中台及行业可信数据空间的高性能智算资源,支撑人工智能模型训练与数据分析高效开展。另外,优秀成果将纳入区域应用试点,并优先推荐至省和国家,打造人工智能应用标杆示范。
建立跟踪机制定期评估进展 确保揭榜项目按计划落地
广州作为国家重要的中心城市和科技创新枢纽,正加速构建“12218”现代化产业体系,市卫生健康委、市“人工智能+生命健康”专班办公室积极谋划“人工智能+生命健康”布局,借助卫生健康大数据中台、行业可信数据空间等数字化底座支撑,不断探索人工智能技术在广州医疗健康领域的创新应用,率先把数据要素转化为新质生产力。
2025年,数字中国建设重点部署“人工智能+”行动。此次活动是响应这一部署的具体实践,更是推动医疗健康事业高质量发展的关键举措。市卫生健康委表示,将建立揭榜项目跟踪机制,定期评估进展,确保项目按计划落地,加速技术成果向临床实践转化,持续推动人工智能技术在医疗健康领域的深度应用,为广州医疗健康事业高质量发展注入持久动能。
人工智能医疗健康行业应用创新揭榜挂帅入选项目清单

文/广州日报新花城记者伍仞 通讯员穗卫健宣
图/广州日报新花城记者伍仞 通讯员穗卫健宣

























































