中国疾控中心信息显示,当前全国流感已进入快速上升阶段。其中,全国报告的托幼机构、学校流感聚集性暴发疫情的数量,显著增加。
广东省监测数据也表明,广东已进入流感流行期。
关于当前流感季,十个快问快答,一起速览↓
关于今年流感季特点
Q1:今年流感季提前了吗?
广州已进入流感疫情季节性流行阶段,较往年(多在12月中下旬到1月初)要早,流感疫情正呈上升趋势,整体上处于中流行水平。
Q2:当前流感病毒是什么亚型?
广州流感流行趋势与全国、全省情况一致,主要流行毒株为甲型H3N2亚型。
甲型H3N2亚型近两年未在国内大范围流行,这意味着公众对其的免疫力相对较低,更易感染。
Q3:今年流感高峰何时到来?
预计今年秋冬季我国流感疫情高峰,可能出现在12月中下旬和明年1月初。
Q4:流感病毒会进化得越来越强吗?
现阶段检出的病原体均是常见已知病原体,没有发现未知病原体或者由此病原体导致的新发传染病。

图/广州日报新花城记者:陈忧子
关于流感的科学防护
Q5:如何区分流感和感冒?
流感不是普通感冒!有可能发展为肺炎等严重并发症,不能掉以轻心。
从症状上看:
流感是对“全身系统”的猛烈攻击——一上来就高烧(常飙到39℃以上),浑身肌肉酸痛,头痛乏力不想动。
普通感冒主要“折腾”鼻子和喉咙——鼻塞、流鼻涕等呼吸道症状突出。
Q6:日常如何做好预防?
戴口罩——前往人多拥挤、通风不良的公共场所时,建议佩戴口罩。
勤洗手——接触公共物品、打喷嚏、饭前便后,使用肥皂和流动水洗手,或使用含酒精的免洗洗手液。
多通风——每天开窗通风2—3次,每次不少于30分钟,保持室内空气流通。
Q7:现在接种流感疫苗来得及吗?
现在正是接种流感疫苗的关键期。所有≥6月龄且无接种禁忌的人,都应接种流感疫苗。
“三价”和“四价”流感疫苗,均可对甲型H3N2流感病毒感染,提供抗体保护。
广州市民可通过“广州疾控i健康”微信公号或前往社区卫生服务中心,预约接种。

接种疫苗预防流感。图/广州日报新花城记者:李波
关于流感的科学治疗
Q8:出现症状后如何应对?
▏抓住“黄金48小时”——
确诊后在医生指导下服用抗病毒药物(如奥司他韦、玛巴洛沙韦等)。
发病48小时内用药效果最好,能缩短病程、降低重症风险。
▏拒绝误区——
不自行预防性服药,不要把流感当普通感冒硬扛!
出现持续高热、呼吸困难等情况,及时就医!

图/广州日报新花城记者:陈忧子
Q9:儿童感染流感后能吃特效药吗?
目前国内儿童可用的抗流感病毒药物包括:
▏神经氨酸酶抑制剂,即奥司他韦、帕拉米韦等;
▏RNA聚合酶抑制剂,也就是玛巴洛沙韦。
注意及时就医,对症下药。因为引起发热的呼吸道病原有多种,而这些药物只对流感有效。
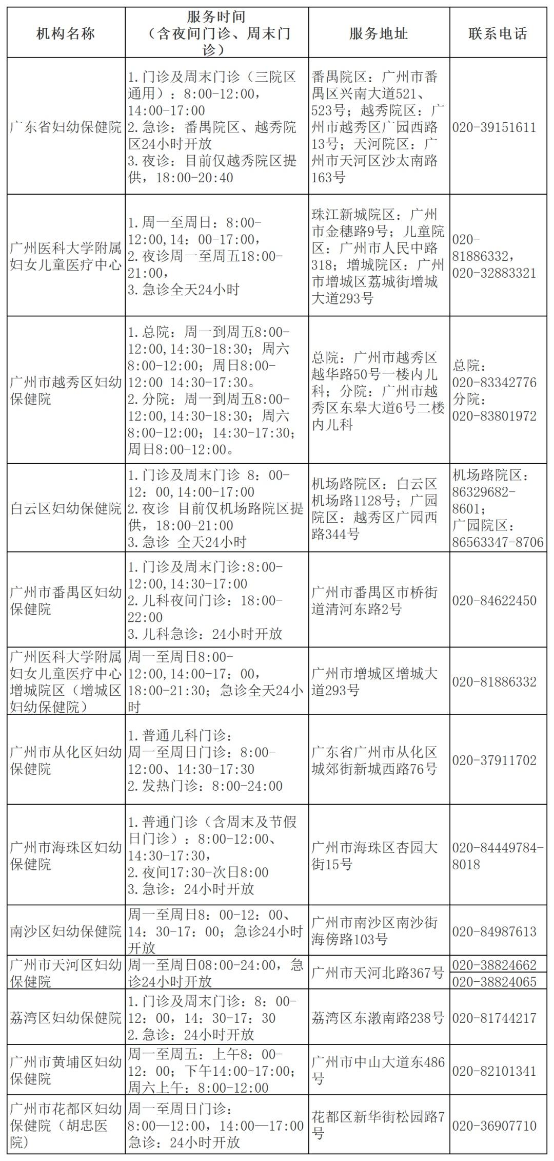
广州市提供儿科诊疗服务的妇幼保健机构名单

Q10:抗生素、消炎药对流感有效吗?
包括阿奇霉素在内的抗菌药物,主要是针对细菌感染。
流感属于病毒感染,因此无效。甚至可能因为滥用抗生素,增加药物不良反应风险。
如果发生流感病毒和细菌或支原体的混合感染,医生会考虑联合使用抗流感病毒药物和抗菌药。
综合自新华社、南方日报、广州日报相关报道




















































