7月19日上午,广州市2025年中考成绩发布会在广州市招生考试委员会办公室举行。今年广州中考普通高中录取最低控制线为487分。普通高中第一梯度投档控制线为707分。中本贯通录取最低控制线为普通高中第三梯度投档控制线627分。中职三二分段及省级以上重点特色专业录取最低控制线为407分。

普高第一梯度控制线为707分,中本贯通录取最低控制线为627分
今年广州中考普通高中录取最低控制线为487分。
以降序排列在报考总人数10%位置(去尾取整)的考生成绩707分作为普通高中第一梯度投档控制线;以40分为间隔依次设定普通高中第二梯度投档控制线667分、第三梯度投档控制线627分、第四梯度投档控制线587分、第五梯度投档控制线547分、第六梯度投档控制线507分;普通高中录取最低控制线487分。
第三批次国家级示范性普通高中录取最低控制线原则上为普通高中第三梯度投档控制线627分;如学校(校区)上一年第三批次招生在第三梯度投档控制线未完成本校(校区)招生计划,则录取最低控制线为普通高中第四梯度投档控制线587分。
中职学校招生录取控制线方面,中本贯通录取最低控制线为普通高中第三梯度投档控制线627分。中职三二分段及省级以上重点特色专业录取最低控制线为407分。
中职学校第一梯度投档控制线为普通高中录取最低控制线487分;以40分为间隔依次设定中职学校第二梯度投档控制线447分、第三梯度投档控制线407分(中职三二分段及省级以上重点特色专业录取最低控制线)、第四梯度投档控制线367分……依此类推。
全市总分平均分为555分
广州市招考办介绍,2025年广州市中考继续实行自主命题。广州市中考录取计分科目满分为810分,今年全市总分平均分为555分,在正常合理的预期范围内,学业水平整体稳定,成绩分布形态结构与往年基本一致。

预计普高录取最低分所处梯度总体结构稳定
投档录取情况预计如何?广州市招考办表示,今年中考招生政策延续稳定,预计录取呈现以下特点——
一是普通高中录取最低分数所处梯度总体结构稳定。今年,广州市在去年基础上再增超过1万个普通高中学位,省市属学校招生计划较去年增加1243个,第一梯度投档控制线划定比例10%保持不变,报考省市属优质公办高中的考生人数增多,预计普通高中学校统招批录取最低分所处梯度的升降处于合理波动范围。
二是户籍生和随迁子女并轨录取稳步推进。今年广州市继续实行公办普通高中招收随迁子女计划与户籍生计划同时投档的方式,在“8%至18%”范围内科学设定招收随迁子女最大计划比例,预计普通高中录取随迁子女人数和录取率稳中有升。
三是职教贯通培养热度攀升。今年广州市新增中职学校与本科高校“3+4”七年一体化中本贯通培养改革试点,安排招生计划40个,在第一批次录取,录取最低控制线为普通高中第三梯度投档控制线。从前期志愿填报情况看,中本贯通、中职三二分段及省级以上重点特色专业报名人数较多,预计计划完成率和录取普高线以上考生人数都将继续大幅增长。
此外,在特长生方面,继续采取“学业水平考试成绩+专业测试成绩”的结构化成绩的录取方式,预计特长生计划完成率将继续提高;在名额分配方面,预计计划完成率维持在高位,继续发挥作为户籍生入读优质公办普通高中“主干道”的作用;在跨区升学方面,预计外区计划的录取人数和计划完成率双提升,有效疏解中心城区学位压力。
7月20日17:00前可申请成绩复查
考生可以通过中考服务平台的“综合查询”栏目、“广州招考”微信公众号查询成绩,或留意市招考办发送的中考成绩短信。
成绩公布后,如考生对本人成绩有疑问,可在7月20日17:00前向初中毕业学校(或报名点)提出书面复查申请,由学校(或报名点)统一登记并在中考服务平台上报复查申请,逾期不再受理。市招考办将组织专人进行成绩复查,复查内容为成绩统计合成是否有误,答卷是否漏评,答卷扫描是否准确,不涉及评分标准宽严问题。
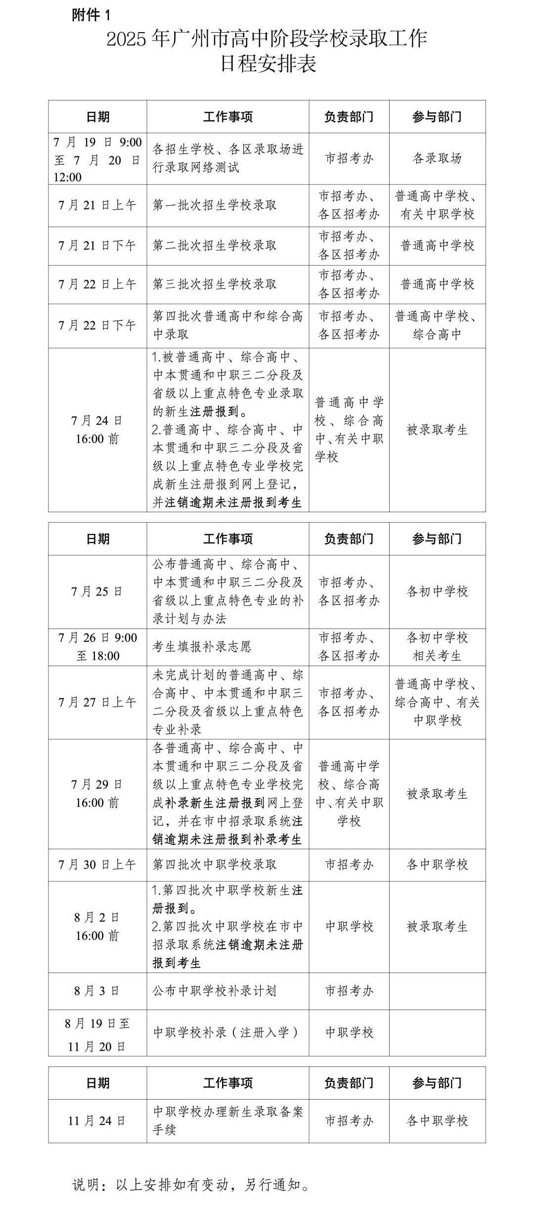
2025年广州市高中阶段学校录取工作日程安排表如下:

广州市招考办提醒,在招生录取阶段,一些不法分子利用考生和家长的急切心理,散布虚假信息、制造焦虑,针对招生录取等环节实施诈骗。广大考生和家长要通过官方渠道查询、咨询有关信息,切勿轻信“小道消息”,“内部指标”“计划外指标”“低分高录”“降分补录”等“特殊渠道”不存在,“留位费”“中介费”“打点费”“赞助费”等“花钱办事”不可信、不合法。考生和家长如果收到或发现可疑信息和人员,应及时向招考部门、学校核实;如果遭遇诈骗事件,应及时向公安机关报案。
文/广州日报新花城记者:林欣潼 实习生宋晗 通讯员 穗考宣























































